Forum Discussion

ravi8's avatar
ravi8
Copper Contributor
Dec 17, 2024

4 Excel sources into a proposal

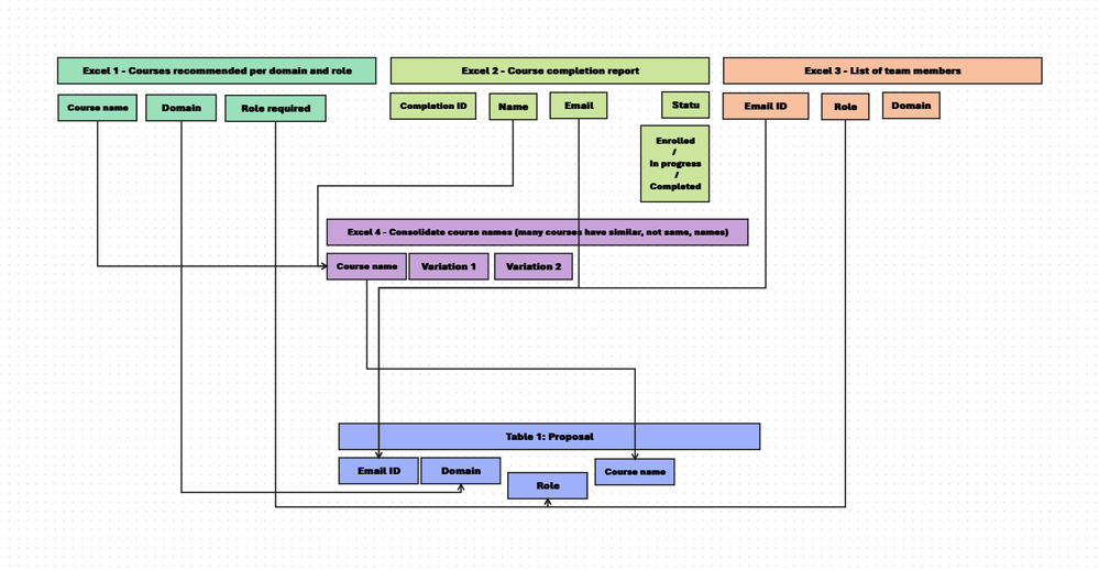
Hi, I hope you can give me some things to try. I have 4 Excel sheets, where the data will come from different sources. I want to use Copilot to consolidate information from the 4 sheets, into a table. Currently it takes me, and my colleagues, many hours to compile the table; but I believe that if we maintain the data in the 4 sheets, we should be able to put a proposal together (using Copilot) in seconds). Here's some details about the sheets

1. Courses recommended for each domain and role

This will contain the names of various courses, and the roles they are recommended for. I anticipate this sheet will be updated once every 3 to 6 months. For example, there are courses such as:

  1. Welcome to our company, for all Domains, and in those domains all roles
  2. Our Company Fundamentals, for all Domains, and for Consultants in all those domains
  3. Department 1 Fundamentals, for the Domain called Department 1, and for all Consultants in the domain called Department 1
  4. Department 2 Advanced, for the Domain called Department 2, and for all the Developers within the domain called Department 2

2. Course Completion Report

This will be generated multiple times a day, from the learning management system. It contains details of the learners, including which courses they have completed, or other states such as in progress, enrolled or dropped. Many courses are the same, but have variations of names - which is why sheet 4 is needed. For example the course called Welcome to our company has variations such as:

  1. Welcome to our company - English
  2. Welcome to our company - French
  3. Welcome to our company - retired
  4. Welcome to our company - version 1.1

3. List of team members

This will be provided by a department head. They will provide us with a list of names of people in their team, including what their role is, and what domain they are required to work in. This also will be provided multiple times per day.

4. Course name variations

Many courses have variations, so sheet 4 will contain those. The primary name for a course will be Welcome to our company, and then I need to log variations of the name; as well as find a way for Copilot to understand the variations, so that when it creates the proposal table, it doesn't count the variations individually.

The proposal

I want to enter a prompt into Copilot and provide the Excel sheets (1, 2, 3 and 4) so that it creates a proposal of all the courses (sheet 1) that the people (sheet 3) need to complete, account for what they've already completed (sheet 2) and also variations on the names from sheet 2 (sheet 4).

I hope you can guide me on a way, or some avenues to pursue, to achieve my goal. Thank you.

1 Reply

  • Hello ,

    Copilot can definitely help you manage your sheets, merge tables, and even write VBA code to automate the process. just ask Copilot what you need and mention all you inputs, and Copilot will guide you step by step 🤠

Resources