Forum Discussion
ravi8
Dec 17, 2024Copper Contributor
4 Excel sources into a proposal
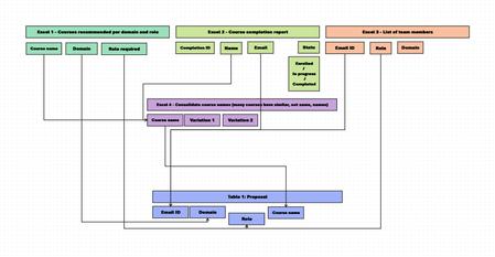
Hi, I hope you can give me some things to try. I have 4 Excel sheets, where the data will come from different sources. I want to use Copilot to consolidate information from the 4 sheets, into a t...
HoussemEddineDHAHRI
Dec 23, 2024Copper Contributor
Hello ,
Copilot can definitely help you manage your sheets, merge tables, and even write VBA code to automate the process. just ask Copilot what you need and mention all you inputs, and Copilot will guide you step by step ðŸ¤