Forum Discussion

LabDude09's avatar
LabDude09
Copper Contributor
Dec 05, 2019

Lookup data can't be pulled into a new list?

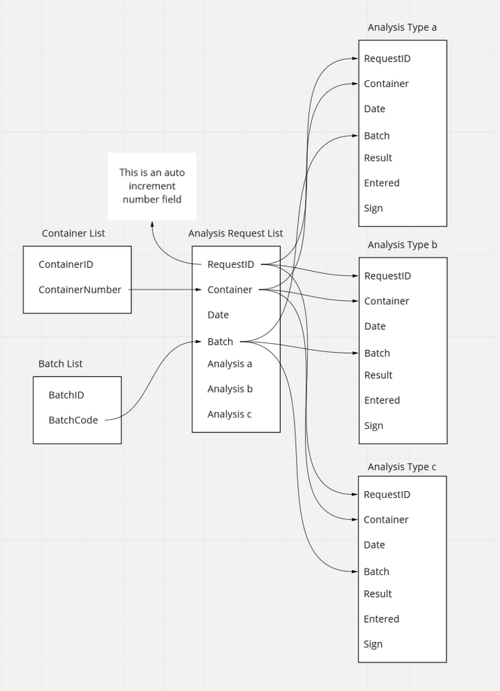
Hopefully I can explain this well enough along with the use of the below image:

 

So I have the Analysis Request List (centre), which is like the mastersheet. The Container and Batch fields in this list, feed from their own respective lists via a Lookup. In turn, the Analysis Request list generates (automatically) a RequestID number. This number is referenced in the other three lists which are the various types of analysis that may be requested. I have been hoping to make it so that when I enter a RequestID number in an AnalysisType list, it pulls the Container and Batch information with it. Unfortunately this doesn't seem to work, because these two sit in the Analysis Request list as data from a Lookup. So it seems that you can use a Choice or Lookup from one list to another, but you are unable to reuse that data in a third list?

This means I am unable to relate the data properly. I am looking into alternative ways to manage data within SharePoint (SQL database etc), but ultimately I am hoping to keep the interface side of things within the SharePoint UI. 90% of work is carried out within SharePoint and I am reluctant to have a solution that sits outside of it........

 

6 Replies

  • Hi LabDude09,

     

    I would be inclined to use Flow to keep the Container and Batch information updated in the Analysis Type lists. 

     

    Another possibility, is to create Calculated columns based on the Container and Batch columns. These in turn are used for Analysis Type lists. 

     

    I hope this helps.

     

    Norm

    • LabDude09's avatar
      LabDude09
      Copper Contributor

      Norman YoungThanks for the response - I have not thought of these options as I am still trying to understand how to work with Flows and its capabilities. If you have the time, is it possible to provide me with a few steps on how to go about either of these options as I am not sure where to start.

      In the meantime I will do my best to work out how.

       

      Thanks

Resources