Forum Discussion
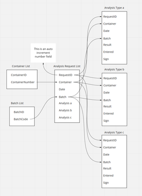
Lookup data can't be pulled into a new list?
Hi LabDude09,
I would be inclined to use Flow to keep the Container and Batch information updated in the Analysis Type lists.
Another possibility, is to create Calculated columns based on the Container and Batch columns. These in turn are used for Analysis Type lists.
I hope this helps.
Norm
- LabDude09Dec 05, 2019Copper Contributor
Norman YoungThanks for the response - I have not thought of these options as I am still trying to understand how to work with Flows and its capabilities. If you have the time, is it possible to provide me with a few steps on how to go about either of these options as I am not sure where to start.
In the meantime I will do my best to work out how.
Thanks
- Norman YoungDec 05, 2019MVP
- LabDude09Dec 06, 2019Copper Contributor
Thanks Norman Young I look forward to your help. I did try to get a Flow to work, but all it did was put a batch code on a seemingly random Request entry, rather than the new one that was created. I couldn't figure out what went wrong so was unable to progress from there.
I also tried using JSON formatting to grab the value and put it in a new column, which worked. But when I checked the box to grab data from the new field (copy of the lookup column data), it wouldn't bring it over to the analyse list. I tried other data points and they worked, so not sure what it doesn't like about the field being populated by JSON formatting.....