Forum Discussion

Rob-CTL's avatar
Rob-CTL
Iron Contributor
Aug 08, 2017
Solved

Removing license from user, what gets removed and how quickly (returing staff member)

Hi,

 

Just after some clarification, hopefully from someone that has gone through the process. 

 

Example, a staff member leaves the company and their account has it's O365 license removed as part of the leaver process.  Then for some reason they come back to the company.  When a license applied back to their old account everything should be active again. My question is does any data get deleted at the license removal stage or is it preserved to 30 days? assuming the staff member came back within 30 days would they see any data loss (SPO, ODB, mail etc) or will it appear as it was.

 

Cheers

Rob

  • Well, you've got to be able to place a hold on a mailbox before it can become inactive, so that means E3 or better.

28 Replies

  • C_the_S's avatar
    C_the_S
    Bronze Contributor

    We disable an account for 30 days after an employee leaves. Only then do we remove any licenses.

    This also gives extra time for staff to ask for items out of their mailbox or OneDrive.

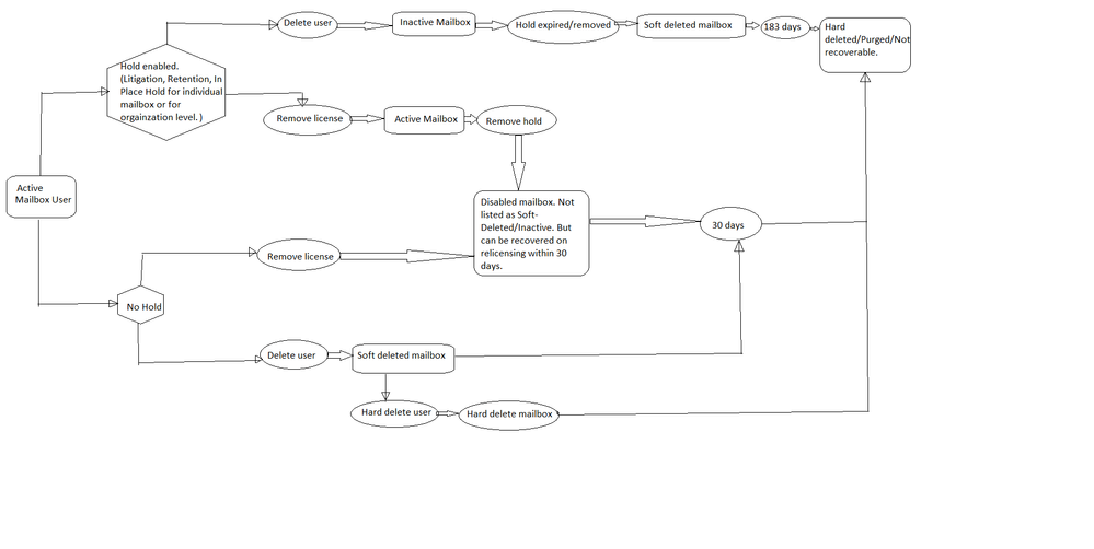
  • If you think someone will return, you should put their account on hold before you remove the license. As long as the hold remains in place, the data will stay inside Office 365 as the workloads do not remove information when a hold exists. The Exchange mailbox will be an "inactive mailbox" during this time. This approach is often used by companies to keep information for extended periods while they figure out a) if they need any of the data owned by a "leaver" account or b) if someone should take over the old resources.

     

    TR

    • Calvin Liu's avatar
      Calvin Liu
      Copper Contributor

      By saying "put their account on hold before you remove the license", what operation we should do exactly? There's no such operation called "put ... on hold", right?

      • TonyRedmond's avatar
        TonyRedmond
        MVP

        A mailbox is put on hold by applying a legal or in-place hold to the mailbox. You can do this with an Exchange hold or an Office 365 hold. Either works.

  • Cian Allner's avatar
    Cian Allner
    Silver Contributor

    It's 30 days according to this and as long as the respective licence is restored within that timeframe, the data should remain intact:

     

    https://support.office.com/en-US/article/Remove-a-former-employee-from-Office-365-44d96212-4d90-4027-9aa9-a95eddb367d1#bkmk_remove

     

    "When you remove the license, all that user's data is held for 30 days. You can access the data, or restore the account if the user comes back. After 30 days, all the user's data (except for documents stored on SharePoint Online) is deleted permanently from Office 365 and can't be recovered."

    • Michael_Hunsberger's avatar
      Michael_Hunsberger
      Iron Contributor
      There are some caveats with Exchange Online scenarios, especially if in a hybrid config (in which case, you'd likely need to use New-MailboxRestoreRequest to recover the mailbox). Here's some additional light reading: https://blogs.technet.microsoft.com/exchange/2016/10/31/change-in-behavior-for-delicensed-exchange-online-users/. It probably goes without saying that it'd be a good idea to provision a few test mailboxes and update your SOPs.
    • Rob-CTL's avatar
      Rob-CTL
      Iron Contributor

      Thank for the info Cain, I've seen that and not that I am suspecious of MS documentation but it would be good to hear if someone has gone through the process......not that I am paranoid or anything! :)

      • Cian Allner's avatar
        Cian Allner
        Silver Contributor

        No problem, I have certainly seen this in the past, licences removed sometimes accidentally and then restored days later and the data was intact. 

Resources