Forum Discussion

Mark_My_Words's avatar
Mark_My_Words
Copper Contributor
Feb 05, 2024

Power Query

Respected Experts,

I am working on a Project.

 

The details are as follows:

 

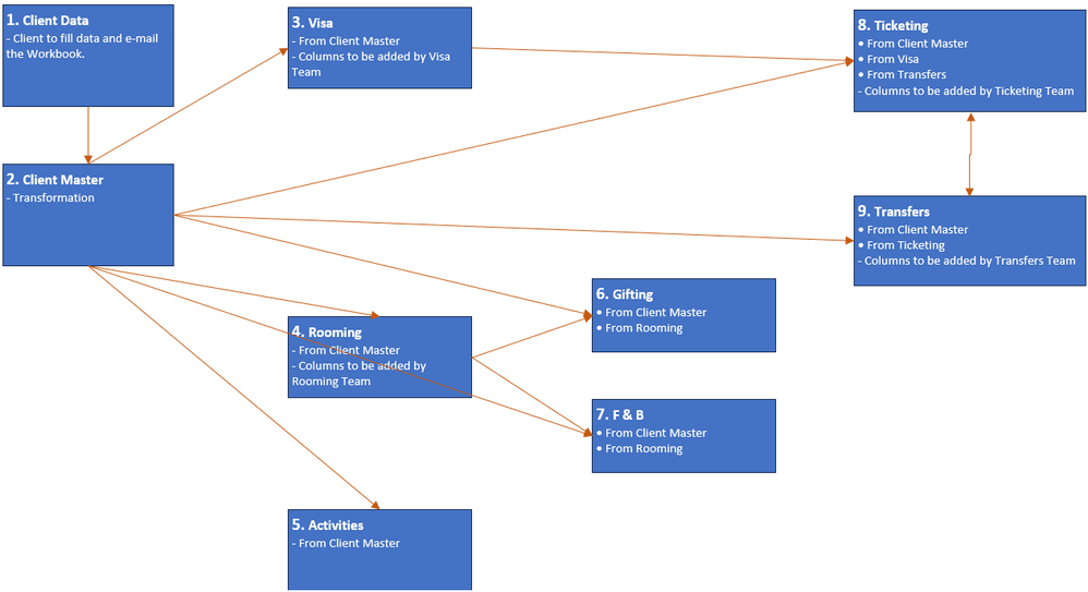
1. Client will share an MS Excel workbook on e-mail.

 

Name: Client Data workbook

 

2. In Client Data workbook, I will do some transformation:

Example 1: add serial number column

Example 2: calculate the age

 

Name: Client Master workbook

 

3. The Client Master workbook will be shared with:

i. Visa Team

- Visa Team will add few columns.

 

Name: Visa workbook

 

ii. Rooming Team

- Rooming Team will add few columns.

 

Name: Rooming workbook

 

iii. Activities Team

 

4. The Client Master workbook + some information from Rooming workbook will be shared with:

iv. Gifting Team

v. F & B Team

 

5. The Client Master workbook + some information from Visa workbook + some information from Transfers workbook will be shared with:

vi. Ticketing Team

- Ticketing Team will add few columns.

 

6. The Client Master workbook + some information from Visa workbook + some information from Ticketing workbook will be shared with:

vii. Transfers Team

- Transfers Team will add few columns.

 

• All the Users have MS365 License.

• The Workbooks will be saved on OneDrive.

 

Question) Will Power Query be an appropriate tool to achieve the above objectives?

Question) Because information is flowing across Teams, do You foresee any challenges?

Example 1: will the changes done by Rooming Team be available to Gifting Team . . on refresh by Gifting Team?

Example 2: can information from Ticketing Team flow to Transfers Team AND Reverse (from Transfers Team to Ticketing Team)?

 

To depict the above information, I have also created a flow in MS Excel.

Please refer to the attached workbook.

 

Please respond if You require more information.

 

I will be Grateful if You help with Your invaluable inputs.

 

Thank You!

 

 

 

 

1 Reply

  • Lorenzo's avatar
    Lorenzo
    Silver Contributor

    Hi Mark_My_Words (it's been a while...)

     

    Difficult questions you ask...

     

    Will Power Query be an appropriate tool to achieve the above objectives?
    Not quite sure Power Query is well designed to manage such a flow, I'm not saying it cannot though. IMHO if the expected solution is Business Critical maybe you should look at possible alternatives

     

    Do You foresee any challenges?
    #1 Will the changes done by Rooming Team be available to Gifting Team . . on refresh by Gifting Team?
    In principle no problem
    #2 Can information from Ticketing Team flow to Transfers Team AND Reverse (from Transfers Team to Ticketing Team)?
    In principle no problem with Self Referencing queries

     

    One of they key challenges I foresee in what you describe:
    #1 An obvious (or I misunderstood something) lack of Unique Record ID in the "Ultimate Data Source" (the Client Data workbook) as, at #2, you say you will add a serial number column

    I'd suggest you diggest https://exceleratorbi.com.au/self-referencing-tables-power-query/ to better understand what I'm talking about here
    #2 If you have to implement Self Referencing queries keep in mind that any formula in the added columns by the Teams will be lost

     

    I hope this helps you a bit. If there's anything I can clarify please le me know

Resources