Forum Discussion
Power Query
Hi Mark_My_Words (it's been a while...)
Difficult questions you ask...
Will Power Query be an appropriate tool to achieve the above objectives?
Not quite sure Power Query is well designed to manage such a flow, I'm not saying it cannot though. IMHO if the expected solution is Business Critical maybe you should look at possible alternatives
Do You foresee any challenges?
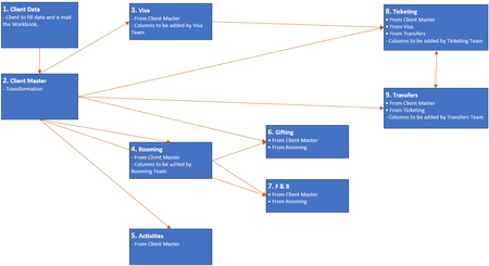
#1 Will the changes done by Rooming Team be available to Gifting Team . . on refresh by Gifting Team?
In principle no problem
#2 Can information from Ticketing Team flow to Transfers Team AND Reverse (from Transfers Team to Ticketing Team)?
In principle no problem with Self Referencing queries
One of they key challenges I foresee in what you describe:
#1 An obvious (or I misunderstood something) lack of Unique Record ID in the "Ultimate Data Source" (the Client Data workbook) as, at #2, you say you will add a serial number column
I'd suggest you diggest https://exceleratorbi.com.au/self-referencing-tables-power-query/ to better understand what I'm talking about here
#2 If you have to implement Self Referencing queries keep in mind that any formula in the added columns by the Teams will be lost
I hope this helps you a bit. If there's anything I can clarify please le me know