Forum Discussion

hovardbehunt's avatar
hovardbehunt
Copper Contributor
Jun 18, 2025

How to chart this?

Need help on how to calculate then chart this. I have a number of pairs, which I’m imagining as a flow, but with some loops back, and branches:
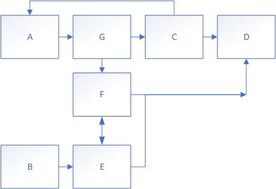
From To
A G
G C
C D
C A
G F
B E
E F
F E
F D

I’d like it to figure out a table/chart (but with arrows) like the attached image. It may have optional paths. Doesn't have to be like a flow chart, if there's another way for excel to analyze it. I don't *think* this is a complex b-tree sort of problem...

TY in advance.

 

1 Reply

  • Patrick2788's avatar
    Patrick2788
    Silver Contributor

    The closest you'll get with an Excel chart is the Tree Map/Sunburst option. You'd have to add an arbitrary column of 1s to give Excel something to plot. Even then the results aren't going to match your goal because there will be redundancies.

     

    You can create this with SmartArt but you'd have to build it manually.

    This was the best I could manage with Python in Excel:

    Your best option is likely Visio 365 (Desktop app). I did try the Visio Data Analyzer (Office addin for Excel) but the options are limited and the results were not pretty.

Resources