Forum Discussion
hovardbehunt
Jun 18, 2025Copper Contributor
How to chart this?
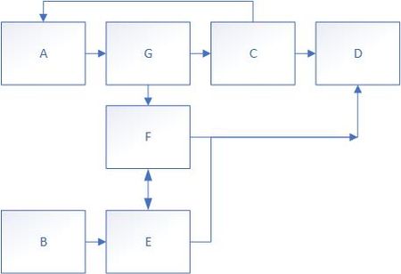
Need help on how to calculate then chart this. I have a number of pairs, which I’m imagining as a flow, but with some loops back, and branches: From To A G G C C D C A G F B E E F F E F D ...
Patrick2788
Jun 19, 2025Silver Contributor
The closest you'll get with an Excel chart is the Tree Map/Sunburst option. You'd have to add an arbitrary column of 1s to give Excel something to plot. Even then the results aren't going to match your goal because there will be redundancies.
You can create this with SmartArt but you'd have to build it manually.
This was the best I could manage with Python in Excel:
Your best option is likely Visio 365 (Desktop app). I did try the Visio Data Analyzer (Office addin for Excel) but the options are limited and the results were not pretty.