Forum Discussion
Brandon McGinnis
Jul 22, 2019Brass Contributor
Hub site architecture
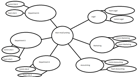
Hello! I'm trying to come up with a solution for our new Intranet and Management would like to separate via business functions. Is it possible to connect hub sites to a "main hub site"? Or is it ...
Beau Cameron
Jul 22, 2019MVP
Brandon McGinnis There is no way to connect hubs in a similar fashion to associated sites. What you can do is link to other hubs within your hub navigation, and/or use web parts that are based on search to pull in relevant content from across the organization.
In the future, you'll be able to use "SharePoint Home Sites", as announced at SPCNA https://techcommunity.microsoft.com/t5/Microsoft-SharePoint-Blog/SharePoint-home-sites-a-landing-for-your-organization-on-the/ba-p/621933
- Brandon McGinnisJul 25, 2019Brass Contributor
Beau Cameron Thank you!
Do you happen to know when these will be released? I didn't really see a date in the article.
- Beau CameronJul 25, 2019MVP
Brandon McGinnis The post says they are targeting Q3 for roll out. Likely to Targeted Release first... and the subsequently to GA.