sqlcat
72 TopicsCPU and Memory Allocation on Azure SQL Database Managed Instance
First published on MSDN on May 04, 2018 Reviewed By: Ajay Kalhan, Borko Novakovic, Drazen Sumic, Branislav UzelacIn the current Azure SQL Database Managed Instance (MI) preview, when customers create a new instance, they can allocate a certain number of CPU vCores and a certain amount of disk storage space for the instance.19KViews1like0CommentsReal-time performance monitoring for Azure SQL Database Managed Instance
First published on MSDN on Sep 26, 2018 This article was co-authored by Dimitri Furman and Denzil RibeiroReviewed by: Danimir Ljepava, Borko Novakovic, Jovan Popovic, Rajesh Setlem, Mike WeinerIntroductionIn our ongoing engagements with the SQL DB Managed Instance preview customers a common requirement has been to monitor database workload performance in real time.19KViews6likes4CommentsReal World Parallel INSERT...SELECT: What else you need to know!
First published on MSDN on Jul 21, 2016 Arvind ShyamsundarReviewed by: Gjorgji Gjeorgjievski, Sunil Agarwal, Vassilis Papadimos, Denzil Ribeiro, Mike Weiner, Mike Ruthruff, Murshed Zaman, Joe SackIn a previous post we have introduced you to the parallel INSERT operator in SQL Server 2016.16KViews0likes0CommentsMigrating from SQL Server to Azure SQL Database using Bacpac Files
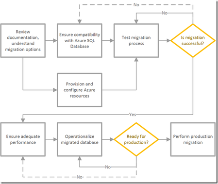
First published on MSDN on Oct 20, 2016 Reviewed by: Steven Green, Peng Song, Xiaochen Wu, Kun Cheng, Sanjay MishraIntroductionDatabase migration from SQL Server to Azure SQL Database is a process that many organizations must implement as they move to Azure public cloud.14KViews0likes0CommentsBacking up a VLDB to Azure Blob Storage
First published on MSDN on Mar 10, 2017 Reviewed by: Pat Schaefer, Rajesh Setlem, Xiaochen Wu, Murshed ZamanAll SQL Server versions starting from SQL Server 2012 SP1 CU2 support Backup to URL, which allows storing SQL Server backups in Azure Blob Storage.13KViews0likes3Comments