Forum Discussion
SharmaNeeraj
Dec 18, 2025MCT
Microsoft 365 Copilot Vs Copilot Studio Licensing
Hello All
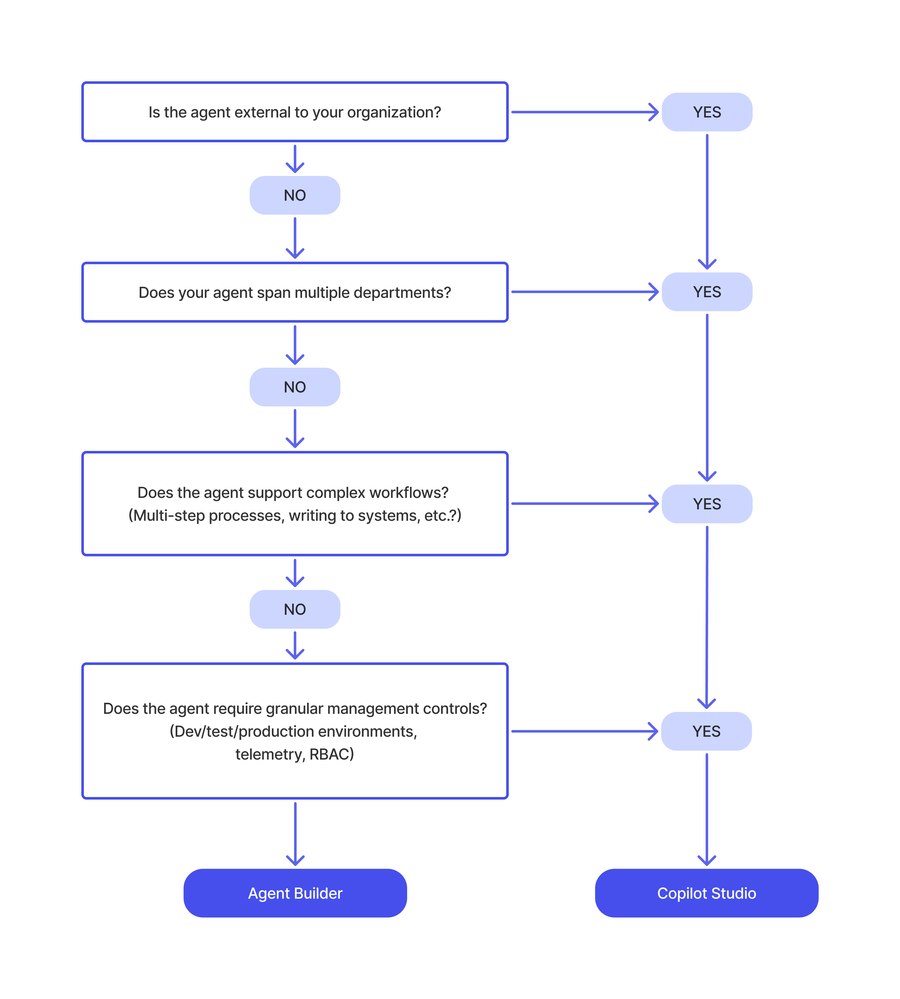
We can Make Agents using Microsoft 365 copilot as well using Full copilot Studio .
so what are difference in terms of capabilities and pricing ?
Please check Out Copilot Studio Licensing Options
1 Reply
- ChrisL10Brass Contributor
https://learn.microsoft.com/en-us/microsoft-365-copilot/extensibility/copilot-studio-experience