Forum Discussion

crystalashcraft's avatar
crystalashcraft
Former Employee
Jun 26, 2023

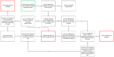
New blog post | Is that Microsoft 365 application appropriate for storing records?

Microsoft 365 has swiftly become one of the most ubiquitous collaboration platforms in organizations today. People love how easy it is to use, and the vast array of features and tools that empower them to do their best work every day.

 

Is that Microsoft 365 application appropriate for storing records? - Microsoft Community Hub

 

No RepliesBe the first to reply

Resources