Forum Discussion

Jeff_Ho's avatar
Jeff_Ho
Copper Contributor
Mar 19, 2020

Unstacking dates in a chart

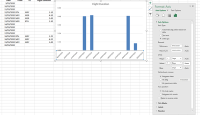
Hi, I am trying to plot aircraft flight times against dates for each individual flight. On instances where the aircraft has flown multiple flights in the one date, excel is just stacking the times, even on a clustered column chart.

How do I get excel to chart the flights individually, rather than stacking them? Ideally it would be multiple columns per date, but I don't mind if the same date is listed multiple times on the x-axis.

Changing the Axis type to text unstacks them but it does other weird things to the chart.

I have attached screenshots to hopefully illustrate what I am getting, ideally I am hoping to get to a chaert that looks similar to the 3rd attached image.

 

Thanks for help.

2 Replies

  • Savia's avatar
    Savia
    Steel Contributor

    Jeff_Ho Change your dates column to a text field - e.g. with =TEXT(A1, "dd/mm/yyyy"").  Then Excel won't detect that there are duplicated dates and should separate things out.