Blog Post

Apps on Azure Blog
10 MIN READ

Part 3: Client-Side Multi-Agent Orchestration on Azure App Service with Microsoft Agent Framework

jordanselig's avatar
jordanselig
Icon for Microsoft rankMicrosoft
Nov 04, 2025

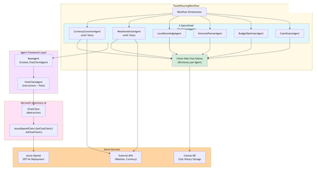
Take full control of your AI agents with ChatClientAgent—the client-side alternative to server-side Foundry agents from Part 2.

In Part 2 of this series, I showed you how to build sophisticated multi-agent systems on Azure App Service using Azure AI Foundry Agents—server-side managed agents that run as Azure resources. Now I ...
Published Nov 04, 2025
Version 1.0