well architected
138 TopicsAzure OpenAI Landing Zone reference architecture
In this article, delve into the synergy of Azure Landing Zones and Azure OpenAI Service, building a secure and scalable AI environment. Unpack the Azure OpenAI Landing Zone architecture, which integrates numerous Azure services for optimal AI workloads. Explore robust security measures and the significance of monitoring for operational success. This journey of deploying Azure OpenAI evolves alongside Azure's continual innovation.214KViews44likes21CommentsAzure Cost Optimisation
One of the 5 pillars of WAF, Cost optimisation is a fairly popular choice, as everyone wants to save money in Azure and realise value. I share my experience in cost optimisation after delivering Cost Optimisation Assessments at a rate of about once a fortnight for our large enterprise customers.197KViews16likes5CommentsSecurity Best Practices for GenAI Applications (OpenAI) in Azure
This article presents an in-depth guide on security best practices for GenAI applications that use LLM models within the Azure platform. Aimed at developers and system administrators, it explores the essentials for maintaining the confidentiality, integrity, and availability of LLMs such as Azure OpenAI. It delves into practical measures for addressing security challenges, including data breaches, misuse of AI, and regulatory compliance, while also emphasizing the role of a shared responsibility model in cloud security. The guide provides a comprehensive roadmap for implementing layered security strategies, encryption protocols, access controls, and monitoring practices to ensure the robust security of LLM applications in Azure.75KViews20likes0CommentsAzure Course Blueprints
Each Blueprint serves as a 1:1 visual representation of the official Microsoft instructor‑led course (ILT), ensuring full alignment with the learning path. This helps learners: see exactly how topics fit into the broader Azure landscape, map concepts interactively as they progress, and understand the “why” behind each module, not just the “what.” Formats Available: PDF · Visio · Excel · Video Every icon is clickable and links directly to the related Learn module. Layers and Cross‑Course Comparisons For expert‑level certifications like SC‑100 and AZ‑305, the Visio Template+ includes additional layers for each associate-level course. This allows trainers and students to compare certification paths at a glance: 🔐 Security Path SC‑100 side‑by‑side with SC‑200, SC‑300, AZ‑500 🏗️ Infrastructure & Dev Path AZ‑305 alongside AZ‑104, AZ‑204, AZ‑700, AZ‑140 This helps learners clearly identify: prerequisites, skill gaps, overlapping modules, progression paths toward expert roles. Because associate certifications (e.g., SC‑300 → SC‑100 or AZ‑104 → AZ‑305) are often prerequisites or recommended foundations, this comparison layer makes it easy to understand what additional knowledge is required as learners advance. Azure Course Blueprints + Demo Deploy Demos are essential for achieving end‑to‑end understanding of Azure. To reduce preparation overhead, we collaborated with Peter De Tender to align each Blueprint with the official Trainer Demo Deploy scenarios. With a single click, trainers can deploy the full environment and guide learners through practical, aligned demonstrations. https://aka.ms/DemoDeployPDF Benefits for Students 🎯 Defined Goals Learners clearly see the skills and services they are expected to master. 🔍 Focused Learning By spotlighting what truly matters, the Blueprint keeps learners oriented toward core learning objectives. 📈 Progress Tracking Students can easily identify what they’ve already mastered and where more study is needed. 📊 Slide Deck Topic Lists (Excel) A downloadable .xlsx file provides: a topic list for every module, links to Microsoft Learn, prerequisite dependencies. This file helps students build their own study plan while keeping all links organized. Download links Associate Level PDF - Demo Visio Contents AZ-104 Azure Administrator Associate R: 12/14/2023 U: 12/17/2025 Blueprint Demo Video Visio Excel AZ-204 Azure Developer Associate R: 11/05/2024 U: 12/17/2025 Blueprint Demo Visio Excel AZ-500 Azure Security Engineer Associate R: 01/09/2024 U: 10/10/2024 Blueprint Demo Visio+ Excel AZ-700 Azure Network Engineer Associate R: 01/25/2024 U: 12/17/2025 Blueprint Demo Visio Excel SC-200 Security Operations Analyst Associate R: 04/03/2025 U:04/09/2025 Blueprint Demo Visio Excel SC-300 Identity and Access Administrator Associate R: 10/10/2024 Blueprint Demo Excel Specialty PDF Visio AZ-140 Azure Virtual Desktop Specialty R: 01/03/2024 U: 12/17/2025 Blueprint Demo Visio Excel Expert level PDF Visio AZ-305 Designing Microsoft Azure Infrastructure Solutions R: 05/07/2024 U: 12/17/2025 Blueprint Demo Visio+ AZ-104 AZ-204 AZ-700 AZ-140 Excel SC-100 Microsoft Cybersecurity Architect R: 10/10/2024 U: 04/09/2025 Blueprint Demo Visio+ AZ-500 SC-300 SC-200 Excel Skill based Credentialing PDF AZ-1002 Configure secure access to your workloads using Azure virtual networking R: 05/27/2024 Blueprint Visio Excel AZ-1003 Secure storage for Azure Files and Azure Blob Storage R: 02/07/2024 U: 02/05/2024 Blueprint Excel Subscribe if you want to get notified of any update like new releases or updates. Author: Ilan Nyska, Microsoft Technical Trainer My email ilan.nyska@microsoft.com LinkedIn https://www.linkedin.com/in/ilan-nyska/ I’ve received so many kind messages, thank-you notes, and reshares — and I’m truly grateful. But here’s the reality: 💬 The only thing I can use internally to justify continuing this project is your engagement — through this survey https://lnkd.in/gnZ8v4i8 ___ Benefits for Trainers: Trainers can follow this plan to design a tailored diagram for their course, filled with notes. They can construct this comprehensive diagram during class on a whiteboard and continuously add to it in each session. This evolving visual aid can be shared with students to enhance their grasp of the subject matter. Explore Azure Course Blueprints! | Microsoft Community Hub Visio stencils Azure icons - Azure Architecture Center | Microsoft Learn ___ Are you curious how grounding Copilot in Azure Course Blueprints transforms your study journey into smarter, more visual experience: 🧭 Clickable guides that transform modules into intuitive roadmaps 🌐 Dynamic visual maps revealing how Azure services connect ⚖️ Side-by-side comparisons that clarify roles, services, and security models Whether you're a trainer, a student, or just certification-curious, Copilot becomes your shortcut to clarity, confidence, and mastery. Navigating Azure Certifications with Copilot and Azure Course Blueprints | Microsoft Community Hub36KViews15likes20CommentsEmpowering AI: Building and Deploying Azure AI Landing Zones with Terraform
Discover the power of deploying Azure AI Landing Zones with Terraform. Explore best practices, secure connectivity, and streamlined access to Azure AI services. Learn to create a strong cloud foundation, optimize performance, and ensure governance for your AI solutions. Join us on this practical journey to harness the true capabilities of AI.31KViews9likes17CommentsDemystifying Azure OpenAI Networking for Secure Chatbot Deployment
Embark on a technical exploration of Azure's networking features for building secure chatbots. In this article, we'll dive deep into the practical aspects of Azure's networking capabilities and their crucial role in ensuring the security of your OpenAI deployments. With real-world use cases and step-by-step instructions, you'll gain practical insights into optimizing Azure and OpenAI for your projects.28KViews7likes9CommentsIntroducing Azure Well-Architected Framework Assessments for Azure Stack Hub (Preview)
Azure Stack Hub extends the capabilities of Azure to on-premises and edge locations, enabling you to deploy, manage, and operate a subset of Azure services from your own datacenter or remote locations.28KViews5likes1CommentLeverage Large Language Models such as ChatGPT for your Ecommerce System
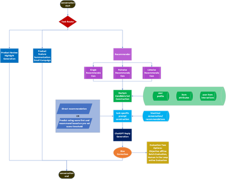
This solution guide presents a novel approach that leverages Large Language Models, such as ChatGPT, to address the limitations found in traditional recommendation methods. Traditional methods are typically task-specific and therefore require corresponding data to train distinct models for various applications. These methods often lack generalization capabilities and underperform in cold start situations.28KViews2likes0Comments