updates
26 TopicsSimplify IT management with Microsoft Copilot for Azure – save time and get answers fast
Today, we’re announcing Microsoft Copilot for Azure, an AI companion, that helps you design, operate, optimize, and troubleshoot your cloud infrastructure and services. Combining the power of cutting-edge large language models (LLMs) with the Azure Resource Model, Copilot for Azure enables rich understanding and management of everything that’s happening in Azure, from the cloud to the edge. The cloud management landscape is evolving rapidly, there are more end users, more applications, and more requirements demanding more capabilities from the infrastructure. The number of distinct resources to manage is rapidly increasing, and the nature of each of those resources is becoming more sophisticated. As a result, IT professionals take more time looking for information and are less productive. That’s where Copilot for Azure can help. Microsoft Copilot for Azure helps you to complete complex tasks faster, quickly discover and use new capabilities, and instantly generate deep insights to scale improvements broadly across the team and organization. In the same way GitHub Copilot, an AI companion for development, is helping developers do more in less time, Copilot for Azure will help IT professionals. Recent GitHub data shows that among developers who have used GitHub Copilot, 88 percent say they’re more productive, 77 percent say the tool helps them spend less time searching for information, and 74 percent say they can focus their efforts on more satisfying work. 1 Copilot for Azure helps you: Design: create and configure the services needed while aligning with organizational policies Operate: answer questions, author complex commands, and manage resources Troubleshoot: orchestrate across Azure services for insights to summarize issues, identify causes, and suggest solutions Optimize: improve costs, scalability, and reliability through recommendations for your environment Copilot is available in the Azure portal and will be available from the Azure mobile app and CLI in the future. Copilot for Azure is built to reason over, analyze, and interpret Azure Resource Manager (ARM), Azure Resource Graph (ARG), cost and usage data, documentation, support, best practice guidance, and more. Copilot accesses the same data and interfaces as Azure's management tools, conforming to the policy, governance, and role-based access control configured in your environment; all of this carried out within the framework of Azure’s steadfast commitment to safeguarding customer data security and privacy. Azure teams are continuously enhancing Copilot’s understanding of each service and capability, and every day, that understanding will help Copilot become even more helpful. Read on to explore some of the additional scenarios being used in Microsoft Copilot for Azure today. Learning Azure and providing recommendations Modern clouds offer a breadth of services and capabilities—and Copilot helps you learn about every service. It can also provide tailored recommendations for the services your workloads need. Insights are delivered directly to you in the management console, accompanied by links for further reading. Copilot is up to date with the latest Azure documentation, ensuring you’re getting the most current and relevant answers to your questions. Copilot navigates to the precise location in the portal needed to perform tasks. This feature speeds up the process from question to action. Copilot can also answer questions in context of the resources you’re managing, enabling you to ask about sizing, resiliency, or the tradeoffs between possible solutions. Understanding cloud environments The number and types of resources deployed in cloud environments are increasing. Copilot helps answer questions about a cloud environment faster and more easily. In addition to answering questions about your environment, Copilot also facilitates the construction of Kusto Query Language (KQL) queries for use within Azure Resource Graph. Whatever your experience level, Copilot accelerates the generation of insights about your Azure resources and their deployment environments. While baseline familiarity with the Kusto Query Language can be beneficial, Copilot is designed to assist users ranging from novices to experts in achieving their Azure Resource Graph objectives, anywhere in Azure portal. You can easily open generated queries with the Azure Resource Graph Explorer, enabling you to review generated queries to ensure they accurately reflect the intended questions. Optimizing cost and performance It’s critical for teams to get insights into spending, recommendations on how to optimize and predictive scenarios or “what-if” analyses. Copilot aids in understanding invoices, spending patterns, changes, and outliers, and it recommends cost optimizations. Copilot can help you better analyze, estimate, and optimize your cloud costs. For example, if you prompt Copilot with questions like, "Why did my cost spike on July 8?" or "Show me the subscriptions that costs the most," you’ll get an immediate response based on your usage, billing, and cost data. Copilot is integrated with the advanced AI algorithms in Application Insights Code Optimizations to detect CPU and memory usage performance issues at a code level and provides recommendations on how to fix them. In addition, Copilot helps you discover and triage available code recommendations for your .NET applications. Metrics-based insights Each resource in Azure offers a rich set of metrics available with Azure Monitor. Copilot can help you discover the available metrics for a resource, visualize and summarize the results, enable deeper exploration, and even perform anomaly detection to analyze unexpected changes and provide recommendations to address the issue. Copilot can also access data in Azure Monitor managed service for Prometheus, enabling the creation of PromQL queries. CLI scripting Azure CLI can manage all Azure resources from the command line and in scripts. With more than 9,000 commands and associated parameters. Copilot helps you easily and quickly identify the command and its parameters to carry out your specified operation. If a task requires multiple commands, Copilot generates a script aligned with Azure and scripting best practices. These scripts can be directly executed in the portal using Cloud Shell or copied for use in repeatable operations or automation. Support and troubleshooting When issues arise, quickly accessing the necessary information and assistance for resolution is critical. Copilot provides troubleshooting insight generated from Azure documentation and built-in, service-specific troubleshooting tools. Copilot will quickly provide step-by-step guidance for troubleshooting, while providing links to the right documentation. If more help is needed, Copilot will direct you to assisted support if requested. Copilot is also aware of service-specific diagnostics and troubleshooting tools to help you choose the perfect tool to assist you, whether it's related to high CPU usage, networking issues, getting a memory dump, scaling resources to support increased demand or more. Hybrid management IT estates are complex with many workloads run across datacenters, operational edge environments, like factories, and multicloud. Azure Arc creates a bridge between the Azure controls and tools, and those workloads. Copilot can also be used to design, operate, optimize, and troubleshoot Azure Arc-enabled workloads. Azure Arc facilitates the transfer of valuable telemetry and observability data flows back to Azure. This lets you swiftly address outages, reinstate services, and resolve root causes to prevent recurrences. Building responsibly Copilot for Azure is designed for the needs of the enterprise. Our efforts are guided by our AI principles and Responsible AI Standard and build on decades of research on grounding and privacy-preserving machine learning. Microsoft’s work on AI is reviewed for potential harms and mitigations by a multidisciplinary team of researchers, engineers, and policy experts. All of the features in Copilot are carried out within the Azure framework of safeguarding our customers’ data security and privacy. Copilot automatically inherits your organization’s security, compliance, and privacy policies for Azure. Data is managed in line with our current commitments. Copilot large language models are not trained on your tenant data. Copilot can only access data from Azure and perform actions against Azure when the current user has permission via role-based access control. All requests to Azure Resource Manager and other APIs are made on behalf of the user. Copilot does not have its own identity from a security perspective. When a user asks, ‘How many VMs do I have?’ the answer will be the same as if they went to Resource Graph Explorer and wrote / executed that query on their own. What’s next Microsoft Copilot for Azure is already being used internally by Microsoft employees and with a small group of customers. Today, we’re excited about the next step as we announce and launch the preview to you! Please click here to sign up. We’ll onboard customers into the preview on a weekly basis. In the coming weeks, we'll continuously add new capabilities and make improvements based on your feedback. Learn more Azure Ignite 2023 Infrastructure Blog Adaptive Cloud Microsoft Copilot for Azure Documentation 1 Research: quantifying GitHub Copilot’s impact on developer productivity and happiness, Eirini Kalliamvakou, GitHub. Sept. 7, 2022.140KViews21likes25CommentsDefending the cloud: Azure neutralized a record-breaking 15 Tbps DDoS attack
On October 24, 2025, Azure DDOS Protection automatically detected and mitigated a multi-vector DDoS attack measuring 15.72 Tbps and nearly 3.64 billion packets per second (pps). This was the largest DDoS attack ever observed in the cloud and it targeted a single endpoint in Australia. By utilizing Azure’s globally distributed DDoS Protection infrastructure and continuous detection capabilities, mitigation measures were initiated. Malicious traffic was effectively filtered and redirected, maintaining uninterrupted service availability for customer workloads. The attack originated from Aisuru botnet. Aisuru is a Turbo Mirai-class IoT botnet that frequently causes record-breaking DDoS attacks by exploiting compromised home routers and cameras, mainly in residential ISPs in the United States and other countries. The attack involved extremely high-rate UDP floods targeting a specific public IP address, launched from over 500,000 source IPs across various regions. These sudden UDP bursts had minimal source spoofing and used random source ports, which helped simplify traceback and facilitated provider enforcement. Attackers are scaling with the internet itself. As fiber-to-the-home speeds rise and IoT devices get more powerful, the baseline for attack size keeps climbing. As we approach the upcoming holiday season, it is essential to confirm that all internet-facing applications and workloads are adequately protected against DDOS attacks. Additionally, do not wait for an actual attack to assess your defensive capabilities or operational readiness—conduct regular simulations to identify and address potential issues proactively. Learn more about Azure DDOS Protection at Azure DDoS Protection Overview | Microsoft Learn48KViews6likes3CommentsWeb application routing, Open service mesh and AKS
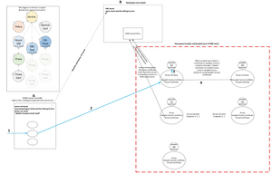
AKS Web Application Routing with Open Service Mesh AKS product team announced a public preview of Web Application Routing this year. One of the benefits of using this add-on is the simplicity of adding entry point for applications to your cluster with a managed ingress controller. This add-on works nicely with Open service mesh. In this blog, we investigate how this works, how to setup mTLS from ingress controller to OSM and the integration. While we are using AKS managed add-on, we are taking the open-source OSM approach for explaining this, but it’s important to remember that AKS also has an add-on for OSM. Web Application Routing add-on on Azure Kubernetes Service (AKS) (Preview) - Azure Kubernetes Service | Microsoft Learn Reference link above focuses on step-by-step process to implement Web application routing along with few other add-ons such as OSM and Azure Keyvault secrets provider. The intention of this blog is not to repeat same instructions but an attempt to dig into few important aspects of OSM to illustrate connectivity from this managed ingress add-on to OSM. Enterprises prefer to leverage managed services and add-ons but at the same time there is a vested interest in understanding foundational building blocks of open-source technologies used and how they are glued together to implement certain functionalities. This blog attempts to provide some insight into how these two (OSM and web app routing) are working together but not drill too much into OSM as its documented well in openservicemesh.io First step is creating a new cluster: az aks create -g webapprg -n webappaks -l centralus --enable-addons web_application_routing --generate-ssh-keys This creates a cluster along with ingress controller installed. You can check this in ingressProfile of the cluster. Ingress controller is deployed in a namespace called app-routing-system. Image is pulled from mcr registry (and not other public registries). Since this creates ingress controller, it creates public IP attached to Azure Load Balancer and used for Ingress controller. You might want to change ‘Inbound security rules’ in NSG for agentpool to your own IP address (from default Internet) to protect. This managed add-on creates an ‘Ingress controller’ with ingress class ‘webapprouting.kubernetes.azure.com’. So, any ingress definition should use this Ingress class. You can see that Nginx deployment is running with HPA config. Please understand that this is a reverse proxy, sits in data path, uses resources such as CPU+memory and lots of network I/O so it makes perfect sense to set HPA. In other words, this is the place where all traffic enters the cluster and traverses through to application pods. Some refer to this as north-south traffic into the cluster. It’s important to emphasize that there were several instances in my experience where customers use OSS nginx and didn’t set right config for this deployment, ran into unpredictable failures while moving into production. Obviously, this wouldn’t show up in functional testing! So, use this managed add-on where AKS manages it for you and maintains it with more appropriate config. You don’t need to and shouldn’t change anything in app-routing-system namespace. As stated above, we are taking under the hood approach to understand the implementation and not to change anything here. In this diagram, app container is a small circle and sidecar (envoy) is a larger circle. Using larger circle for sidecar for more space to show relevant text, so there is no significance with the sizing of the circle/eclipse! Top left side of the diagram is a copy of a diagram from openservicemesh.io site to explain the relationship between different components in OSM. One thing to note here is that there is a single service certificate for all K8S pods belonging to a particular service where there is a proxy certificate for each pod. You will understand this much better later in this blog. At this time, we have deployed a cluster with managed ingress controller (indicated by A in diagram). It’s time to deploy service mesh. Again, I’m reiterating that we are taking open source OSM installation approach to walk you through this illustration, but OSM is also an another supported AKS add-on. Let’s hydrate this cluster with OSM. OSM installation requires osm CLI binaries installed in your laptop (Windows or Linux or Mac). Link below. Setup OSM | Open Service Mesh Assuming that your context is still pointing to this newly deployed cluster, run this following command. osm install --mesh-name osm --osm-namespace osm-system --set=osm.enablePermissiveTrafficPolicy=true This completes installation of OSM (ref: B in diagram) with permissive traffic policy which means there are no traffic restrictions between services in the cluster. Here is a snapshot of namespaces. List of objects in osm-system namespace. It’s important to ensure that all deployed services are operational. In some cases, if a cluster is deployed with nodes with limited cpu/mem, this could cause issues to deployment. Otherwise, there shouldn’t be any other issues. At this time, we’ve successfully deployed ingress controller (ref: A) and service mesh (ref: B). However, there are no namespaces in the service mesh. In the diagram above, assume dotted-red rectangle without anything in that box. Let’s create new namespaces in the cluster and add them to OSM. One thing to notice from osm namespace list output is that the status of sidecar-injection. Sidecar-injection uses Kubernetes mutating admission webhook to inject ‘envoy’ sidecar into the pod definition before it is written to etcd. It also injects another init container into the pod definition which we will review later. Also create sample2 and add this to OSM. Commands below. k create ns sample2 osm namespace add sample2 Deploy sample1 (deploy-sample1.yaml) application with 3 replicas. This uses ‘default’ service account and creates a service with Cluster IP. This is a simple hello world deployment as found in Azure documentation. If you want to test, you can clone code from git@github.com:srinman/webapproutingwithosm.git Let’s inspect service account for Nginx (our Web app routing add-on in app-routing-system namespace). As you can see, in app-routing-namspace, nginx is using nginx service account and, in sample1 namespace, there is only one service account which is ‘default’ service account. k get deploy -n app-routing-system -o yaml | grep -i serviceaccountname This confirms that Nginx is indeed using nginx service account and not default one in app-routing-system. Let’s also inspect secrets in osm-system and app-routing-system namespaces. Note that there is no K8S TLS secret for talking to OSM. At this point, you have an ingress controller installed, OSM installed, sample1 and sample2 added to OSM, app deployed in sample1 namespace but there is no configuration defined yet for routing traffic from ingress controller to application. In the diagram, you can imagine that there is no connection #2 from ingress to workload in mesh. User configuration in Ingress We need to configure app-routing-system, our managed add-on, to listen for inbound traffic as known as north-south traffic and where to proxy connection to. This is done with ‘Ingress’ object in Kubernetes. Please notice some special annotations in Ingress definition. These annotations are needed for proxying connection to an application that is part of OSM. k apply -f ingress-sample1.yaml Once this is defined, you can view nginx.conf updated with this ingress definition. k exec nginx-6c6486b7b9-kg9j4 -n app-routing-system -it – sh cat nginx.conf We’ve verified the configuration for ‘Web app routing’ to listen and proxy traffic to aks-helloworld-svc service in namespace sample1. In diagram, #A configuration is complete for our traffic to sample1 namespace. If the configuration is a simple Ingress definition without any special annotations and if the target workload is not added to OSM namespace, we should be able to route north-south traffic into our workload by this time but that’s not the case with our definition. We need to configure OSM to accept connections from our managed Ingress controller. User configuration in OSM Let’s review OSM mesh configuration. You can notice that spec.certificate doesn’t have ingressGateway section. kubectl edit meshconfig osm-mesh-config -n osm-system add ingressGateway section as defined below certificate: ingressGateway: secret: name: nginx-client-cert-for-talking-to-osm namespace: osm-system subjectAltNames: - nginx.app-routing-system.cluster.local validityDuration: 24h certKeyBitSize: 2048 serviceCertValidityDuration: 24h Now, you can notice a new secret in osm-system. OSM issues and injects this certificate in osm-system namespace. Nginx is ready to use this certificate to initiate connection to OSM. Before we go further into this blog, let’s understand a few important concepts in OSM. Open service mesh data plane uses ‘Envoy’ proxy (https://www.envoyproxy.io/). This envoy proxy is programmed (in other words configured) by OSM control plane. After adding sample1 and sample2 namespace and deploying sample1, you could have noticed two containers running in that pod. One is our hello world app, other one is injected by OSM control plane with mutating webhook. It also injects init container which changes ip tables to redirect traffic. Now that Envoy is injected, it needs to be equipped with certificates for communicating with its mothership (OSM control plane) and for communicating with other meshed pods. In order to address this, OSM injects two certificates. One is called ‘proxy certificate’ for ‘Envoy’ to initiate connection to OSM control plane (refer B in diagram) and another one is called ‘service certificate’ for pod-to-pod traffic (for meshed pods – in other words pods in namespaces that are added to OSM). Service certificate uses the following for CN. <ServiceAccount>.<Namespace>.<trustdomain> This service certificate is shared for pods that are part of same service. Hence, the name service certificate. This certificate is used by ‘Envoy’ when initiating pod-to-pod traffic with mTLS. As an astute reader, you might have noticed some specifics in our Ingress annotations. It defines who the target is in proxy_ssl_name. Here our target service is default.sample1.cluster.local. default is ‘default service account’, sample1 is namespace. Remember, in OSM, it’s all based on identities. Get pod name, replace -change-here with pod name and run this following command to check this. osm proxy get config_dump aks-helloworld-change-here -n sample1 | jq -r '.configs[] | select(."@type"=="type.googleapis.com/envoy.admin.v3.SecretsConfigDump") | .dynamic_active_secrets[] | select(.name == "service-cert:sample1/default").secret.tls_certificate.certificate_chain.inline_bytes' | base64 -d | openssl x509 -noout -text You can see CN = default.sample1.cluster.local in the cert. We are also informing nginx to use secret from osm-system namespace called nginx-client-cert-for-talking-to-osm. Nginx is configured to proxy connect to default.sample1.cluster.local with TLS secret nginx-client-cert-for-talking-to-osm. If you inspect this TLS secret (use instructions below if needed), you can see “CN = nginx.app-routing-system.cluster.local” Extract cert info: use k get secret, use tls.crt data and base64 decode it, run openssl x509 -in file_that_contains_base64_decoded_tls.crt_data -noout -text At this time, we have wired up everything from client to Ingress controller listening for connections, and Nginx is set to talk to OSM. However, Envoy proxy (OSM data plane) is still not configured to accept TLS connection from Nginx. Any curl to mysite.srinman.com will result in error response. HTTP/1.1 502 Bad Gateway Please understand that we can route traffic all the way from client to ‘Envoy’ running alongside our application container but since traffic is forced to enter ‘Envoy’ with our init container setup, Envoy checks and blocks this traffic. With our configuration osm.enablePermissiveTrafficPolicy=true, Envoy is programmed by OSM to allow traffic within namespaces in the mesh but not from outside traffic to enter. In other words, all east-west traffic is allowed within the mesh and these communications automatically establish mTLS between services. Let’s configure OSM to accept this traffic. This configuration is addressed by IngressBackend. The following definition tells OSM to configure Envoy proxies used for backend service ‘aks-helloworld-svc’ to accept TLS connection from sources: defined. More information about ingressbackend. https://release-v1-2.docs.openservicemesh.io/docs/demos/ingress_k8s_nginx/#https-ingress-mtls-and-tls There are instructions in the link above for adding nginx namespace to osm. More specifically, the following command is not necessary since we’ve already configured Nginx with Ingress definition to use proxy ssl name and proxy ssl tls cert for connecting to application pod’s Envoy or OSM (#2 in the diagram. Picture shows connection from only one pod from Nginx but you can assume that this could be from any Nginx pod). OSM doesn’t need to monitor this namespace for our walk through. However, at the end of this blog, there is an additional information on how OSM is configured and how IngressBackend should be defined with managed OSM and Web app routing add-on. osm namespace add "$nginx_ingress_namespace" --mesh-name "$osm_mesh_name" --disable-sidecar-injection Earlier, we verified that Nginx uses with TLS cert with “CN = nginx.app-routing-system.cluster.local”. IngressBackend configures that source must be ‘AuthenticatedPrincipal’ with name nginx.app-routing-system.cluster.local. All others are rejected. Once this is defined, you should be able to see a successful connection to app! Basically, client connection is terminated at Ingress controller (nginx) and proxied/resent (#2 in the diagram) from nginx to application pods in namespace (sample1). Envoy proxy is intercepting this connection and sending it to the actual application which is still listening on plain port 80 but our web application routing along with open service mesh took care of accomplishing encryption-in-transit between ingress controller and application pod – essentially mitigating the need for application teams to manage and own this very critical security functionality. It’s important to remember that we were able to accomplish this mTLS with very few steps with all managed by AKS (well, provided you use add-ons for OSM and Web application routing). Once the traffic lands in service meshed data plane, Open service mesh provides lots of flexibility and configuration options to manage this traffic (east-west) within the cluster across OSM-ed namespaces. Let’s try to break this again to understand more! In our IngressBackend, let’s make a small change to the name of authenticated principal. Change it to something other than nginx. Sample below. - kind: AuthenticatedPrincipal name: nginxdummy.app-routing-system.cluster.local Apply this configuration. Attempt to connect to our service. * Trying 20.241.185.56:80… * TCP_NODELAY set * Connected to 20.241.185.56 (20.241.185.56) port 80 (#0) > GET / HTTP/1.1 > Host: mysite.srinman.com > User-Agent: curl/7.68.0 > Accept: */* > * Mark bundle as not supporting multiuse < HTTP/1.1 403 Forbidden < Date: Fri, 25 Nov 2022 13:09:16 GMT < Content-Type: text/plain < Content-Length: 19 < Connection: keep-alive < * Connection #0 to host 20.241.185.56 left intact RBAC: access denied This means that we’ve defined OSM to accept connections from identity nginxdummy from app-routing-system namespace but that’s not the case in our example. Envoy basically stops connection in the same application pod before it reaches the application container itself. Let’s try to make it work by not reverting the change but by changing a different config in IngressBackend skipClientCertValidation: true It should work fine now since we are configuring OSM to ignore client certification validation/verification. From a security viewpoint, if you think about this, you could send traffic from a different app or ingress controller to this application pod – basically unprotected. Let’s change this back to false and also fix nginx service name. Apply the config and check if you can access the service. Thus far, we’ve deployed an application in one namespace and configured ingress controller to send traffic into our mesh. What would the process for another app in a different namespace using our managed ingress controller? Let’s create another workload and understand how to define ingress and to understand the importance of service account. Sample code in deploy-sample2.yaml In this deployment, you can see that we are using serviceAccountName: sample2-sa not the default service account. (Namespace, Service account creation is not shown and its implicit that you understand!) You can see how ingress definition is slightly different from the one above (for sample1). proxy_ssl_name is set to sample2-sa in sample2 namespace. However, it uses the same TLS secret that sample1 used, which is TLS with “CN = nginx.app-routing-system.cluster.local” Ingressbackend definition looks like this below. You can see that it’s the same ‘sources’ definition with different backends. We have established TLS between Nginx and application pod (#2 in diagram). However, from client to ingress is still plan HTTP (#1 in diagram). Enabling TLS for this is straightforward and there are few ways to do this including Azure managed way, but we will explore build our own approach. Let’s create a certificate with CN=mysite.srinman.com. openssl req -new -x509 -nodes -out aks-ingress-tls.crt -keyout aks-ingress-tls.key -subj "/CN=mysite.srinman.com" -addext "subjectAltName=DNS:mysite.srinman.com" Use this command below to upload this cert to K8S secret in sample1 namespace. k create secret tls mysite-tls --key aks-ingress-tls.key --cert aks-ingress-tls.crt -n sample1 sample code in ingress-sample1-withtls.yaml This should enforce all calls to https from the client. Traffic flow Traffic enters ingress managed LB TLS traffic terminated at Ingress controller pods Ingress controller pods initiates proxy connection to backend service (specifically one of the pod that is part of that service, and even more specifically to pod’s envoy proxy container. Also remember injected init-container takes care of setting up ip tables to route requests to Envoy) App pod - Envoy container terminates TLS traffic and initiates connection to localhost on app port (remember app container shares same pod, thus same network namespace) App pod - app container listening on port, responds to the request. As traffic enters the cluster, as seen above and in the diagram, it can be inspected in 3 different logs at least. Nginx, Envoy and App itself. Check traffic in nginx logs Check traffic in envoy logs Check traffic in app logs Nginx log (you might want to check both the pods if you are not able to locate the call in one. There should be two) nn.nn.nnn.nnn - - [20/Nov/2022:17:29:11 +0000] "GET / HTTP/2.0" 502 150 "-" "curl/7.68.0" 33 0.006 [sample1-aks-helloworld-svc-80] [] 10.244.1.13:80, 10.244.1.13:80, 10.244.1.13:80 0, 0, 0 0.000, 0.000, 0.004 502, 502, 502 3f9a310a3ebb314342b590dde11 Envoy log Just to keep it simple, reduce replicas to 1 - to probe envoy side car. Replace podname with your pod in the command below. k logs aks-helloworld-65ddbc869b-t8hwq -c envoy -n sample1 copy the output to jsonformatter You can see the traffic flowing through the proxy into application pod. App log Let’s look at app container itself. k logs aks-helloworld-65ddbc869b-bt9w8 -c aks-helloworld -n sample1 [pid: 13|app: 0|req: 1/1] 127.0.0.1 () {48 vars in 616 bytes} [Sun Nov 20 16:53:54 2022] GET / => generated 629 bytes in 12 msecs (HTTP/1.1 200) 2 headers in 80 bytes (1 switches on core 0) 127.0.0.1 - - [20/Nov/2022:16:53:54 +0000] "GET / HTTP/1.1" 200 629 "-" "curl/7.68.0" "nn.nn.nnn.nnn" You could notice that request is coming from local host. This is because envoy container sends the traffic from the same host (actually pod – remember pod is same as host in Kubernetes world! “A Pod models an application-specific "logical host" – reference link ). Lastly, when you opt-in for OSM add-on along with Web application routing add-on, certain things are already taken care of; for example, TLS secret osm-ingress-client-cert is generated and written to kube-system namespace. It also automatically adds app-routing-system namespace to OSM with sidecar-injection disabled mode. This means that in the IngressBackend definition kind: Service can be added for verifying source IPs in addition to identity (AuthenticatedPrincipal) for allowing traffic. This of course adds more protection. Check this file ingressbackend-for-osm-and-webapprouting.yaml in repo. I hope that these manual steps helped to provide a bit more insight into the role of Web application routing and how it works nicely with Open Service Mesh. We also reviewed a few foundational components of Web application routing such as Nginx, IngressBackend, Envoy and OSM. Please check srinman/webapproutingwithosm (github.com) for sample code.8.1KViews0likes0CommentsMicrosoft Azure Cloud HSM is now generally available
Microsoft Azure Cloud HSM is now generally available. Azure Cloud HSM is a highly available, FIPS 140-3 Level 3 validated single-tenant hardware security module (HSM) service designed to meet the highest security and compliance standards. With full administrative control over their HSM, customers can securely manage cryptographic keys and perform cryptographic operations within their own dedicated Cloud HSM cluster. In today’s digital landscape, organizations face an unprecedented volume of cyber threats, data breaches, and regulatory pressures. At the heart of securing sensitive information lies a robust key management and encryption strategy, which ensures that data remains confidential, tamper-proof, and accessible only to authorized users. However, encryption alone is not enough. How cryptographic keys are managed determines the true strength of security. Every interaction in the digital world from processing financial transactions, securing applications like PKI, database encryption, document signing to securing cloud workloads and authenticating users relies on cryptographic keys. A poorly managed key is a security risk waiting to happen. Without a clear key management strategy, organizations face challenges such as data exposure, regulatory non-compliance and operational complexity. An HSM is a cornerstone of a strong key management strategy, providing physical and logical security to safeguard cryptographic keys. HSMs are purpose-built devices designed to generate, store, and manage encryption keys in a tamper-resistant environment, ensuring that even in the event of a data breach, protected data remains unreadable. As cyber threats evolve, organizations must take a proactive approach to securing data with enterprise-grade encryption and key management solutions. Microsoft Azure Cloud HSM empowers businesses to meet these challenges head-on, ensuring that security, compliance, and trust remain non-negotiable priorities in the digital age. Key Features of Azure Cloud HSM Azure Cloud HSM ensures high availability and redundancy by automatically clustering multiple HSMs and synchronizing cryptographic data across three instances, eliminating the need for complex configurations. It optimizes performance through load balancing of cryptographic operations, reducing latency. Periodic backups enhance security by safeguarding cryptographic assets and enabling seamless recovery. Designed to meet FIPS 140-3 Level 3, it provides robust security for enterprise applications. Ideal use cases for Azure Cloud HSM Azure Cloud HSM is ideal for organizations migrating security-sensitive applications from on-premises to Azure Virtual Machines or transitioning from Azure Dedicated HSM or AWS Cloud HSM to a fully managed Azure-native solution. It supports applications requiring PKCS#11, OpenSSL, and JCE for seamless cryptographic integration and enables running shrink-wrapped software like Apache/Nginx SSL Offload, Microsoft SQL Server/Oracle TDE, and ADCS on Azure VMs. Additionally, it supports tools and applications that require document and code signing. Get started with Azure Cloud HSM Ready to deploy Azure Cloud HSM? Learn more and start building today: Get Started Deploying Azure Cloud HSM Customers can download the Azure Cloud HSM SDK and Client Tools from GitHub: Microsoft Azure Cloud HSM SDK Stay tuned for further updates as we continue to enhance Microsoft Azure Cloud HSM to support your most demanding security and compliance needs.7KViews3likes2CommentsAnnouncing Kubernetes Center (Preview) On Azure Portal
Today, we’re excited to introduce the Kubernetes Center in the Azure portal, a new experience to simplify how customers manage, monitor, and optimize Azure Kubernetes Services environments at scale. The Kubernetes Center provides a unified view across all clusters, intelligent insights, and streamlined workflows that help platform teams stay in control while enabling developers to move fast. As Kubernetes adoption accelerates, many teams face growing challenges in managing clusters and workloads at scale. Getting a quick snapshot of what needs attention across clusters and workloads can quickly become overwhelming. Kubernetes Center is designed to change that, offering a streamlined and intuitive experience that brings everything together in one place, brings the most critical Kubernetes capabilities into a single pane of glass for unified visibility and control. What is Kubernetes Center?: Actionable insights from the start: Kubernetes Center surfaces key issues like security vulnerabilities, cluster alerts, compliance gaps, and upgrade recommendations in a single, unified view. This helps teams focus immediately on what matters most, leading to faster resolution times, improved security posture, and greater operational clarity. Streamlined management experience: By bringing together AKS, AKS Automatic, Fleet Manager, and Managed Namespaces into a single experience, we’ve reduced the need to jump between services. Everything you need to manage Kubernetes on Azure is now organized in one consistent interface. Centralized Quickstarts: Whether you’re getting started or troubleshooting advanced scenarios, Kubernetes Center brings relevant documentation, learning resources, and in-context help into one place so you can spend less time searching and more time building. Azure Portal: From Distinct landing experiences for AKS, Fleet Manager, and Managed Kubernetes Namespaces: To a streamlined management experience: Get the big picture at a glance, then dive deeper with individual pages designed for effortless discovery. Centralized Quickstarts: Next Steps: Build on your momentum by exploring Kubernetes Center. Create your first AKS cluster or deploy your first application using the Deploy Your Application flow and track your progress in real time or Check out the new experience and instantly see your existing clusters in a streamlined management experience. Your feedback will help shape what comes next. Start building today with Kubernetes Center on Azure Portal! Learn more: Create and Manage Kubernetes resources in the Azure portal with Kubernetes Center (preview) - Azure Kubernetes Service | Microsoft Learn FAQ: What products from Azure are included in Kubernetes Center? A. Kubernetes Center brings together all your Azure Kubernetes resources such as AKS, AKS Automatic, Fleet Manager, and Managed Namespaces into a single interface for simplified operations. Create new resources or view your existing resources in Kubernetes Center. Does Kubernetes Center handle multi-cluster management? A. Kubernetes Center provides a unified interface aka single pane of glass to view and monitor all your Kubernetes resources in one place. For multi-cluster operations like upgrading Kubernetes Version, placing cluster resources on N clusters, policy management, and coordination across environments, Kubernetes Fleet Manager is the solution designed to handle that complexity at scale. It enables teams to manage clusters at scale with automation, consistency, and operational control. Does Kubernetes Center provide security and compliance insights? A. Absolutely. When Microsoft Defender for Containers is enabled, Kubernetes Center surfaces critical security vulnerabilities and compliance gaps across your clusters. Where can I find help and documentation? A. All relevant documentation, QuickStarts, and learning resources are available directly within Kubernetes Center, making it easier to get support without leaving the platform. For more information: Create and Manage Kubernetes resources in the Azure portal with Kubernetes Center (preview) - Azure Kubernetes Service | Microsoft Learn What is the status of this launch? A. Kubernetes Center is currently in preview, offering core capabilities with more features planned for the general availability release. What is the roadmap for GA? A. Our roadmap includes adding new features and introducing tailored views designed for Admins and Developers. We also plan to enhance support for multi-cluster capabilities in Azure Fleet Manager, enabling smoother and more efficient operations within the Kubernetes Center.3.3KViews10likes0Comments