Forum Discussion

Jason_Prabhu's avatar
Jason_Prabhu
Brass Contributor
Sep 17, 2020

Project Cortex – A Point of View

Project Cortex Overview

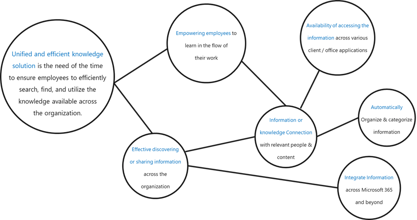
Project Cortex is an “artificial intelligence & Microsoft Graph powered” knowledge network solution which will be soon generally available as part of Microsoft 365. The solution empowers people to act quickly, learn better, upskill faster, know people & skills they own. Microsoft Graph and AI powered Cortex solution is not only a sleeping knowledge network that is manually built by SMEs & experts, the knowledge contents & network are AI built – The AI behind the solution, also Interact with users and learn by itself, automatically connect – organize knowledge across the organization, discover/deliver insights for users. In simple words it acts like a knowledge Genie within Microsoft 365 horizons and beyond.

 

Today’s Challenges

  • An Organization is always, the employees it holds and the knowledge the employees contribute in various tides of time.
  • Lack of connection between employees and the information – prevents the discovery of valuable information which comes at a huge cost of today’s business
  • Times are spent on simply to find the content, answers, or experts they need.
  • Adapting and gaining new skills are critical – but today, it takes too long to get up to speed on new roles, new teams, and new topics.
  • Disconnected Search experiences and the results they provide are even incomplete.
  • Finding relevant content is difficult – whether they’re on boarding to a new project, switching roles, or looking for information on topics of interest.

What’s actually need of the time ?

 

 

Technical Reference Model

From author Point of View – the solution itself is built in the combination of two layers and the components are differentiated in application and processing layer. While processing layer is filled with the M365 components such as Microsoft Graph, AI, Delve, Microsoft Search, etc., – the application layer is the Cortex features itself – Moreover the below mentioned reference model is subject to change post GA based on the information reveled by MS in later stages. The components in the data layer & end user layer are made compatible for the actual solution which is subject to expand in the coming days – at present Cortex can connect 100+ Data sources through external connectors.

 

Application Layer Explained : Topic Cards

 

 

Application Layer Explained : Topic Pages

 

Application Layer Explained : Knowledge Center

 

 

Application Layer Explained : Content Center

 

 

Cortex Admin Center & Roles

There will be separate admin center for project cortex & below are the various knowledge network roles to manage the project cortex from an administrator perspective to ensure that knowledge is protected, authoritative & securely shared.

 

Conclusion

  • Accessing and retaining organizational information is a real challenge that organizations around the world deal every day. Whether it’s finding the right information or an expert which is the crucial information for any organization driving efficiency.
  • In general, Microsoft doesn’t build the application or solution like other companies do, rather it build the capabilities, features that helps companies, users to achieve their goals and put a wrapper over the capabilities.  Project Cortex is no-different – the solution is a wrapper over M365 core functionalities (showcased in processing layer) with additional capabilities such as Topic Cards, Topic Pages, Content Centre, etc.,. Project Cortex is a definite solution that empower employees with the historic knowledge that an organization have acquired in  period of time in seamless and quick way. In general, the way(knowledge) is learnt by walking it but with project cortex the knowledge is observed seamlessly during the journey.

Fluid Framework : We very well aware that there are lot many features on the way. We also look forward for features such as co-authoring, ability to construct as well as de-construct the content into collaborative building blocks, use them across applications, and combine them in a new, more flexible kind of document.

 

Reference : http://jasparrow.info/2020/09/project-cortex-a-pre-launch-point-of-view/ 

 

Regards
Jason

 

No RepliesBe the first to reply

Resources