Blog Post

Microsoft 365 Blog
2 MIN READ

New security hardening policies for Trusted Documents

anmontal's avatar
anmontal
Former Employee
Dec 06, 2021
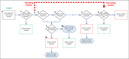
We're changing the behavior of Office applications to enforce policies that block active content (macros, ActiveX, DDE, etc.) on Trusted Documents. Previously, active content was allowed to run in Tr...
Updated Feb 08, 2023
Version 2.0