Blog Post

Microsoft 365 Blog
4 MIN READ

Cross functional flowcharts: process improvement through better visualization

Chirag Kansal's avatar
Chirag Kansal
Icon for Microsoft rankMicrosoft
Oct 25, 2018
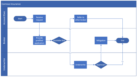
With almost every business or a subset of it, there is an associated process. Significant efforts are made to understand these processes through visualization and then develop them in such a way that...
Updated Nov 09, 2023
Version 3.0