Blog Post

Intune Customer Success
4 MIN READ

Which CNAMEs to use for Auto-discovery during MDM Enrollment

Intune_Support_Team's avatar
Intune_Support_Team
Silver Contributor
Oct 30, 2018
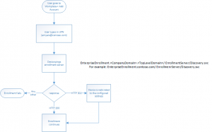
First published on TechNet on Mar 04, 2017 We’ve had questions about the CNAME configuration required for Windows devices to automatically discover the MDM server for mobile device management (M...
Updated Oct 30, 2018
Version 3.0