Blog Post

Intune Customer Success
14 MIN READ

Best practices for updating your Android Enterprise apps

Intune_Support_Team's avatar
Intune_Support_Team
Silver Contributor
Dec 15, 2021
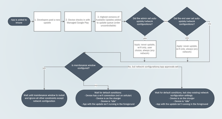
By Abby Starr – Program Manager | Microsoft Endpoint Manager – Intune   In Intune’s November release, we debuted support for high-priority app update mode for Android Enterprise. The feature intr...
Updated Nov 30, 2023
Version 6.0