Blog Post

Blog
4 MIN READ

Building an Agentic, AI-Powered Helpdesk with Agents Framework, Azure, and Microsoft 365

KonstantinosPassadis's avatar
Dec 02, 2025

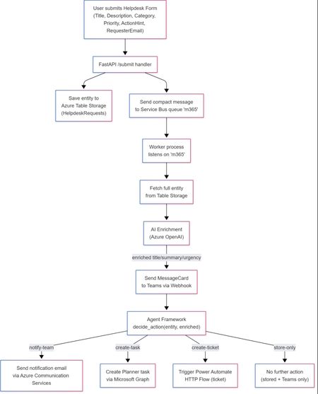
In this post, we'll walk through the architecture for an "agentic" helpdesk solution built entirely on cloud-native services. We'll combine a blazing-fast FastAPI backend, resilient Azure Storage and Service Bus, the intelligence of Azure OpenAI, and the deep integration of Microsoft 365 (Teams, Planner, and Power Automate) to create a truly automated workflow.

The High-Level Architecture The core idea is to decouple the system. Instead of one large application doing everything, we split the process into distinct, scalable components. Ingestion: A lightw...
Updated Dec 02, 2025
Version 1.0