Blog Post

Azure Architecture Blog
5 MIN READ

Selecting the Right Agentic Solution on Azure – Part 2 (Security)

pranabpaul's avatar
pranabpaul
Icon for Microsoft rankMicrosoft
Oct 22, 2025
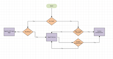
Let’s pick up from where we left off in the previous post — Selecting the Right Agentic Solution on Azure - Part 1. Earlier, we explored a decision tree to help identify the most suitable Azure servi...
Updated Oct 22, 2025
Version 2.0