zohebshaikh
13 TopicsDo I Need VPN Connectivity for Windows Hello for Business Registration
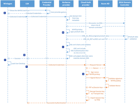
Hello everyone, my name is Zoheb Shaikh and I’m a Solution Engineer working with the Microsoft Mission Critical team (SfMC). Today I’ll share an interesting discussion about Windows Hello and the need for VPN/Connectivity with Domain Controllers.The Case of Azure AD Quota Exhaustion
Hello everyone, This blog is collabration between Zoheb Shaikh (Solution Engineer working with Microsoft Mission Critical team (SfMC)) and Shobhit Garg (Principal PFE). Today we’ll share with you about an interesting issue related to Azure AD Quota limitation we came across recently.One of the Ways of Planning Certificate Authority Lifecycle
Hello Everyone, This blog is collabration between Zoheb Shaikh (Solution Engineer working with Microsoft Mission Critical team (SfMC)) and Shobhit Garg (Principal PFE). Today we would like to share some best practices around Certificate Authority Lifecycle.Rescued by Procmon: The Case of the Certificate Authority Unable to Issue Certificates due to Revocation Failures
First published on TechNet on Apr 02, 2018 Hello Everyone, my name is Zoheb Shaikh and I'm a Premier Field Engineer with Microsoft India. I am back again with another blog and today I'll share with you something interesting that I came across recently which caused the Certificate Authority to go down, and how I was able to isolate the issue by using Process Monitor (Procmon).