security
8 TopicsMore Questions From Customers About SQL Server Transparent Data Encryption – TDE + Azure Key Vault
First published on MSDN on Apr 04, 2017 Recently many customers have been moving from AIX and HPUX to Windows 2016 & SQL Server 2016 running on Azure as these UNIX platforms are no longer mainstream, developed or invested by their vendorsMost of these customers are deploying TDE to protect the Database files and backups.How to Setup a Dedicated SAP Application Server to DB Server Network
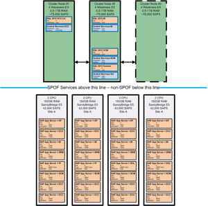
First published on MSDN on Mar 30, 2012 What is a Dedicated SAP Application Server to DB Network & Do I Need One?A dedicated SAP Network is a network interface that is separated from the normal “Public” user network and carries only network traffic between the SAP application servers, the (A)SCS and the SQL Server database.