network
74 TopicsWin11 25905.1000 Network Fault
My computer has a network connection rate of 10Mbps every time I turn it on, but I have a broadband of 100Mbps. At this point, I only need to disable the network card and then enable it, and the speed will be restored. It has been ruled out that there is a problem with the operator or network cable. Is it a system issue? And how can I solve it?736Views1like1CommentContainer Apps Environment Networking (Consumption)
AI workloads are no longer just about models, they’re about how those models connect. On Azure, many teams are running inference APIs, background processors, and event-driven AI components on Azure Container Apps Environments (CAE). CAE fits AI workloads well: it scales fast, scales to zero, and removes Kubernetes overhead. But once AI services need to securely reach private data sources, on-prem systems, vector databases, or external AI services, networking becomes the real design challenge. I’ve written a short, practical deep dive on how Consumption-based vs Workload-profile Container Environments behave from a networking perspective, what works, what doesn’t, and why it matters for modern AI platforms. 👉 Read the full article here: https://vakhsha.com/blog.html?post=blog-06149Views0likes1CommentShould I use Windows 7?
Hi, I am fed up with the rubbish on Win11 and (less) on Win10 especially with telemetry and broken windoes images. So, I am really considering installing Win 7 on a PC I use as a file server. I know Win 7 does not receive any security updated but I was wondering if a good antivirus with firewall should be enough.84Views0likes1CommentCloudNetDraw – Instantly generate Azure network diagrams
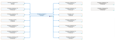
Hi everyone, I wanted to share a tool I’ve built that might help some of you who regularly document or review Azure network topologies. CloudNetDraw is a free tool that generates Azure network diagrams (HLD and MLD) directly from your environment. It supports both user login and service principals — or you can self-host it. What it does: Visualizes hub and spoke topology Shows all subnets with CIDRs Highlights NSG and UDR presence Exports editable Draw.io files Hosted version available, or deploy it yourself Open source on GitHub Try it here: https://www.cloudnetdraw.com GitHub repo: https://github.com/krhatland/cloudnet-draw Privacy & Security: CloudNetDraw does not collect any information about your network resources or environment. Drawings are generated in memory and deleted immediately after use. We do not store, access, or analyze your topology data. Would love to hear your thoughts or suggestions! Thanks, Kristoffer1.8KViews2likes2CommentsPacketMind: My Take on Building a Smarter DPI Tool with Azure AI
Just wanted to share a small but meaningful project I recently put together PacketMind. It’s a lightweight Deep Packet Inspection (DPI) tool designed to help detect suspicious network traffic using Azure’s AI capabilities. And, honestly, this project is a personal experiment that stemmed from one simple thought: Why does DPI always have to be bulky, expensive, and stuck in legacy systems? I mean, think about it. Most of the time, we have to jump through hoops just to get basic packet inspection features, let alone advanced AI-powered traffic analysis. So I figured – let’s see how far we can go by combining Azure’s language models with some good old packet sniffing on Linux. What’s Next? Let’s be honest – PacketMind is an early prototype. There’s a lot I’d love to add: - GUI Interface for easier use - Custom Model Integration (right now it’s tied to a specific Azure model) - More Protocol Support – think beyond HTTP/S - Alerting Features – maybe even Slack/Discord hooks But for now, I’m keeping it simple and focusing on making the core functionality solid. Why Share This? You know, I could’ve just kept this as a side project on my machine, but sharing is part of the fun. If even one person finds PacketMind useful or gets inspired to build something similar, I’ll consider it a win. So, if you’re into networking, AI, or just like to mess with packet data for fun – check it out. Fork it, test it, break it, and let me know how you’d make it better. Here’s the repo: https://github.com/DrHazemAli/packetmind Would love to hear your thoughts, suggestions, or just a thumbs up if you think it’s cool. Cheers!117Views1like0CommentsWiFi in Win11 issues in .3915
So i'm going crazy here and don't know where to go next, to Microsoft support or my internet provider... I've happily had Hyper-V on my Windows 11 Insider and some VMs i use for delivering trainings. Few days ago i noticed i no longer can connect to the internet on the VMs. Existing VMs, new VMs, VMs with past snapshots applied, etc.... no internet on the VMs, period. I tried creating new switches several times and nothing helps. However, although i don't need internet to deliver the trainings, when doing so at the university, i always use my host/laptop's internal card with a SIM in it and have no issues whatsoever with the internet in VMs. The SIM i have is from the same provider as my home cable is from. I just turned off my WiFi and connected the cellular network. Boom! VMs instantly have internet access. Turning on WiFi -> no internet again. So at this point i'm kind of stuck and not sure where to go for help. Obviously there is nothing wrong with my Windows OS in general, but there is an issue with the WiFi. On the host, i have no issues with the WiFi, internet is fine and working properly. I'm shutting down my laptop every night, so "restarting" did not fix it. Should i try resetting my router or go to Microsoft Windows support first? I think going to the internet provider has no benefit now, as they will blame the OS. Any thoughts?324Views0likes3Comments