microsoft ignite 2024
11 TopicsNew Da/Ea/Fav6 VMs with increased performance and Azure Boost are now generally available
By Sasha Melamed, Senior Product Manager, Azure Compute We are excited to announce General Availability of new Dalsv6, Dasv6, Easv6, Falsv6, Fasv6, and Famsv6-series Azure Virtual Machines (VMs) based on the 4th Gen AMD EPYC™ processor (Genoa). These VMs deliver significantly improved performance and price/performance versus the prior Dasv5 and Easv5 VMs, NVMe connectivity for faster local and remote storage access, and Azure Boost for improved performance and enhanced security. With the broad selection of compute, memory, and storage configurations available with these new VM series, there is a best fit option for a wide range of workloads. What’s New The new Dalsv6, Davs6, and Easv6 VMs are offered with vCPU counts ranging from 2 to 96 vCPUs. The new general purpose and memory optimized VMs will come in a variety of memory (GiB)-to-vCPU ratios, including the Dalsv6 at 2:1, Dasv6 at 4:1, and Easv6 at 8:1 ratios. The VMs are also available with and without a local disk so that you can choose the option that best fits your workload. Workloads can expect up to 20% CPU performance improvement over the Dasv5 and Easv5 VMs and up to 15% better price/performance. Further expanding our offerings, we are proud to introduce the first Compute-optimized VM series based on AMD processors also in three memory-to-vCPU ratios. The new Falsv6, Fasv6, and Famsv6 VMs offer the fastest x86 CPU performance in Azure and have up to 2x CPU performance improvement over our previous v5 VMs, as shown in the graph below. We are excited to announce that the new Dalsv6, Dasv6, Easv6, and suite of Fasv6 virtual machines are powered by Azure Boost. Azure Boost has been providing benefits to millions of existing Azure VMs in production today, such as enabling exceptional remote storage performance and significant improvements in networking throughput and latency. Our latest Azure Boost infrastructure innovation, in combination with new AMD-based VMs, delivers improvements in performance, security, and reliability. The platform provides sub-second servicing capabilities for the most common infrastructure updates, delivering a 10x reduction in impact. To learn more about Azure Boost, read our blog. To drive the best storage performance for your workloads, the new AMD-based VMs come with the NVMe interface for local and remote disks. Many workloads will benefit from improvements over the previous generation of AMD-based with up to: 80% better remote storage performance 400% faster local storage speeds 25% networking bandwidth improvement 45% higher NVMe SSD capacity per vCPU for Daldsv6, Dadsv6, Eadsv6-series VMs with local disks The 4th Gen AMD EPYC™ processors provide new capabilities for these VMs, including: Always-On Transparent Secure Memory Encryption ensuring that your sensitive information remains secure without compromising performance. AVX-512 to handle compute-intensive tasks such as scientific simulations, financial analytics, AI, and machine learning. Vector Neural Network Instructions enhancing the performance of neural network inference operations, making it easier to deploy and scale AI solutions. Bfloat16 for efficient training and inference of deep learning models, providing a balance between performance and precision. Dasv6, Dadsv6, Easv6, Eadsv6, Fasv6, and Fadsv6-series VMs are SAP Certified. Whether you’re running a simple test infrastructure, mission critical enterprise applications, high-performance computing tasks, or AI workloads, our new VMs are ready to meet your needs. Explore the new capabilities and start leveraging the power of Azure today! General-purpose workloads The new Dasv6-series VMs offer a balanced ratio of memory to vCPU performance and increased scalability, up to 96 vCPUs and 384 GiB of RAM. Whereas the new Dalsv6-series VM series are ideal for workloads that require less RAM per vCPU, with a max of 192 GiB of RAM. The Dalsv6 series are the first 2GiB/vCPU memory offerings in our family of AMD-based VMs. The Dalsv6 series can reduce your costs when running non-memory intensive applications, including web servers, gaming, video encoding, AI/ML, and batch processing. The Dasv6-series VMs work well for many general computing workloads, such as e-commerce systems, web front ends, desktop virtualization solutions, customer relationship management applications, entry-level and mid-range databases, application servers, and more. Series vCPU Memory (GiB) Max Local NVMe Disk (GiB) Max IOPS for Local Disk Max Uncached Disk IOPS for Managed Disks Max Managed Disks Throughput (MBps) Dalsv6 2-96 4-192 N/A N/A 4 - 172K 90 – 4,320 Daldsv6 2-96 4-192 1x110 - 6x880 1.8M 4 - 172K 90 – 4,320 Dasv6 2-96 8-384 N/A N/A 4 - 172K 90 – 4,320 Dadsv6 2-96 8-384 1x110 - 6x880 1.8M 4 - 172K 90 – 4,320 Memory-intensive workloads For more memory demanding workloads, the new Easv6-series VMs offer high memory-to-vCPU ratios with increased scalability up to 96 vCPUs and 672 GiB of RAM. The Easv6-series VMs are ideal for memory-intensive enterprise applications, data warehousing, business intelligence, in-memory analytics, and financial transactions. Series vCPU Memory (GiB) Max Local NVMe Disk (GiB) Max IOPS for Local Disk Max Uncached Disk IOPS for Managed Disks Max Managed Disks Throughput (MBps) Easv6 2-96 16-672 N/A N/A 4 - 172K 90 – 4,320 Eadsv6 2-96 16-672 1x110 - 6x880 1.8M 4 - 172K 90 – 4,320 Compute-intensive workloads For compute-intensive workloads, the new Falsv6, Fasv6 and Famsv6 VM series come without Simultaneous Multithreading (SMT), meaning a vCPU equals one physical core. These VMs will be the best fit for workloads demanding the highest CPU performance, such as scientific simulations, financial modeling and risk analysis, gaming, and video rendering. Series vCPU Memory (GiB) Max Uncached Disk IOPS for Managed Disks Max Managed Disks Throughput (MBps) Max Network Bandwidth (Gbps) Falsv6 2-64 4-128 4 - 115K 90 - 2,880 12.5 - 36 Fasv6 2-64 8-256 4 - 115K 90 - 2,880 12.5 - 36 Famsv6 2-64 16-512 4 - 115K 90 - 2,880 12.5 - 36 Customers are excited about new AMD v6 VMs FlashGrid offers software solutions that help Oracle Database users on Azure achieve maximum database uptime and minimize the risk of outages. The Easv6 series VMs make it easier to support Oracle RAC workloads with heavy transaction processing on Azure using FlashGrid Cluster. The NVMe protocol enhances disk error handling, which is important for failure isolation in high-availability database architectures. The CPU boost frequency of 3.7 GHz and higher network bandwidth per vCPU enable database clusters to handle spikes in client transactions better while keeping a lower count of vCPU to limit licensing costs. The Easv6 VMs have passed our extensive reliability and compatibility testing and are now available for new deployments and upgrades. – Art Danielov, CEO, FlashGrid Inc. Helio is a platform for large-scale computing workloads, optimizing for costs, scale, and emissions. Its main focus is 3D rendering Our architectural and media & entertainment (VFX) 3D rendering workloads have been accelerated by an average of ~42% with the new v6 generation, while maintaining low cost and high scale. In addition, we are seeing significant improvements in disk performance with the new NVMe interface, resulting in much faster render asset load times. -- Kevin Häfeli, CEO / Cofounder Helio AG Silk's Software-Defined Cloud Storage delivers unparalleled price/performance for the most demanding, real-time applications. Silk has tested the new Da/Eav6 VM offering from Azure and we are looking forward to enable our customers to benefit from its new capabilities, allowing higher throughput at lower cost, while providing increased reliability” -- Adik Sokolovski, Chief R&D Officer, Silk ZeniMax Online Studios creates online RPG worlds where you can play and create your own stories. The new VMs we tested provided a significant performance boost in our build tasks. The super-fast storage not only made the workflows smoother and faster, but it also helped highlight other bottlenecks in our design and allowed us to improve our pipeline overall. We are excited for their availability and plan on utilizing these machines to expand our workload in Azure. -- Merrick Moss, Product Owner, ZeniMax Online Studios Getting started The new VMs are now available in the East US, East US 2, Central US, South Central US, West US 3, West Europe, and North Europe regions with more to follow. Check out pricing on the following pages for Windows and Linux. You can learn more about the new VMs in the documentation for Dal-series, Da-series, Ea-series, and Fa-series. We also recommend reading the NVMe overview and FAQ. You can find the Ultra disk and Premium SSD V2 regional availability to pair with the new NVMe based v6 series at their respective links.6.7KViews4likes8CommentsPublic Preview: Resilient Create and Delete on Virtual Machine Scale Sets
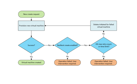
Today we're announcing the public preview of Resilient create and delete, which is a new feature on Virtual Machine Scale Sets (VMSS) that increases the reliability of virtual machine creates and deletes. VMSS initiates automatic recovery from failed creates and deletes by performing retries of those operations on customers’ behalf – ultimately reducing the manual effort required to detect and clean up unused resources. Customers often need to spend significant time understanding, debugging, and fixing failures during create and delete operations, which can lead to frustration and decreased productivity. The resilient create and delete feature will monitor failures during these operations and automatically recover or delete virtual machines, thereby increasing reliability without additional effort from customers. This feature is available across all public Azure regions. Key Benefits Higher reliability in creating and deleting virtual machines in scale sets. Automated recovery of failed operations to significantly reduce manual toil on customers. Reduces Time to Detect (TTD) and Time to Mitigate (TTM) for virtual machine creates and deletes in scale sets. Comprehensive error handling for virtual machine deletes by retrying on all error codes. Reliable initiation of cleaning up unusable capacity. Resilient create Resilient create runs on virtual machines created during a scale-out of a scale set or during the initial scale set creation. It initiates retries for only OS Provisioning Timeout and Virtual Machine Start Timeout errors. Resilient create attempts the create operation 5 times per virtual machine or for a maximum of 30 total minutes for all retries. Resilient delete Resilient delete initiates delete retries for any error, including but not limited to, InternalExecutionError, TransientFailure, or InternalOperationError. Unlike Resilient create that only retries from OS Provisioning Timeout and VM Start Timeout currently, resilient delete doesn't differentiate between error codes. We will retry all failed deletes. It attempts to delete operation up to five times per virtual machine. Setting up Resilient create and delete To enable Resilient create and delete on an existing Virtual Machine Scale Set, navigate to your scale set resource in the Azure portal. Under “Capabilities”, select “Health and repair”, and enable “Resilient VM create (Preview)” and “Resilient VM delete (Preview)”. To enable Resilient create and delete on a new Virtual Machine Scale Set during deployment, navigate to the “Health” tab and go to “Recovery”. Select checkboxes “Resilient VM create (Preview)” and/or “Resilient VM delete (Preview)”. Learn More You can learn more about how Resilient create and delete works and enroll in the preview in the documentation.578Views0likes1CommentPublic Preview: Custom metrics for rolling upgrades on Virtual Machine Scale Sets
Today we are announcing the public preview of custom metrics for rolling upgrades on Virtual Machine Scale Sets. Custom metrics for rolling upgrades enables you to utilize the application health extension to emit custom metrics to your Virtual Machine Scale Set. These custom metrics can be used to tell the scale set the order in which virtual machines should be updated when a rolling upgrade is triggered. Custom metrics can also inform your scale set when an upgrade should be skipped on a specific instance. Custom metrics can be used in combination with other rolling upgrade functionality such as automatic OS upgrades, automatic extension upgrades and MaxSurge rolling upgrades. Key benefits More control over the order in which instances are upgraded. Skip upgrades on specific instances while ensuring the rest of the fleet is upgraded. Integrates with rolling upgrade policy, application health extension, automatic OS upgrades, and automatic extension upgrades. Phase ordering A phase is a grouping construct for virtual machines. Each phase is determined by setting metadata emitted from the application health extension via the customMetrics property. The Virtual Machine Scale Set takes the information retrieved from the custom metrics and uses it to place virtual machines into their assigned phases. Within each phase, the Virtual Machine Scale set will also assign upgrade batches. Each batch is configured using the rolling upgrade policy which takes into consideration the update domains (UD), fault domains (FD), and zone information of each virtual machine. Skip upgrade Skip upgrade functionality enables an individual instance to be omitted from an upgrade during the rolling upgrade. This is similar to utilizing instance protection but can more seamlessly integrate into the rolling upgrade workflow and into instance level applications. Similar to phase ordering, the skip upgrade information is passed to the Virtual Machine Scale Set via the application health extension and custom metrics settings. When the rolling upgrade is triggered, the Virtual Machine Scale Set checks the response of the application health extensions custom metrics and if skip upgrade is set to true, the instance is not included in the rolling upgrade. Available Now Custom metrics for rolling upgrades is available in all public Azure regions. Learn more about custom metrics for rolling upgrades on Virtual Machine Scale Sets.225Views0likes2CommentsPublic Preview: Standby Pools for Azure Container Instances
Today we are announcing the public preview of Standby Pools for Azure Container Instances. Standby Pools for Azure Container Instances enable you to create a pool of pre-provisioned container groups that can be used in response to incoming traffic. The container groups in the pool are fully provisioned, initialized, and ready to receive work. Key Benefits Containers are fully provisioned and ready. Apply configurations using config maps without incurring a restart. Utilize a container group profile to easily automate container requests and creates. Support for confidential containers, manage identity and zones. Create and manage a standby pool 1) Create a container group profile Managing and utilizing a standby pool of containers is simple with the use of a container group profile. The container group profile tells the standby pool how to configure the containers in the pool. az container container-group-profile create \ --resource-group myResourceGroup \ --name myContainerGroupProfile \ --location WestCentralUS \ --image nginx \ --os-type Linux \ --ip-address Public \ --ports 8000 \ --cpu 1 \ --memory 1.5 \ --restart-policy Never 2) Create a standby pool Using the information from the container group profile, a standby pool can be created by setting a few variables and referencing the container profile. az standby-container-group-pool create \ --resource-group myResourceGroup --location WestCentralUS \ --name myStandbyPool \ --max-ready-capacity 20 \ --refill-policy always \ --container-profile-id "/subscriptions/{subscriptionId}/resourceGroups/myResourceGroup/providers/Microsoft.ContainerInstance/containerGroupProfiles/myContainerGroupProfile" 3) Request a container from the standby pool When you want a container from the pool, request that container using a new container create command referencing the container group profile and the standby pool. If a container is available in the pool, it will be taken from the pool, and configurations can be applied using a config map. az container create \ --resource-group myResourceGroup \ --name myContainer \ --location WestCentralUS \ --config-map key1=value1 key2=value2 \ --container-group-profile-id "/subscriptions/{subscriptionId}/resourceGroups/myResourceGroup/providers/Microsoft.ContainerInstance/containerGroupProfiles/myContainerGroupProfile" \ --container-group-profile-revision 1 \ --standby-pool-profile-id "/subscriptions/{subscriptionId}/resourceGroups/myResourceGroup/providers/Microsoft.StandbyPool/standbyContainerGroupPools/myStandbyPool" Available now Standby pools for Azure Container Instances is available in all public Azure regions. Learn more about standby pools for Azure Container Instances.467Views0likes2CommentsNew: Attribute-based VM selection for Azure Compute Fleet
Today we're excited to announce the preview release of Attribute-based VM selection, a new feature on Azure Compute Fleet enabling you to configure your instance requirements as a set of VM attributes (e.g., memory, vCPU, and storage). These requirements are matched with all suitable Azure VM sizes, simplifying the creation and maintenance of VM configurations. This feature also allows you to seamlessly utilize newer VM generations as they become available and gain access to a wider range of capacity through Azure Spot Virtual Machines. The Compute Fleet service selects and launches VMs that match the specified attributes, eliminating the need to manually choose VM sizes. Attribute-based VM selection is ideal for scenarios such as stateless web services, large-scale batch processing, big data clusters, or continuous integration pipelines. Workloads like financial risk modeling, log processing, and image rendering can take advantage of the ability to run hundreds of thousands of concurrent cores/instances. When leveraging Spot Virtual Machines, instead of specifying numerous VM sizes and types individually, a simple attribute configuration can now encompass all relevant options, including new ones as they are released. Benefits of attribute-based VM selection: Optimal Flexibility for Spot Virtual Machines: Compute Fleet offer optimal flexibility when deploying Spot Virtual Machines by selecting from a broad range of VM sizes. This aligns with best practices for Spot usage by ensuring flexibility in VM size selection, which improves the likelihood of Azure Spot Virtual Machines meeting and allocating the required compute capacity. Simplified VM Type Selection: With the vast array of VM sizes available, finding the best match for your workload can be a complex task. By specifying VM attributes, Azure VM Scale Sets can automatically select the VM sizes that fulfill your workload’s requirements, simplifying the process and ensuring the right resources are chosen. Automatic Adoption of New VM Sizes: Azure VM Scale Sets can automatically incorporate newer generation VM sizes as they become available. When these new VM sizes meet your specified requirements and align with your chosen allocation strategies, they are seamlessly used by your Scale Set, ensuring your deployment benefits from the latest advancements without manual updates. How Attribute-based VM selection Works? The process involves two main steps: VM Type Determination: Attribute-based VM selection generates a list of VM types based on specified attributes, chosen Azure Regions, and Availability Zones. Allocation Strategy Application: The Compute Fleet applies the selected allocation strategy to the generated list. For Azure Spot Virtual Machines, Attribute-based VM selection supports both capacity-optimized and lowest-price allocation strategies. For Standard VMs, ABS supports the lowest-price allocation strategy. The Compute Fleet resolves attribute configurations into a list of suitable VM types and initially launches the lowest-priced VM to meet the On-Demand portion of the capacity request, proceeding to the next lowest-priced VM if necessary. This feature enables more flexible VM type configurations, eliminating the need for extensive instance-type lists. This way, you can automatically leverage newer VM generations when they are introduced in your selected Region. Additionally, Attribute-Based VM Selection enhances the ability to access more capacity through Spot requests efficiently. With Attribute-Based VM Selection, managing VM size configurations becomes easier and more scalable, ensuring that your workloads run smoothly with optimized cost and performance. Availability & pricing Attribute-based VM selection is now available in all Azure Public Regions with the exception of those based in China. There is no additional cost for using Attribute-based VM selection. To learn more, visit the Attribute based VM selection documentation page and sign up to try out the preview features to test these innovations today. Sign up Form: Compute Fleet preview features518Views0likes0CommentsOptimizing Spot VM availability with Azure Spot placement scores
Today, we’re excited to announce the public preview of Azure Spot placement score, a new feature designed to help you evaluate the likelihood of successful Spot VM deployments. Spot availability can vary depending on factors like SKU size, region, availability zones, or time of day. With Spot Placement Score, you can now assess deployment success probabilities by receiving a rating of High, Medium, or Low for a Spot VM size prior to deployment. This feature offers enhanced clarity and control, empowering you to make more informed decisions about your Spot VM deployments. Key Benefits of Spot placement score Accurate Success Predictions: Gain a clear understanding of the likelihood of your Spot deployments succeeding based on defined parameters. Optimal Resource Selection: Identify the best combination of regions and VM sizes to maximize Spot VM availability and reliability using placement scores. Increased Deployment Success: Use data-driven insights to improve deployment outcomes, reducing risks of capacity constraints or failures. How to Use Spot placement score Spot placement score is accessible through the Azure Portal, Azure CLI, PowerShell, and REST API. To get started: Specify the desired VM count. Select the VM size. Choose the Location and/or Availability Zones. Receive a score indicating the likelihood of success: High, Medium, or Low. This innovative feature enables you to make strategic, data-informed decisions, ensuring a more seamless Spot VM deployment experience. Using Spot placement score in the Azure Portal You can access the Spot placement score feature directly in the Spot tab during the Virtual Machine Scale Sets creation process in the Azure Portal. Follow these steps to enable and use the feature: Log in to the Azure Portal: Access your Azure account at portal.azure.com. Search for Virtual Machine Scale Sets: Use the search bar to find and select Virtual Machine Scale Sets. Create a New Scale Set: Click Create on the Virtual Machine Scale Sets page to begin the setup process. Enable Spot VMs: Navigate to the Spot tab and turn on the Spot option under the Save money with Spot section. Provide placement score details: In the Your Spot placement score section, fill out the following fields: Size: Specify the VM size. Region: Select the desired region. Availability Zones: Choose the applicable zones. Initial Instance Count: Enter the number of VMs you intend to deploy. Save and Apply Configuration: Click Save + Apply to calculate and receive your placement score. By following these steps, you’ll gain valuable insights into the likelihood of successful deployment for your Spot VMs, helping you optimize your setup for cost and reliability. Availability and pricing You can use Spot placement score today in all Azure public regions with the exception of those based in China. You can access Spot placement score using the Azure CLI, REST API, PowerShell and Azure Portal. There is no additional charge for using Spot placement score. To learn more about using Spot placement score, visit the Spot placement score documentation page.1.1KViews0likes0CommentsNew: Multi Region Compute Fleet - Dynamically distribute workloads across regions
Today we're excited to announce the preview release of Multi-region Compute Fleet, a new capability that allows you to dynamically distribute workloads across regions. Multi-region Compute Fleet is designed to bring unmatched flexibility and reliability on accessing compute capacity for your cloud workloads. This new feature eliminates the constraints of regional dependencies, letting your applications thrive wherever the demand takes them. Multi-region deployment enables your workloads to run seamlessly across multiple regions, ensuring scaling, enhanced fault tolerance, and optimized performance. Whether you're driving global-scale applications or balancing unpredictable demand, Compute fleet delivers a new level of freedom and resilience to automatically deploy and manage 1000s of VMs (across a mix of SKUs, Zones, Regions and pricing model) with a single API call. There will be a number of ways customer can use this capability, whether by running a stateless web service, large batch jobs, a big data cluster and or continuous integration pipeline. Workloads such as financial risk analysis, log processing or image rendering can benefit from the ability to run hundred thousand of concurrent cores/instances. You can now simply specify your required target capacity by specifying up to 3 regions of choice for Azure to meet your capacity demands mixing both standard and Spot VMs. Compute Fleet will deploy the request capacity across the regions that best meets your demand from a customized SKU list tailored to your workload requirements. Benefits of using Multi region Compute Fleet Global Flexibility: Effortlessly distribute capacity across regions to improve reliability and reach. Capacity resiliency: Experience automatic failover across regions to protect against unexpected regional outages. Dynamic availability: Automatically deploys compute capacity from regions that best meets your demand from a customized SKU list tailored to your workload requirements Simplified Deployment: Focus on building great products—without worrying about region-specific infrastructure. Cost-Effective Scaling: Tap into cost-efficient resources like Spot instances and take advantage of regional pricing Other benefits include... Manage and automate provisioning of 1000’s VMs, mixing Standard and Spot VMs via a unified API Launch 1000s of VMs with a pre-defined fleet configuration Attain superior price-performance by utilizing a blend of diverse pricing models, including Reserved Instances, Savings Plan, Spot, and Pay-as-You-Go (PYG) pricing models Expedite access to Azure capacity by rapidly provisioning instances from a customized SKU list tailored to workloads requirements across regions Define personalized fleet allocation strategies, catering to both Standard and Spot VMs, optimizing for cost, capacity, or a combination of both Hyperscale using Standard and Spot VMs to accommodate their growing application demand Customers of Compute Fleet: Large enterprises needing to deploy and oversee thousands of VMs concurrently while maintaining an optimal balance between price, capacity, or both. Organizations, especially those rooted in cloud-native practices, requiring flexibility in deploying and managing latency-sensitive workloads across various SKUs, zones, Spot instances, and other Azure pricing models. Customers aiming to amalgamate pricing models and VM types within a singular application to expedite outcomes or scale up to tenfold more efficiently on Spot instances within the same budget Availability & pricing Multi-region Compute Fleet is now available in all Azure Public Regions with the exception of those based in China. There is no additional charge for using Multi-region Compute Fleet. To learn more, visit the Multi-region Compute Fleet documentation page and sign up to try out the preview features to test these innovations today. Sign up Form: Compute Fleet preview features979Views0likes0CommentsProduct Update: Azure Compute Fleet - Empowering Large-Scale Deployments
Today we are thrilled to share exciting updates about the Azure Compute Fleet, a new offering designed to simplify and optimize large-scale virtual machine (VM) deployments. With general availability coming in early 2025, here’s what you can expect from the latest improvements: What’s New in Azure Compute Fleet? Scale Like Never Before Deploy up to 10,000 virtual machines in a single API call, simplifying large-scale infrastructure management and reducing deployment overhead. Whether you're scaling for high-demand workloads or supporting a dynamic application, the Compute Fleet delivers unmatched scalability. Mix-and-Match VM Sizes Combine up to 15 different VM sizes and families within a single fleet. This flexibility allows you to tailor deployments to the specific needs of diverse workloads, making it easier to optimize for both performance and cost. Smarter Deployment Optimization Azure Compute Fleet now supports advanced allocation strategies, empowering you to: Optimize for maximum capacity to meet demanding workloads. Minimize costs by prioritizing the lowest price VMs. Strike a balance between capacity and cost for an ideal deployment strategy. Prioritized Fleet Allocation for Standard VMs A new Prioritized Fleet Allocation strategy has been introduced, offering better resource prioritization and faster access to Standard VMs for workloads with tight latency and performance requirements. Multi-Region Compute Fleet (Preview) Experience enhanced reliability and flexibility with the Multi-Region Compute Fleet in preview mode. This feature enables deployments across multiple regions, ensuring high availability and redundancy for your workloads. Attribute-Based VM Selection (Preview) The preview of Attributes-Based VM Selection simplifies fleet configuration by allowing VM selection based on attributes like SKU, performance metrics, or price points. This makes it easier to ensure your deployments align with specific workload requirements. Available regions Azure Compute Fleet is available in all Azure public regions, with the exception of those based in China. This global availability ensures that organizations can deploy fleets wherever they operate, supporting diverse geographic requirements and compliance needs. Why This Update Matters With these updates, Azure Compute Fleet is now more powerful and versatile than ever, catering to customers with demanding scalability and optimization needs. These features empower organizations to: Deploy and manage compute resources efficiently across a wide range of workloads. Achieve cost savings through optimized allocation strategies. Increase resiliency and uptime by leveraging multi-region deployments. Get Started Today As we approach general availability in early 2025, we encourage you to explore the preview features of Azure Compute Fleet, including Multi-Region Compute Fleet and Attribute-Based VM Selection. These capabilities are designed to provide you with a robust and flexible infrastructure for your large-scale deployments. To learn more, visit the Azure Compute Fleet documentation page and sign-up for the preview features to test these innovations today. We’re excited to see how you leverage Azure Compute Fleet to transform your deployment strategies. Stay tuned for more updates as we prepare for general availability!580Views0likes0CommentsGeneral Availability: MaxSurge for Virtual Machine Scale Sets
Today we are announcing the general availability of MaxSurge upgrades for Virtual Machine Scale Sets. MaxSurge can help improve service uptime during upgrade events. Rolling upgrades with MaxSurge creates new instances with the latest scale set model to replace instances running with the old model. By creating new instances instead of upgrading instances in place, you can ensure that your scale set capacity doesn't drop below the set instance count during the duration of the upgrade process. Key Benefits Perform instance updates without reducing scale set capacity. Ensure newly created VMs are healthy prior to moving onto additional updates. Improve application uptime during upgrades. Configure rolling upgrades with MaxSurge Enabling or disabling MaxSurge can be done during or after scale set provisioning. Additionally, MaxSurge is directly associated with the rolling upgrade policy which enables you to configure settings such as batch size, pause time between batches, and prioritizing unhealthy instances first. Available Now Rolling upgrades with MaxSurge is available in all public Azure regions. Learn more about MaxSurge rolling upgrades for Virtual Machine Scale Sets.281Views0likes0CommentsGeneral Availability: Standby Pools for Virtual Machine Scale Sets with Flexible Orchestration
Today we are announcing the general availability of standby pools for Virtual Machine Scale Sets with Flexible Orchestration. Standby pools for Virtual Machine Scale Sets enables you to increase scaling performance by creating a pool of pre-provisioned virtual machines. The virtual machines in the standby pool complete all post provisioning processes such as installing applications, downloading data packages, etc. Once the virtual machines have been fully provisioned, they can be maintained in a running or a stopped (deallocated) state. Whenever a scale out event is triggered, the instances in the standby pool are automatically moved into the scale set. Key Benefits Significantly reduce the time it takes to scale out a Virtual Machine Scale Set. Complete all post provisioning steps in the standby pool. Maintain a pool of deallocated instances to reduce costs while still significantly reducing scale out latency. Works alongside your scale set to maintain the desired capacity. Create a standby pool Navigate to your Virtual Machine Scale Set. Under Availability + scale select Standby pool. Select Manage pool. Provide a name for your pool, provisioning state and maximum and minimum ready capacity. Select Save. You can also configure a standby pool during Virtual Machine Scale Set creation by navigating to the Management tab and checking the box to enable standby pools. Once the standby pool is created and the instances have successfully reached the desired power state, any scaling events triggered on the scale set will automatically use instances from the standby pool. If at any point in time more instances are requested than available in the standby pool, the scale set will default to creating new instances directly in the scale set. Available now Standby pools for Virtual Machine Scale Sets with Flexible Orchestration is available in all public Azure regions. Learn more about standby pools for Virtual Machine Scale Sets.439Views0likes0Comments