Forum Discussion
Fate_everest
Jan 05, 2024Copper Contributor
Entity Relationship Diagram(ERD) - Relationships
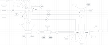
I am trying to connect user to podcast also through the relationship Likes but i see no way to connect the relationship unless i overlap and cut through the other lines So user can like both ...
olafhelper
Jan 05, 2024Bronze Contributor
i see no way to connect the relationship unless i overlap and cut through the other lines
?? The look of the diagram = cut over line do matter for you ??
I don't understand that/your post.
- Fate_everestJan 05, 2024Copper Contributor
I am not sure what u mean, what i was saying that if i have to connect likes relationship to podcast, how can i do it, i would have to cross over the other relationships which is not allowed i think