Part 1/3: The three permission systems everyone must understand
Azure is a powerful cloud platform, but its governance model is widely misunderstood, especially in fast-moving, engineering-led organizations and digital-native startups.
Three entirely different permission systems coexist:
1. Microsoft Entra Directory Roles: Identity and security administration for the tenant
2. Azure RBAC (Resource-Based Access Control): Permissions for deploying and managing cloud resources
3. Azure Billing/Commerce Roles: Permissions for invoices, credits, commitments, Marketplace purchases
These systems share no overlap. A role in one plane provides zero access in the others.
Once startups understand this separation, everything from Marketplace governance to MACC visibility to least-privilege access becomes dramatically clearer.
This guide breaks down the entire model, provides deep insight, and offers practical patterns used across digital natives running large-scale AI, Kubernetes, and SaaS workloads on Azure.
Introduction: The visibility problem no one talks about
If you’re a startup moving fast on Azure, you’ve likely heard variations of the same questions:
- “Why can’t my engineering Owner see MACC credits?”
- “Why can’t a Billing Contributor deploy a VM?”
- “Why doesn’t Global Admin let me access subscriptions?”
- “Why can a Contributor deploy AKS but not buy Snowflake?”
- “Why does Cost Management Reader show cost but not credit balance?”
These questions appear in nearly every customer I work with: AI companies consuming Azure OpenAI at scale, SaaS companies running global AKS footprints, and digital natives under Microsoft Azure Consumption Commitments (MACC).
The cause is simple, but rarely understood:
Azure is governed by three distinct permission systems, operating on three different planes, built for different purposes.
Once organizations understand which system controls what, governance becomes significantly easier to design.
This guide exists to make that understanding finally clear.
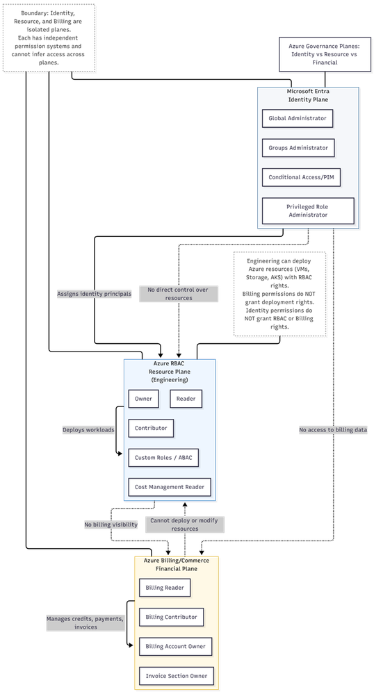
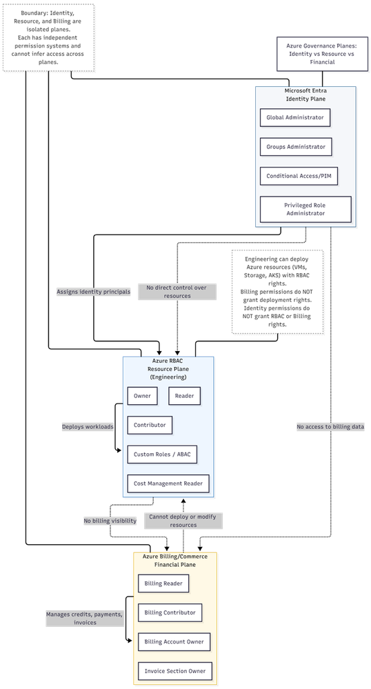
The heart of the problem: Azure does not have one single permission system
Azure has three completely separate systems that never overlap:
| Plane | Controls | Example Roles | Can it see Billing? | Can it deploy resources? | Can it manage identity? |
|---|---|---|---|---|---|
| Microsoft Entra Directory (Identity Plane) | Identity, admin roles, PIM, MFA, groups | Global Admin, Groups Admin, PIM Admin | ❌ No | ❌ No | ✔ Yes |
| Azure RBAC (Resource Plane) | Azure resources, workloads, deployments | Owner, Contributor, Reader | ❌ No | ✔ Yes | ❌ No |
| Azure Billing/Commerce (Financial Plane) | Invoices, credits, payments, commitments | Billing Owner, Billing Contributor, Billing Reader | ✔ Yes | ❌ No | ❌ No |
Why the separation exists
- Entra Global Admin can’t access subscriptions.
- Subscription Owner can’t see the MACC balance.
- Billing Account Owner can’t deploy resources.
- Cost Management Reader can see usage but not credits, invoices, or commitments.
- Engineers can deploy VMs but not purchase Snowflake SaaS.
- Finance can view MACC credits but can’t modify AKS clusters.
This separation is by design. Once a startup understands that these planes never intersect, governance becomes dramatically more predictable.
The three-plane model (Conceptual diagram)
Plane 1: Microsoft Entra Identity Roles (Identity Plane)
Microsoft Entra (formerly Azure AD) governs:
- Identity
- Authentication
- Authorization
- Conditional Access
- PIM (Privileged Identity Management)
- Group membership
- Tenant-wide administrative policies
Entra is the security boundary for the entire tenant.
Common misunderstanding:
"I’m Global Admin — why can’t I access subscriptions?"
Because Entra roles do not grant Azure RBAC permissions by default. This behavior is intentional and foundational.
What Entra roles can do
✔ Create and manage users
✔ Manage MFA & Conditional Access
✔ Approve PIM requests
✔ Manage security settings
✔ Create/assign groups (which then can hold RBAC roles)
✔ Manage enterprise applications, OIDC apps, etc.
What Entra roles cannot do
- Deploy VMs
- Change RBAC roles
- Access billing
- View invoices
- View MACC credits
- Modify subscriptions
- Create resource groups
- Access data or storage accounts
Plane 2: Azure RBAC (Resource Plane)
Azure RBAC controls everything related to resources:
- VMs
- AKS
- Azure OpenAI deployments
- Storage accounts
- Networking
- Managed identities
- Workloads
- Monitoring
- Logs
- Automation
- Policies
- DevOps flows
- IaC
It is the cloud operations plane.
RBAC scopes
RBAC can be assigned at:
- Tenant root
- Management group
- Subscription
- Resource group
- Individual resource
- Sub-resource (e.g., Key Vault secret)
Common RBAC roles
- Owner: full control including role assignment
- Contributor: can deploy and modify resources
- Reader: read-only
- Cost Management Reader: can see usage-based cost only
- User Access Administrator: can assign RBAC roles
- Custom roles
The critical point
RBAC cannot see billing.
RBAC cannot view MACC.
RBAC cannot read invoices.
RBAC cannot approve Marketplace purchases.
Even Subscription Owner is blind to billing.
Plane 3: Azure Billing/Commerce Roles (Financial Plane)
This plane governs the relationship between the customer and Microsoft:
- Credits (MACC, Azure credits, grants)
- Commitments
- Invoices
- Payments
- Billing profiles
- Marketplace SaaS purchases
- Private offers
- RI / Savings Plan purchases
Commerce roles
- Billing Account Owner
- Billing Account Contributor
- Billing Reader
- Invoice Section Owner
What Billing roles can see
✔ MACC balance
✔ Credits
✔ Invoices
✔ Payment history
✔ Reservations & Savings Plans (financial side)
✔ Marketplace purchase capabilities
What Billing roles cannot do
- Deploy anything
- Modify RBAC
- Access resources
- See workloads
- Change policy
- Access cost analysis at resource group level
Summary table: The three permission systems
| Area | Entra Roles | Azure RBAC | Billing Roles |
|---|---|---|---|
| Identity management | ✔ | ❌ | ❌ |
| Resource deployment | ❌ | ✔ | ❌ |
| Billing & credits | ❌ | ❌ | ✔ |
| Marketplace purchases | ❌ | ❌ | ✔ |
| Group management | ✔ | ❌ | ❌ |
| VM / AKS deployment | ❌ | ✔ | ❌ |
| Access subscriptions | ❌ | ✔ | ❌ |
| View MACC | ❌ | ❌ | ✔ |
| View resource cost | ❌ | ✔ (Cost Mgmt Reader) | ❌ |
Why customers struggle with this model
Digital natives customers scale quickly and often assume cloud governance is linear. It’s not.
The three-plane model creates friction when misunderstood:
- Engineers expect to see billing
- Finance expects to see workloads
- Security expects Global Admin to have universal access
- Procurement expects to manage Marketplace purchases
- Leaders expect visibility without exposing commercial negotiations
The result is:
- Over-permission
- Misalignment
- Accidental governance gaps
- Confusion around cost, credit, and usage visibility
- Marketplace purchases occurring without oversight
- Engineering blind to MACC, leading to incorrect cost assumptions
- Finance blind to deployments, impairing budget forecasting
Part 2/3: Deep Dives - Identity, Resource, and Billing Planes
Deep Dive #1 - Identity Plane (Microsoft Entra)
Security, Authentication, Authorization, Administrative Boundaries
Microsoft Entra (formerly Azure AD) is the authoritative identity provider for Azure. It controls:
- Who you are
- How you authenticate
- What directory-level permissions you hold
- How you elevate privileges
- Which groups you belong to
- Conditional Access
- PIM (Privileged Identity Management)
- Security policies
Key insight: Entra governs identity and security, not cloud resources or billing.
This model ensures:
- A compromised Global Admin cannot delete all subscriptions
- A compromised Subscription Owner cannot compromise directory security
- Identity and infrastructure operate independently for resiliency
Most relevant Entra roles in startups
| Entra Role | Purpose |
|---|---|
| Global Administrator | Full directory control (identity, security) |
| Privileged Role Administrator | Manages privileged role assignments |
| Groups Administrator | Creates and manages groups (often used for RBAC assignments) |
| Conditional Access Administrator | Manages CA policies |
| Authentication Administrator | Controls authentication settings |
| Security Administrator | Manages security policies and alerts |
What Entra cannot do
| Action | Allowed? |
|---|---|
| Deploy resources | ❌ No |
| Access subscriptions | ❌ No |
| View MACC credits | ❌ No |
| Make Marketplace purchases | ❌ No |
| Modify billing profiles | ❌ No |
What Entra can indirectly influence
Because Entra manages groups, and groups are often used for RBAC assignments:
Entra is the root of who can be given access, but not what access they have.
This is where many organizations misunderstand the boundary.
Deep Dive #2 - Resource Plane (Azure RBAC)
Everything engineering touches: workloads, clusters, deployments, pipelines, resources.
Azure RBAC is the backbone of the Azure operational model.
What Azure RBAC controls
- All deployments (IaC, CLI, Portal, API)
- Resource creation & modification
- Monitoring & diagnostics
- Logging & observability
- Key Vault, Storage, Networking
- AKS cluster operations
- Azure OpenAI deployments
- Workspaces, pipelines, data flows
- Everything under Azure Resource Manager (ARM)
RBAC Roles ≠ Billing Roles
The single biggest misconception in digital-native companies is believing RBAC can access billing.
RBAC cannot access:
- MACC credits
- Discounts
- Prepayment balance
- Payment methods
- Invoices
- Commitments
- Purchase history
- Marketplace SaaS purchases
RBAC Role examples & their behaviors
| Role | Can deploy resources? | Can view usage-based cost? | Can view billing/MACC? |
|---|---|---|---|
| Owner | ✔ Yes | ✔ Yes | ❌ No |
| Contributor | ✔ Yes | ✔ Yes | ❌ No |
| Reader | ❌ No | ✔ Yes (limited) | ❌ No |
| Cost Management Reader | ❌ No | ✔ Yes | ❌ No |
| User Access Admin | ❌ No | ❌ No | ❌ No |
Even Owner, the highest role in the resource plane, is blind to billing.
Deep Dive #3 - Billing/Commerce Plane
Governed by Microsoft Commerce Platform (not Azure Resource Manager).
This plane governs:
- Billing accounts
- Invoices
- Credits
- Discounts
- Commitments
- Payment methods
- Invoice sections
- Marketplace SaaS purchases
- Reservations
- Savings Plans
- Private Offers
Commerce roles live in an entirely different system from RBAC.
Common billing roles
| Role | Can see credits? | Can deploy? | Notes |
|---|---|---|---|
| Billing Account Owner | ✔ Yes | ❌ No | Full financial authority |
| Billing Contributor | ✔ Yes | ❌ No | Can update payment methods |
| Billing Reader | ✔ Yes | ❌ No | Most finance teams use this |
| Invoice Section Owner | ✔ Yes | ❌ No | Scoped financial management |
Billing is where MACC lives
MACC (Azure Consumption Commitment) visibility is tied to:
- Billing Account Owner
- Billing Account Contributor
- Billing Reader
RBAC roles do not have access here.
This means:
Even a subscription Owner cannot see MACC burn rate.
This single point causes confusion in almost every startup onboarding Azure.
Cost Visibility vs Billing Visibility
The #1 source of misunderstanding in governance.
Cost visibility (usage-based cost) comes from RBAC. Billing visibility (credits, invoices, MACC) comes from commerce.
These are two completely different datasets.
Cost Management Reader (RBAC) can see:
- Usage-based resource cost
- Cost by tags
- Cost by resource
- Cost forecast
- Budgets & alerts
But cannot see:
- Credits
- Invoices
- Payments
- MACC
- Private offers
- Contract terms
Billing Reader (Commerce) can see:
- Invoices
- Credits
- Payments
- MACC balance
- Marketplace transaction history
But cannot see:
- Resource-level cost breakdown
- Cost by tags
- Subscription usage trends
- Resource inventory
Visibility matrix (Reference table)
| Data Type | Where is it stored? | Who can see it? |
|---|---|---|
| Resource usage cost | Azure Cost Management (ARM) | Cost Mgmt Reader, Owner, Contributor |
| Resource inventory | ARM | Owner, Contributor, Reader |
| Budgets & cost alerts | ARM | Owner, Contributor, Cost Mgmt Reader |
| MACC credit balance | Commerce Platform | Billing roles only |
| Invoices | Commerce Platform | Billing roles only |
| Payments | Commerce Platform | Billing roles only |
| Marketplace private offers | Commerce Platform | Billing roles only |
| Azure OpenAI cost analysis | ARM | RBAC roles |
| Commercial discounts | Commerce | Billing roles only |
Marketplace Governance: The most misunderstood topic
Marketplace is the intersection between the resource and billing planes.
Deploying Azure resources ≠ Purchasing Marketplace SaaS
A Contributor can deploy:
- VMs
- Storage
- AKS
- Networking
- Databases
- Azure OpenAI
- Any native Azure service
But cannot purchase:
- Datadog
- Snowflake
- Elastic
- Confluent
- MongoDB Atlas
- Any SaaS offer with a price
- Private offers
Why?
Because SaaS purchases are commercial transactions, not resource deployments.
- Deploying → RBAC
- Purchasing → Commerce
Marketplace Permission Model
| Action | Requires RBAC? | Requires Billing Role? |
|---|---|---|
| Deploy Snowflake SaaS | ❌ | ✔ |
| Deploy a VM | ✔ | ❌ |
| Deploy Datadog agent extension | ✔ | ❌ |
| Purchase Datadog SaaS plan | ❌ | ✔ |
| View Snowflake private offer | ❌ | ✔ |
| Approve Marketplace private offer | ❌ | ✔ |
| Deploy Confluent cluster | ✔ | ❌ |
| Accept Confluent SaaS contract | ❌ | ✔ |
This is why Engineers often ask:
“Why can’t I buy Snowflake? I’m an Owner.”
Because Owner has no financial authority.
ABAC (Attribute-Based Access Control)
Advanced, Conditional, Resource-Aware Authorization
ABAC extends RBAC with conditions based on:
- Resource attributes (tags)
- Principal attributes
- Request context
Examples
- Allow Contributor access only to resources tagged Environment = Dev
- Allow read access only to storage blobs under a certain prefix
- Allow VM modification only if the VM has Owner = JohnDoe
- Restrict access during certain times (with CA integration)
- Enforce tenant isolation for multi-tenant SaaS applications
What ABAC is NOT
ABAC is not a separate permission system.
It is an enhancement to RBAC.
It cannot:
- Grant billing access
- Override Entra roles
- Access MACC
- Purchase Marketplace
ABAC improves resource-plane governance only.
Diagram (Governance separation model)
The recommended governance model for Startups
Based on experience with dozens of digital natives:
Engineering Plane
- 2–3 subscription Owners
- Platform/SRE team as Contributors
- Developers as RG-scoped Contributors or Readers
- Cost Management Reader for budget ownership
- ABAC for multi-tenant or regulated workloads
- Azure Policy for guardrails (VM SKUs, regions, encryption, tags)
- Management groups for structure
Finance Plane
- Billing Account Owner = CFO / Finance Director
- Billing Contributor = Finance Ops
- Billing Reader = FP&A
- All Marketplace-paid offers require finance approval
- MACC visibility restricted to finance
Identity/Security Plane
- 2–4 Global Admins
- PIM enforced
- Conditional Access for all admin roles
- Groups used for RBAC assignment
- Workload identities (Managed Identity) preferred over service principals
Part 3/3: Best practices for a clean, scalable Azure Governance Model
These recommendations are based on real-world experience with digital-native customers, AI startups, SaaS platforms, and global engineering teams operating at scale.
1. Use Entra ID Groups for all RBAC assignments
Never assign RBAC directly to individual users.
Use groups instead.
Benefits:
- Clear separation of identity plane and resource plane
- Easy onboarding/offboarding
- RBAC inheritance becomes predictable
- Enables PIM for group-based elevation
- Reduces misconfigurations
- Supports least-privilege roles at scale
Pattern:
- grp-sub-<SubscriptionName>-Owner
- grp-sub-<SubscriptionName>-Contributor
- grp-rg-<WorkloadName>-Reader
Then assign the group to the role.
2. Structure Azure with Management Groups
Every startup that scales beyond a single subscription eventually regrets not using management groups.
Recommended hierarchy:
Tenant Root (top-level, protected)
└── Contoso (name of org)
├── Platform
├── Production
├── NonProduction
├── Sandbox
└── Shared Services
Benefits:
- Consistent guardrails
- Easier policy enforcement
- Cleaner RBAC assignment
- Clear environment separation
3. Enforce governance with Azure Policy
Azure Policy prevents:
- Deployment of disallowed VM SKUs
- Unencrypted storage accounts
- Wrong regions
- Wrong VM families (e.g., no GPU in nonprod)
- Missing tags
- Public IP misuse
- Specific Marketplace SKUs
Critical policy examples:
- Allowed locations
- Allowed SKU sizes
- Enforce HTTPS
- Enforce private endpoints
- Enforce customer-managed keys
- Enforce tagging
4. Apply conditional access + PIM for all admin roles
No permanent admin.
Use time-based elevation.
Key CA policies:
- MFA required for all admins
- Compliant device requirement (if feasible)
- Block legacy authentication
- Block sign-in from high-risk countries
- Require passwordless or phishing-resistant MFA
5. Use Infrastructure as Code for all deployments
Avoid manual deployments. Use:
- Bicep
- Terraform
- Pulumi
- ARM
IaC ensures:
- Repeatability
- Version control
- Deployment consistency
- Automated validation
- Security reviews
- Reproducible environments
6. Implement cost budgets and alerts
Budgets should exist at:
- MG level (global oversight)
- Subscription level (team ownership)
- Resource group level (environment-level tracking)
Alert channels:
- Teams
- Slack
- Automation (Logic App → PagerDuty/OpsGenie)
7. Lock down marketplace purchases
Marketplace is where financial risk appears.
Policy:
- Marketplace SaaS purchases allowed only for Billing roles
- All paid offers must go through Finance review
- Pre-approved list of third-party solutions
- Private Offers reviewed by Finance + Security
8. Separate Dev/Test/Prod workloads
Subscriptions are a security boundary.
Avoid mixing workloads.
Pattern:
- 1 subscription per environment per workload
- Platform teams get their own subscription
- Cross-subscription networking via Hub & Spoke or Landing Zones
9. Keep subscription owners to 2–3 people total
Subscription Owner is effectively "root" in the resource plane.
Too many Owners is a governance risk.
Limit to:
- Platform Lead
- SRE Lead
- Cloud Architect
10. Restrict billing visibility to Finance
Only Billing roles should see:
- Credits
- Commitments
- Discounts
- Invoices
- MACC balance
Engineers should never have access to commercial data.
Governance Anti-Patterns (What breaks organizations)
These patterns appear repeatedly in AI and SaaS startups. Avoid them at all costs.
❌ Anti-Pattern 1: Giving Engineers billing permissions
Symptoms:
- Engineers can see MACC and private offers
- Engineers can purchase Marketplace SaaS
- Procurement loses oversight
- Surprise invoices
- Increased financial risk
Fix:
- Restrict marketplace purchases to Billing roles only
- Remove Billing access from engineers immediately
❌ Anti-Pattern 2: Giving Finance subscription owner access
Result:
- Finance can accidentally delete production resources
- Over-permissioning
- Violation of least privilege
- Reduced segregation of duties
Fix:
- Finance roles belong in Billing plane, not resource plane
❌ Anti-Pattern 3: Too many subscription owners
Effects:
- No accountability
- High blast radius
- Hard to trace role assignments
- Risk of accidental modification/deletion
Fix:
- Maximum 2–3 owners per subscription
❌ Anti-Pattern 4: Believing Entra Global Admin = Azure Owner
This misunderstanding is extremely common.
Fix:
- Train leadership: Entra ≠ RBAC ≠ Billing
❌ Anti-Pattern 5: Deploying marketplace SaaS without Finance
Leads to:
- Incorrect MACC burn
- Unapproved costs
- Licensing duplicates
- Vendor lock-in without review
Fix:
- Require finance approval
❌ Anti-Pattern 6: Mixed Dev/Test/Prod in one subscription
This breaks:
- Cost analysis
- Access boundaries
- Policy enforcement
- Auditing
- Compliance
Fix:
- Separate subscriptions by environment
❌ Anti-Pattern 7: Not using Azure Policy
Symptoms:
- Inconsistent regions
- Wrong VM families deployed
- Missing tags
- Non-compliant configurations
- Public IP drift
Fix:
- Adopt Azure Policy early
RACI Model for Azure Governance
Adapted from Microsoft Cloud Adoption Framework.
| Function | Accountable (A) | Responsible (R) | Consulted (C) | Informed (I) |
|---|---|---|---|---|
| Billing account roles & access | Finance Lead | Finance Ops | Cloud Architect | Engineering |
| Subscription role assignments | Cloud Architect | Platform/SRE | Finance, Security | Engineering |
| Cost monitoring & budgets | Finance | Engineering | Leadership | All teams |
| Marketplace purchases | Finance Lead | Finance Ops | Engineering, Legal | CFO |
| IaC / Deployment governance | Platform Lead | Engineers | Security | Finance |
| Policies & guardrails | Security / Cloud Architect | Platform Team | Engineering | Leadership |
Internal access guide template
You can include this template in your onboarding docs.
Finance
| Role | Azure Role | Permission Plane | Allowed Actions |
|---|---|---|---|
| Finance Lead | Billing Account Owner | Billing | View and manage credits, invoices, MACC |
| Finance Analyst | Billing Reader | Billing | Read-only billing visibility |
| FP&A | Billing Reader | Billing | Read-only; no deployments |
Engineering
| Role | Azure Role | Permission Plane | Allowed Actions |
|---|---|---|---|
| Cloud Architect | Owner (limited) | RBAC | Govern workloads, assign roles |
| Platform/SRE | Contributor | RBAC | Deploy and manage infrastructure |
| Developer | Contributor/Reader | RBAC | Deploy to resource groups |
| Budget Owner | Cost Management Reader | RBAC | View usage, not billing |
Leadership
| Role | Role | Plane | Actions |
|---|---|---|---|
| CTO / VP Eng | Reader or Cost Reader | RBAC | Visibility into platform |
| CFO | Billing Reader | Billing | Visibility into credits, invoices |
Operational Runbook: Marketplace purchase workflow
Step 1: Engineer requests a SaaS or Marketplace resource
Request includes:
- Why it’s needed
- Expected cost
- Impact on MACC
- Preferred vendor
- Alternatives
Step 2: Finance reviews commercial implications
Checks:
- MACC impact
- Budget alignment
- Discounts available
- Vendor validation
- Contract terms
Step 3: Billing role executes purchase
Billing Account Owner or Contributor completes the transaction.
Step 4: Engineering deploys or configures the resource
- SaaS connector
- Private offer entitlement
- RBAC for workload
- Integration pipelines
Step 5: Cost monitoring activated
- Alerts
- Budgets
- Tagging
- Forecasting
Final recommendations
After years of working with digital natives, I can summarize Azure governance into these principles:
- Separate identity, resources, and billing. Always.
Never mix roles or permissions across planes.
- Engineering owns the resource plane.
Let them deploy, build, and ship.
- Finance owns the billing plane.
Let them protect commercial data.
- Security owns identity and governance.
Let them enforce PIM, CA, and policies.
- Keep subscription owners scarce.
More Owners = more risk.
- Lock down Marketplace.
Every SaaS purchase should be approved by Finance.
- Use IaC.
Manual deployments don’t scale.
- Use budgets early.
Startups fail because of unexpected cost spikes.
- Use management groups and policies.
Do not wait until you have dozens of subscriptions.
- Build governance before scale.
Scaling without governance is expensive and dangerous.
Official Microsoft References
To support every concept in this document, here are authoritative sources.
RBAC, Billing, and Entra
- Azure RBAC Overview: https://learn.microsoft.com/azure/role-based-access-control/overview
- Entra Directory & Admin Roles: https://learn.microsoft.com/azure/role-based-access-control/rbac-and-directory-admin-roles
- Billing Roles (Microsoft Customer Agreement): https://learn.microsoft.com/azure/cost-management-billing/manage/understand-mca-roles
- Assign Access to Cost Management Data: https://learn.microsoft.com/en-us/azure/cost-management-billing/costs/assign-access-acm-data
Marketplace Governance
- Marketplace Purchases: https://learn.microsoft.com/en-us/marketplace/azure-purchasing-invoicing
- Private Offers: https://learn.microsoft.com/azure/marketplace/private-offers
ABAC
- Azure RBAC Conditions (ABAC): https://learn.microsoft.com/azure/role-based-access-control/conditions-overview
Azure Policy
- Azure Policy Overview: https://learn.microsoft.com/azure/governance/policy/overview
CAF RACI
- Cloud Adoption Framework RACI: https://learn.microsoft.com/azure/cloud-adoption-framework/organize/raci-alignment
Closing Thoughts: Governance as an accelerator, not a constraint
Azure’s permission model can feel overwhelming at first: three planes, three sets of roles, and boundaries that don’t overlap. But once you understand the logic behind Entra (identity), Azure RBAC (resources), and Commerce (billing), everything falls into place.
In reality, Azure’s separation of concerns is not a burden. It’s a design feature that enables:
- safer engineering velocity
- tighter financial control
- cleaner auditability
- least-privilege access by default
- scalable governance as teams grow
- secure collaboration across Engineering, Finance, and Security
The confusion happens when teams try to treat Azure as if it has a single permission system. It doesn’t and it never will. Because identity, billing, and resource deployment are fundamentally different domains that must be operated and secured differently.
But when organizations understand these three planes and structure their roles accordingly, something powerful happens:
- Engineering moves faster.
- Finance gains real oversight.
- Security finally gets a clean, enforceable boundary model.
- Leadership sees clarity instead of chaos.
Good governance doesn’t slow down innovation. Bad governance does.
The companies that scale successfully, whether AI-native, SaaS platforms, or global digital-first organizations, are the ones that adopt a clean, intentional model early. They treat Azure governance as infrastructure, not bureaucracy.
And the result is the same every time:
- fewer outages
- fewer billing surprises
- fewer permission escalations
- stronger compliance
- and dramatically smoother scaling
Azure’s three permission systems aren’t a problem to solve. They’re a framework to leverage. Once you embrace that model, identity for who, RBAC for what, billing for how you pay, then Azure becomes simpler, safer, and far more predictable.
In the end, the real outcome of good governance is not control. It’s confidence. Confidence to scale. Confidence to innovate. Confidence to grow without surprises. And that’s what this guide is ultimately about: giving your teams the clarity and confidence to build securely and operate effectively on Azure.
If your engineering, finance, or security teams need help applying this model in practice, designing role structures, or building a Landing Zone aligned to your organization’s goals, the next step is simple: start with the three-plane model and everything else becomes easier.