Blog Post

Public Sector Blog
6 MIN READ

Enable strong name-based mapping in government scenarios

ToastToast's avatar
ToastToast
Icon for Microsoft rankMicrosoft
Sep 10, 2024
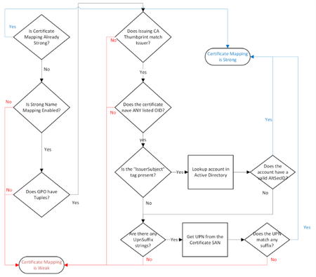
If you work in smartcard federated authentication environments, here’s a much-anticipated security feature for you. Starting with the September 10, 2024 Windows security update, you can use strong na...
Updated Sep 10, 2024
Version 1.0