Microsoft 365 has swiftly become one of the most ubiquitous collaboration platforms in organizations today. People love how easy it is to use, and the vast array of features and tools that empower th...
I like the approach of providing a clear process for assessing records compliance capabilities of apps before they are deployed across the enterprise. Thanks for sharing this.
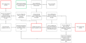
I've made a simple (albeit a bit crudely illustrated sorry) update to the flow chart.
Where a new app does not provide adequate functionality to satisfy the compliance requirements, or the cost / effort to configure the new app is not feasible, organisations can also consider integrating with an existing (compliant) corporate records management system. Full disclosure: My organisation develops integration solutions between Microsoft 365 and corporate records management systems
There are great, cost-effective options available that can support the adoption of new apps and also cover records compliance requirements.