Blog Post

FastTrack for Azure
4 MIN READ

How to decide which Azure Migrate appliance is right for your environment?

SriniThumala's avatar
SriniThumala
Icon for Microsoft rankMicrosoft
Oct 09, 2023
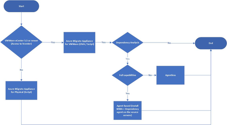
The objective of this blog is to provide customers with comprehensive guidance in selecting the optimal migration appliance tailored to their specific source environment and unique requirements. Azur...
Updated Oct 09, 2023
Version 1.0