Blog Post

Exchange Team Blog
9 MIN READ

Demystifying Moderation

The_Exchange_Team's avatar
The_Exchange_Team
Platinum Contributor
Jul 20, 2021
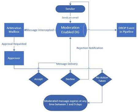
Sometimes you may need to restrict email delivery to specific recipients. The most common scenario is the need to control messages sent to large distribution groups. Depending on your organization's ...
Updated Apr 04, 2024
Version 3.0