Blog Post

Core Infrastructure and Security Blog
3 MIN READ

Do I Need VPN Connectivity for Windows Hello for Business Registration

ZohebShaikh's avatar
ZohebShaikh
Icon for Microsoft rankMicrosoft
Aug 07, 2023
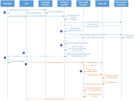
Hello everyone, my name is Zoheb Shaikh and I’m a Solution Engineer working with the Microsoft Mission Critical team (SfMC). Today I’ll share an interesting discussion about Windows Hello and the nee...
Updated Aug 08, 2023
Version 4.0