Blog Post

Core Infrastructure and Security Blog
5 MIN READ

Azure Monitor: Expanding the Out-of-the-Box Observability for your IT Infrastructure

BrunoGabrielli's avatar
May 16, 2022
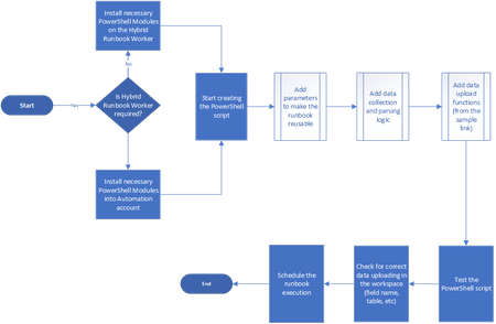
  Hello ladies and gentlemen, How many times have you found yourself in the need of monitoring a custom KPI? How many times did you need to react to a situation in which a given number of records...
Updated May 17, 2022
Version 2.0