Blog Post

Azure Architecture Blog
5 MIN READ

Managing and Rotating Secrets with Azure Key Vault, Managed Services, and some automation – Part 2

GaryKli's avatar
GaryKli
Icon for Microsoft rankMicrosoft
Oct 26, 2020
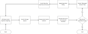
In the previous post I discussed the bigger picture for Harpocrates’ existence and goals. In this post, I will begin by diving into the constructs defined by Harpocrates and how they can be leveraged...
Updated Oct 26, 2020
Version 1.0