Blog Post

Apps on Azure Blog
4 MIN READ

How to choose the right network plugin for your AKS cluster: A flowchart guide

tzahiariel's avatar
tzahiariel
Icon for Microsoft rankMicrosoft
Nov 01, 2023
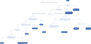
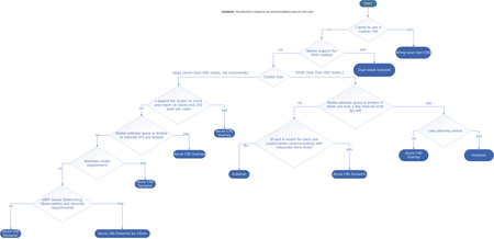
One of the important decisions you need to make when creating a new Azure Kubernetes Service (AKS) cluster is which network plugin to use. The network plugin determines how the pods and nodes commu...
Updated Nov 09, 2023
Version 4.0