Blog Post

Analytics on Azure Blog
15 MIN READ

Decision Guide for Selecting an Analytical Data Store in Microsoft Fabric

SlavaTrofimov's avatar
SlavaTrofimov
Icon for Microsoft rankMicrosoft
Jan 02, 2025

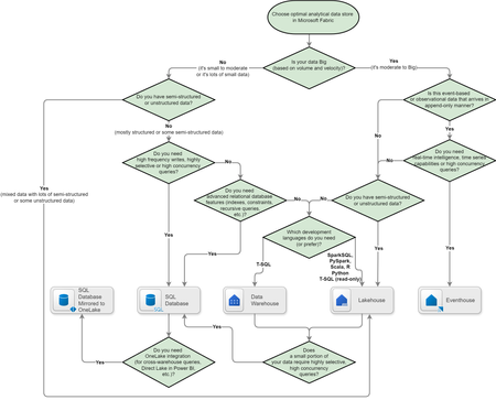
How to select an analytical data store in Microsoft Fabric based on your workload's data volumes, data type requirements, compute engine preferences, data ingestion patterns, data transformation needs, query patterns, and other factors.

Introduction Microsoft Fabric is a unified data platform that offers a variety of data stores that can be used for analytical purposes, including SQL Databases, Data Warehouses, Lakehouses, and Eve...
Decision tree for selecting a suitable data store for a particular use case by answering a series of questions.
Updated Jan 28, 2025
Version 5.0