Blog Post

Analytics on Azure Blog
15 MIN READ

Architecting the Next-Generation Customer Tiering System

BonnieAo's avatar
BonnieAo
Icon for Microsoft rankMicrosoft
Dec 04, 2025

An AI-enabled, ML-optimized segmentation architecture aligning statistical structure, business KPIs, and operational rules to power next-generation global tiering

Authors

Sailing Ni*, Joy Yu*, Peng Yang*, Richard Sie*, Yifei Wang*
*These authors contributed equally.

Affiliation
Master of Science in Business Analytics (MSBA),
UCLA Anderson School of Management,
Los Angeles, California 90095, United States
(Conducted December 2025)

Acknowledgment
This research was conducted as part of a Microsoft-sponsored Capstone Project, led by Juhi Singh and Bonnie Ao from the Microsoft MCAPS AI Transformation Office.

 

Microsoft’s global B2B software business classifies customers into four tiers to guide coverage, investment, and sales strategy. However, the legacy tiering framework mixes historical rules with manual heuristics, causing several issues:

  • Tiers do not consistently reflect customer potential or revenue importance.
  • Statistical coherence and business KPIs (TPA, TCI, SFI) are not optimized or enforced.
  • Tier distributions are imbalanced due to legacy ±1 movement and capacity rules.
  • Sales coverage planning depends on a tier structure not grounded in data.

To address these limitations, we, UCLA Anderson MSBA class of Dec'25, designed a next-generation KPI-driven tiering architecture. Our objective was to move from a heuristic, static system toward a scalable, transparent, and business-aligned framework.
Our redesigned tiering system follows five complementary analytical layers, each addressing a specific gap in the legacy process:

  • Natural Segmentation (Unsupervised Baseline): Identify the intrinsic structure of the customer base using clustering to understand how customers naturally group
  • Pure KPI-Based Tiering (Upper-Bound Benchmark): Show what tiers would look like if aligned only to business KPIs, quantifying the maximum potential lift and exposing trade-offs.
  • Hybrid KPI-Aware Segmentation (Our Contribution): Integrate clustering geometry with KPI optimization and business constraints to produce a realistic, interpretable, and deployable tiering system.
  • Dynamic Tiering (Longitudinal Diagnostics): Analyze historical patterns to understand how companies evolve over time, separating structural tier drift from noise.
  • Optimization & Resource Allocation (Proof of Concept): Demonstrate how the new tiers could feed into downstream coverage and whitespace prioritization through MIP- and heuristic-based approaches.

Together, these components answer a core strategic question:

“How should Microsoft tier its global customer base so that investment, coverage, and growth strategy directly reflect business value?”

Our final architecture transforms tiering from a static classification exercise into a KPI-driven, interpretable, and operationally grounded decision framework suitable for Microsoft’s future AI and data strategy.

Solution Architecture Diagram
Fig 1. Solution Architecture Diagram
1. Success Metrics Definition

Before designing any segmentation system, the first step is to establish success metrics that define what “good” looks like. Without these metrics, models can easily produce clusters that are statistically neat but misaligned with business needs. A clear KPI framework ensures that every model—regardless of method or complexity—is evaluated consistently on both analytical quality and real business impact.

We define success across two complementary dimensions:

1.1 Alignment & Segmentation Quality:

These metrics evaluate whether the segmentation meaningfully separates customers based on business potential.

1.1.1 Tier Potential Alignment (TPA)

Measures how well assigned tiers follow the rank order of PI_acct, our composite indicator of future growth potential. Implemented as a Spearman rank correlation, TPA tests whether higher-potential accounts systematically land in higher tiers.

Step 1 - Formula for PI_acct (Potential Index per Account)

 

Step 2 - Formula for TPA (Tier Potential Alignment)

  • 𝜌_𝑠 = Spearman rank correlation
  • Tier Rank = ordinal tier number (Tier A = highest → Tier D = lowest)

Interpretation:

  • TPA=1 ⇒ Perfect alignment (higher potential → higher tier)
  • TPA=0 ⇒ No statistical relationship
  • TPA<0 ⇒ Misalignment (tiers contradict potential)

1.1.2 Tier Compactness Index (TCI)

Measures how homogeneous each tier is. Low within-tier variance on PI_acct or Revenue indicates that customers grouped together truly share similar characteristics, improving interpretability and resource planning.

(1) Potential-based Compactness - TCI_PI

(2) Revenue-based Compactness - TCI_REV

  • TCI=1 ⇒ tiers are tight and well-separated
  • TCI=0 ⇒ tiers are random or overlapping
  • TCI<0 ⇒ within-tier variance exceeds total variance (poor grouping)

1.2 Business Impact

These metrics test whether the segmentation supports strategic goals, not just statistical structure.

1.2.1 Strategic Focus Index (SFI)

Quantifies how much revenue comes from the company’s most strategically important tiers. High SFI means segmentation helps focus investments—sales coverage, specialist time, programs—on the customers that matter most.

Under the Tier Policy framework, the definition of “strategic” automatically adapts to the number of tiers K - for example, taking the top L tiers (e.g., top 2) or top x % of tiers ranked by mean potential or revenue.

 

  • High SFI: strong emphasis on top strategic segments (potentially efficient but watch concentration risk).
  • Moderate SFI: balanced focus across tiers.
  • Low SFI: diffuse portfolio, limited emphasis on priority segment

2. Static Segmentation

2.1 Pure Unsupervised Clustering

2.1.1 Model Conclusions at a Glance

Across all unsupervised models evaluated—Ward, Weighted Ward, K-Medoids, K-Means / K-Means++, and HDBSCAN — only the Ward model (K=4, Policy v2) provides a segmentation that is simultaneously:

  • statistically coherent,
  • business-aligned (high SFI),
  • geometrically stable (clean Silhouette), and
  • operationally interpretable.

All alternative models either distort cluster geometry, collapse SFI, or produce unstable/illogical tier structures.
Final Recommendation: Use Ward (K=4, Policy v2) as the natural segmentation baseline.

2.1.2 High-Level Algorithm Comparison


Table 1. Algorithm Comparison

Model

Algorithm Summary

Strengths

Weaknesses

Business Use

Ward

Variance-minimizing hierarchical merges

Best balance of TPA/TCI/SFI; stable geometry

Sensitive to correlated features

Primary model for segmentation

Weighted Ward

Distance reweighted by PI + revenue

Higher TPA

Silhouette collapse; unstable

Not recommended

K-Medoids

Medoid-based dissimilarity minimization

Robust to outliers

Cluster compression; weak SFI

Diagnostic only

K-Means / K-Means++

Squared-distance minimization

Fast baseline

SFI collapse; over-tight clusters

Numeric benchmark only

HDBSCAN

Density-based clustering with noise

Good for anomaly detection

TPA collapse; noisy tiers; broken PI ordering

Not suitable for tiering

 

2.1.3 Modeling Results


Table 2. Unsupervised Clustering Model Results
MetricFY26 Baseline (Legacy A+B)Ward K=4 (Policy v2)Weighted Ward2-B (α=4, β=0.8, s=0.7, K=5)Unweighted Ward (Policy v2, K=4)Unweighted Ward (Policy v2, K=3)K-Medoids B4 Behavior-only (K=3)K-means K=4 (Policy v2)K-means++ K=4 (Policy v2)HDBSCAN (baseline settings)
TPA0.2600.2600.8600.2600.3000.5200.3100.3100.040
TCI_PI0.2220.4610.7720.4610.4050.1730.4760.4760.004
TCI_REV0.4690.8010.6400.8010.6720.0020.8310.8310.062
SFI0.8070.8680.8170.8680.9600.6560.3320.3320.719
Silhouettenan0.5600.1450.5600.6040.4660.5230.5230.186
  • Ward (K=4, Policy v2) remains the strongest performer: SFI ≈ 0.87, Silhouette ≈ 0.56, stable geometric structure.
  • Weighted Ward raises TPA/PI slightly but Silhouette collapses (~0.15) → structural instability → not viable.
  • K-Medoids consistently compresses clusters; TPA/TCI gain is offset by TCI_REV collapse and low SFI.
  • K-Means / K-Means++ tighten numeric clusters but SFI drops to ~0.33 → tiers lose strategic meaning.
  • HDBSCAN generates large noisy segments; TPA = 0.044, TCI_PI = 0.004, Silhouette = 0.186, and Tier A/B contain negative PI → fundamentally unsuitable.

Conclusion: Only Ward (K=4) produces segmentation with both statistical integrity and business relevance.

2.1.4 Implications, Limitations, Next Steps

Implications

Our current unsupervised segmentation delivers statistically coherent and operationally usable tiers, but several structural findings emerged:

  1. Unsupervised methods reveal the data’s natural shape, not business priorities: Ward/K-means/HDBSCAN can discover separations in the feature space but cannot move clusters toward preferred PI or revenue patterns.
  2. Cluster outcomes cannot guarantee business-desired constraints.

    For example:

    • If Tier A’s PI mean is too low, the model cannot raise it.
    • If Tier C becomes too large, clustering cannot rebalance it.
    • If the business wants stronger SFI, clustering alone cannot optimize that objective
  3. Some business-critical metrics are only evaluated after clustering, not optimized within clustering: Tier size distributions, average PI per tier, and revenue share are structurally important but not part of the unsupervised objective.

Hence,

Unsupervised clustering provides a statistically coherent view of the data’s natural structure, but it cannot guarantee business-preferred tier outcomes. The models cannot enforce hard constraints (e.g., desired A/B/C distribution, monotonic PI means, revenue share targets), nor can they adjust tiers when PI is too low or clusters become imbalanced. Additionally, key tier-level KPIs—such as average PI per tier, tier size stability, and revenue distribution—are only evaluated after clustering rather than optimized during it, limiting their influence on the final tier design.

To overcome these structural limitations, the next stage of the system must incorporate semi-supervised guidance and policy-based optimization, where business KPIs directly shape tier boundaries and ranking. Future iterations will expand the policy beyond PI and revenue to include behavioral and market signals and bring tier-level metrics into the objective function to better align the segmentation with real-world operational priorities.

2.2 Semi-supervised KPI-Driven Learning

Composite Score — KPI-Driven Objective for Tiering

To guide our semi-supervised and hybrid methods, we define a Composite Score that unifies Microsoft’s key business KPIs into a single optimization target. It ensures that all modeling layers—Pure KPI-Based Tiering and Hybrid KPI-Aware Segmentation—optimize toward the same business priorities. Unsupervised clustering cannot optimize business outcomes. A composite objective is needed to consistently evaluate and improve tiering performance across:

  • Potential uplift (TPA)
  • Stability of tier structure (SFI)
  • Within-tier improvement (TCI_PI)
  • Revenue scale (TCI_REV)

To align tiering with business priorities, we summarize four key KPIs—TPA, SFI, TCI_PI, and TCI_REV—into one normalized measure:

Composite Score = 0.35×TPA + 0.35×SFI + 0.30×(TCI_PI + TCI_REV)

This score provides a single benchmark for comparing methods and serves as the optimization target in our semi-supervised and hybrid approaches.

How It Is Used

  • Benchmarking: Compare all methods on a unified scale.
  • Optimization: Serves as the objective in constrained local search (Method 3).
  • Rule Learning: Guides the decision-tree logic extracted after optimization.

Why It Matters

The Composite Score centers the analysis around a single question:
 “Which tiering structure creates the strongest balance of growth potential, stability, and revenue impact?”

2.3 Pure KPI-Based Tiering

2.3.1 Model Conclusions at a Glance

Pure KPI-based tiering shows what the tiers would look like if Microsoft prioritized business KPIs above all else. It achieves the largest KPI improvements, but causes major distribution shifts and violates movement rules, making it operationally unrealistic.

Final takeaway: Pure KPI tiering is a valuable benchmark for understanding KPI potential, but cannot be operationalized.

2.3.2 High-Level Algorithm Summary


Table 3. Methods of KPI-Based Tiering
MethodAlgorithm SummaryStrengthsWeaknessesBusiness Use
New_Tier_Direct (PI ranking only)Rank accounts by PI/KPI score and assign tiers directlyHighest KPI gains; preserves overall tier distributionMoves ~20–40% companies; violates ±1 rule; disrupts continuityKPI upper-bound benchmark
Tier_PI_Constrained (PI ranking + ±1 rule)Same as above but restrict movement to adjacent tiersKPI lift + respects movement constraintStill moves ~20–40%; breaks tier distribution (Tier C inflation)Diagnostic only

2.3.3 Modeling Results


Table 4. Modeling Results for KPI-Based Tiering
KPIFY26 BaselineNew_Tier_DirectTier_PI_Constrained
Composite Score0.58040.81050.763
TPA0.25900.83000.721
TCI_PI0.22200.53600.492
TCI_REV0.46900.39700.452
SFI0.80700.68600.650

New_Tier_Direct

  • Composite Score: 0.5804 → 0.8105
  • TPA increases sharply (0.259 → 0.830)
  • Violates ±1 rule; major reassignments (~20%–40%)

Tier_PI_Constrained

  • Respects ±1 movement
  • KPI still improves (Composite 0.763)
  • But tier distribution collapses (Tier C over-expands)
  • Still ~20–40% movement → not feasible

Hence:
 No PI-only method balances KPI lift with operational feasibility.

2.3.4 Limitations & Next Steps

Pure KPI tiering cannot simultaneously:

  • preserve tier distribution,
  • respect ±1 movement rule, and
  • deliver consistent KPI improvements.

This creates the need for a hybrid model that combines clustering structure with KPI-aligned tier ordering.

2.4 Hybrid KPI-Aware Segmentation (Our Contribution)

2.4.1 Model Conclusions at a Glance

Our hybrid method blends clustering geometry with KPI-driven optimization, achieving a practical balance between:

  • statistical structure,
  • business constraints, and
  • KPI improvement.

Final Recommendation:
This is the segmentation framework we recommend Microsoft to adopt.

➔    It produces the most deployable segmentation by balancing KPI lift with stability and interpretability.

➔    Delivers meaningful KPI improvement while changing only ~5% of accounts, compared to Model B’s 20–40%.

2.4.2 High-Level Algorithm Summary

Table 5. Algorithm Comparison

Component

Purpose

Strengths

Notes

Constrained Local Search

Optimize composite KPI score starting from FY26 tiers

KPI uplift with strict constraints

Only small movements allowed (~5%)

Tier Movement Constraint (+1/–1)

Ensure realistic transitions

Guarantees business rules; keeps structure stable

Limits improvement ceiling

Decision Tree

Learn interpretable rules from optimized tiers

Deployable, explainable, reusable

Accuracy ~80%; tunable with weighting

Closed Loop Optimization

Improve both rules and allocation iteratively

Stable + interpretable

Future extension

2.4.3 Modeling Results


Table 6. Modeling Results for Hybrid Segmentation
KPIFY26 BaselineNew_Tier_DirectTier_PI_ConstrainedImprovedTier
Composite Score0.58040.81050.7630.6512
TPA0.25900.83000.7210.2990
TCI_PI0.22200.53600.4920.3450
TCI_REV0.46900.39700.4520.5250
SFI0.80700.68600.6500.8160

 

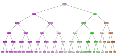
Fig 2. Visualization of Decision TreeFig 3. Explanation of Decision Tree

Interpretation of Hybrid Model (Improved Tier)

  • Composite Score: 0.5804 → 0.6512
  • TPA improvement (0.259 → 0.299)
  • TCI_PI and TCI_REV both rise
  • SFI improves compared to constrained PI method
  • Only ~5% of companies move tiers, versus Method 2’s 20–40%

This makes Method 3 the only method that simultaneously satisfies:

  • KPI improvement
  • original tier distribution
  • ±1 movement rule
  • low operational disruption
  • interpretability (via decision tree)

2.4.4 Conclusion

Model C offers a pragmatic middle ground: KPI lift close to pure PI tiering, operational impact close to clustering, and full interpretability.

For Microsoft, this hybrid framework is the most realistic and sustainable segmentation approach

3. Dynamic Tier Progression

3.1 Model Conclusions at a Glance

Our benchmarking shows that CatBoost and XGBoost consistently deliver the strongest overall performance, achieving the highest macro-F1 (~0.76) across all tested methods. However, despite these gains, the underlying business pattern remains dominant: tier changes are extremely rare (≈5.4%), and Microsoft’s one-step movement rule severely limits model learnability.

Dynamic tiering is far more valuable as a diagnostic signal generator than a strict forecasting engine. While models cannot reliably predict future tier transitions, they can surface atypical account patterns, signals of risk, and emerging opportunities that support earlier sales intervention and more proactive account planning.

3.2 Models

To predict future model upgrades and downgrades, we tested the following models:


Table 7. Models Used for Dynamic Prediction

Model

Strengths

Weaknesses

When to Use

MLR

Simple; interpretable; fast baseline

Weak on imbalanced data

When transparency and explainability are needed

Neural Network

Captures nonlinear patterns; stronger recall than MLR

Requires tuning; sensitive to imbalance data

When exploring richer behavioral signals

CatBoost (baseline, weighted, oversampled)

Strongest overall balance; robust with categorical data; best macro-F1

Still limited by rarity of tier changes; weighted/oversampled versions risk overfitting

Default diagnostic model for surfacing atypical account patterns

XGBoost (baseline, weighted)

High performance; scalable; production-ready

Limited by structural imbalance; weighted versions increase false positives

When deploying a stable scoring layer to sales teams

Performance was then measured using accuracy, but more importantly, macro recall, precision, and F1, since upgrades and downgrades are much rarer and require balanced evaluation.

3.3 Model Results

Across all models, overall accuracy appears high (0.95–0.97), but this metric is dominated by the fact that Tier transitions are extremely rare — only 808 of 15,000 cases (5.4%) moved tiers, while 95% stayed unchanged. According to macro metrics such as recall, precision, and F1, every model struggles to reliably detect upgrades and downgrades.

CatBoost and XGBoost deliver the strongest balanced results, achieving the highest macro F1 scores (~0.76). However, even these advanced methods only capture half or fewer of the true upgrade and downgrade events. This reinforces that the challenge is not algorithmic performance, but the underlying business pattern: tier movements are infrequent, policy-driven, and weakly connected to observable account features.


Table 8. Results for Dynamic Prediction

Model

Accuracy

Macro

Recall

Precision

F1 Score

MLR

0.95

0.36

0.70

0.37

Neural Network

0.95

0.58

0.71

0.63

CatBoost

0.97

0.94

0.67

0.76

CatBoost (Weighted)

0.82

0.49

0.82

0.54

CatBoost (Oversampling)

0.69

0.42

0.75

0.42

XGBoost

0.97

0.93

0.67

0.76

XGBoost (Weighted)

0.97

0.85

0.70

0.76

3.4 Dynamic Tiering Implications

Based on the results, our dynamic tiering will have the following implications to Microsoft:

  • Tier changes are not reliably forecastable under current rules.

Year-over-year stability is so dominant that even strong ML models cannot surface consistent upgrade or downgrade signals. This suggests that transitions are driven more by sales judgment and tier policy than by measurable account behavior.

  • The dynamic model is still valuable: just not as a predictor of future tiers.

Rather than serving as a forecasting engine, this pipeline should be viewed as a diagnostic tool that helps identify accounts with unusual patterns, emerging risks, or outlier behavior worth reviewing.

  • Dynamic progression complements, rather than replaces, the core segmentation.

It provides an additional layer of insight alongside clustering and KPI-optimized segmentation, helping Microsoft maintain both structural clarity (static segmentation) and forward-looking awareness (dynamic progression).

4. Optimization in Practice

To understand how segmentation could support downstream coverage planning, we developed a small optimization proof-of-concept using Microsoft’s seller–tier capacity guidelines (e.g., max accounts per role × tier, geo-entity restrictions, in-person vs remote coverage rules).

4.1 What We Explored

Using our final hybrid segmentation (Method 3), we tested a simplified workflow:

  • Formulate a coverage optimization problem

○      Assign sellers to accounts under constraints such as:

      •  role × tier capacity limits,
      •  single-geo assignment,
      • ±1 tier movement rules,
      • domain restrictions for Tier C/D.

○      This naturally forms a mixed-integer optimization problem (MIP).

  • Prototype with standard optimization tools

○      Linear and integer programming formulations using Gurobi, OR-Tools, and Pyomo.

○      Heuristic solvers (e.g., local search, greedy reallocation, hill climbing) as faster alternatives.

  • Simulate coverage scenarios

○      Estimate changes in workload balance and whitespace prioritization under different seller–tier mixes.

○      Validate feasibility of the optimization with respect to Microsoft’s operational rules.

4.2 What We Learned

Due to limited operational metrics (detailed whitespace values, upgrade probabilities, territory boundaries) and time constraints, we did not build a fully deployable engine. However, the PoC confirmed that:

  • The segmentation integrates cleanly into a prescriptive segmentation → optimization → coverage pipeline.
  • A full solver could feasibly allocate sellers under realistic business constraints.
  • Gurobi-style MIP formulations and simulation-based heuristics are both valid paths for future development.

In short: the optimization layer is technically viable and aligns naturally with our segmentation design, but its full implementation exceeds the scope of this capstone.

5. AI & LLM Integration

To make segmentation accessible to a broad set of stakeholders like sales leaders, strategists, and business analysts, we built a conversational tiering assistant powered by LLM-based interpretation of strategic priorities. The assistant allows users to describe their intended segmentation direction in natural language, which the system translates into numerical weights and a refreshed set of tier assignments.

5.1 LLM Workflow Architecture

The following flowchart demonstrates how the LLM work:

Fig 4. End-to-End LM Workflow
  1. Users communicate their goals using intuitive, high-level language (e.g. “prioritize runway growth”, “reward high-potential emerging accounts”). Front end collects the user’s tiering preference through a chat interface.
  2. The frontend sends this prompt to our cloud FastAPI service on Render.
  3. The LLM interprets the prompt and infers the relative strategic weights and which clustering method to use (KPI-based or Hybrid Approach).
  4. The server applies these weights in the tiering code to generate updated tiers based on the selected approach.
  5. The server returns a refreshed CSV with new tier assignments which can be exported through the chat interface.

5.2 Why LLMs Matter

LLMs enhanced the project in three ways:

  1. Interpretation Layer: Helps business users articulate strategy in plain English and convert it to quantifiable modeling inputs.
  2. Explainability Layer: Surfaces cluster drivers, feature differences, and trade-offs across segments in natural language.
  3. Acceleration Layer: Enables real-time exploration of “what-if” tiering scenarios without engineering support.

This integration transforms segmentation from a static analytical artifact into a dynamic, interactive decision-support tool, aligned with how Microsoft teams actually work.

5.3 Backend Architecture and LLM Integration Pipeline

The conversational tiering system is supported by a cloud-based backend designed to translate natural-language instructions into structured model parameters. The service is deployed on Render and implemented with FastAPI, providing a lightweight, high-performance gateway for managing requests, validating inputs, and coordinating LLM interactions.

  • FastAPI as the Orchestration Layer - User instructions are submitted through the chat interface and delivered to a FastAPI endpoint as JSON. FastAPI validates this payload using Pydantic, ensuring the request is well-formed before any processing occurs. The framework manages routing, serialization, and error handling, isolating request management from the downstream LLM and computation layers.
  • LLM Invocation Through the OpenAI API - Once a validated prompt is received, the backend invokes the OpenAI API using a structured system prompt engineered to enforce strict JSON output. The LLM returns four normalized weights reflecting the user’s strategic intent, along with metadata used to determine whether the user explicitly prefers a KPI-based method or the default Hybrid approach. If no method is specified, the system automatically defaults to Hybrid. Low-temperature decoding is used to minimize stochastic variation and ensure repeatability across identical user prompts. All OpenAI keys are securely stored as Render environment variables.
  • Schema Enforcement and Robust Parsing -To maintain reliability, the backend enforces strict schema validation on LLM responses. The service checks both JSON structure and numeric constraints, ensuring values fall within valid ranges and sum to one. If parsing fails or constraints are violated, the backend automatically reissues a constrained correction prompt. This design prevents malformed outputs and guards against conversational drift.
  • Render Hosting and Operational Considerations - The backend runs in a stateless containerized environment on Render, which handles service orchestration, HTTPS termination, and environment-variable management. Data required for computation is loaded into memory at startup to reduce latency, and the lightweight tiering pipeline ensures that the system remains responsive even under shared compute resources.
  • Response Assembly and Delivery - After LLM interpretation and schema validation, the backend applies the resulting weights and streams the recalculated results back to the user as a downloadable CSV. FastAPI’s Streaming Response enables direct transmission from memory without temporary filesystem storage, supporting rapid interactive workflows.

Together, these components form a tightly integrated, cloud-native pipeline: FastAPI handles orchestration, the LLM provides semantic interpretation, Render ensures secure and reliable hosting, and the default Hybrid method ensures consistent behavior unless the user explicitly requests the KPI approach.

DEMO: Microsoft x UCLA Anderson MSBA - AI-Driven KPI Segmentation Project (LLM demo)

6. Conclusion

Our work delivers a strategic, KPI-driven tiering architecture that resolves the limitations of Microsoft’s legacy system and sets a scalable foundation for future segmentation and coverage strategy. Across all analyses, five differentiators stand out:

  • Clear separation of natural structure vs. business intent: We diagnose where the legacy system diverges from true customer potential and revenue—establishing the analytical ground truth Microsoft never previously had.
  • A precise map of strategic trade-offs: By comparing unsupervised, KPI-only, and hybrid approaches, we reveal the operational and business implications behind every tiering philosophy—making the framework decision-ready for leadership.
  • A business-aligned segmentation ready for deployment: Our hybrid KPI-aware model uniquely satisfies KPI lift, distribution stability, ±1 movement rules, and interpretability—providing a reliable go-forward tiering backbone.
  • A future-proof architecture that extends beyond static tiers: Dynamic progression modeling and optimization PoC show how tiering can evolve into forecasting, prioritization, whitespace planning, and resource optimization.
  • A blueprint for Microsoft’s next-generation tiering ecosystem: The system integrates data science, business KPIs, optimization, and LLM interpretability into one cohesive workflow—positioning Microsoft for an AI-enabled tiering strategy.

In essence, this work transforms customer tiering into a strategic, explainable, and scalable system—ready to support Microsoft’s growth ambitions and future AI initiatives.

Updated Dec 04, 2025
Version 3.0
No CommentsBe the first to comment