Blog Post

Windows Driver Developer Blog
13 MIN READ

Announcing Device IOCTL/WMI Record and Playback Platform (DRPP)

prashantchahar's avatar
Jan 19, 2026

​The Device IOCTL/WMI Record and Playback platform (DRPP) records the Device I/O Control Codes (IOCTLs, kernel model IRP_MJ_DEVICE_CONTROL) and WMI I/O Request Packets (IRPs, kernel mode IRP_MJ_SYSTEM_CONTROL) that are successfully processed by the devnode for one or more Device(s) Under Test (DUTs). The purpose of this security extension to the WDTF platform is to discover which Device I/O Control Codes and WMI IRPs cause the driver and/or device to perform a specific action as opposed to simply return an error.  These IOCTLs, IRPs are recorded to a file which can be written to when executing any WDTF based test such as Devfund". A new test can be written to replay this IO back to the Device under test thus saving time and machine cycles (since only ‘meaningful’ IOCTLs and WMI IRPs will be executed rather than all IOCTLs and IRPs). This platform is shipped as part of WDK.

The DRP platform consists of the following components: 

  • An Upper Filter Device Object (FiDO) installed on the DUT that records Device I/O Control Codes and WMI IRPs to a data file with target binding information.
  • An IoSpy Action to enable and disable Filter Device Object(s) installed on the DUT. 
  • A Fuzz test is used to generate the IOCTLs and WMI IRPs for DUT(s).
  • An IoSpy Action to disable the Filter Device Object installed on one or more the DUTs. 
  • A Replay Action to playback any successfully processed IRPs or IOCTLs.

The features of the platform are executed in order as a system which consists of the following phases: 

  • Using WDK to prepare a system for driver development and testing which will consist of a developer box and a target machine, and the target machine will host the hardware/device under test. 
  • Upper Filter Device Object (IoSpy) Enable Phase: enables/installs the IoSpy driver on the DUT. 
  • Recording (training) Phase: records various details about the DUT, Device I/O Control Codes, and WMI IRPs to a file. 
  • Playback Phase: uses the data file to intelligently test DUT(s).

These phases are described in more detail through the rest of this document. 

1. Setting up test and target machines

Provision the target from Visual Studio (sets debugger + surfaces KD key/port)  ( https://learn.microsoft.com/en-us/windows-hardware/drivers/gettingstarted/provision-a-target-computer)

  1. Install WDK using https://learn.microsoft.com/en-us/windows-hardware/drivers/download-the-wdk  
  2. On the host, open Visual Studio → Extensions → Driver → Test → Configure Devices
  3. Select Add new device → set Network host name to the target’s computer name or local IP. 
  4. Check Provision device and choose debugger settings → Next
  5. Choose KDNET (Network) and required settings will be prefilled, make sure the host IP is set correct. For KDNET, Visual Studio will configure the network transport and generate the KD key and port values used by WinDbg. Provisioning may reboot the target multiple times. When finished, select Finish, then restart the host if prompted. 

After provisioning, the Configure Devices menu displays connection details for kernel debugging—KD key and debug port. Use these values to attach WinDbg (x64) from the host:

Kernel Debugger (recommended) 

  1. Launch WinDbg (x64) as Administrator on the host. 
  2. File → Kernel Debug → NET
  3. Enter the Port, and Key exactly as shown on the Target Machine Ready screen of driver extension. 

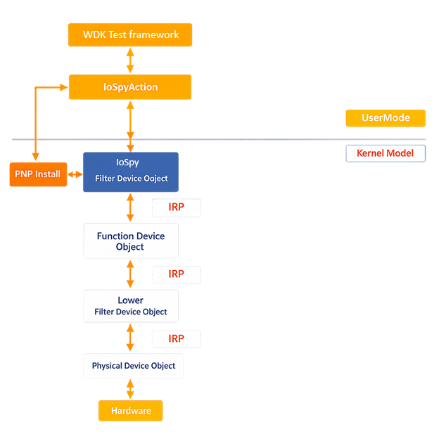
2. Upper Filter Device Object (IoSpy) the Enable Phase 

IoSpy is a filter driver that creates an upper Filter Device Object (FiDO) that records data about IOCTLs and WMI requests made to the kernel-mode device or devnode/DUT.  

The IoSpy Action is used to install, uninstall the IoSpy driver’s upper FiDO on one or more DUTs.  The Device Query (DQ) parameter controls which DUT(s) the IoSpy filter driver’s FiDO is installed on.  The diagram below shows how the IoSpy driver is enabled on a DUT and what the device stack looks like after the FiDO has been installed: 

 

Below is sample code of how to install the IoSpy FiDO on a ‘media’ class DUT on a given system using powershell 7.5.0: 

 

# Create the WDTF COM object

$wdtf = New-Object -ComObject "WDTF2.WDTF"

# Query for all started devices in the desired class

# Use 'Camera' for cameras, or 'Media' if you want to keep the scope wider. See here for more

# options for SDEL query https://learn.microsoft.com/en-us/windows-hardware/drivers/wdtf/simple-data-evaluation-language-overview

$devices = $wdtf.DeviceDepot.Query("IsDevice AND Class='Media' AND IsStarted=True")

# Loop through each device and enable IoSpy

foreach ($device in $devices) {

$ioSpy = $device.GetInterface("IoSpy")

$ioSpy.Enable()

}

 

Below logging information is from this phase.  This information is logged by an example test which uses the DRP platform, specifically the IoSpy driver: 

 
WDTF_TARGETS              : INFO  :  - Query("IsDevice AND Class='Media' AND IsStarted=True") 

WDTF_TARGETS              : INFO  :          Target: NVIDIA High Definition Audio HDAUDIO\FUNC_01&VEN_10DE&DEV_0051&SUBSYS_10DE1087&REV_1001\5&2A94585&0&0001  

WDTF_TARGETS              : INFO  :          Target: Microsoft® LifeCam VX-7000 USB\VID_045E&PID_0723&MI_02\6&64B94B2&0&0002  

WDTF_TARGETS              : INFO  :          Target: Realtek High Definition Audio HDAUDIO\FUNC_01&VEN_10EC&DEV_0899&SUBSYS_102805B7&REV_1000\4&220B1BB

C&0&0001  

WDTF_TARGET               : INFO  :  - GetInterface("IoSpy") 

WDTF_TARGET               : INFO  :          Target: NVIDIA High Definition Audio HDAUDIO\FUNC_01&VEN_10DE&DEV_0051&SUBSYS_10DE1087&REV_1001\5&2A94585&0&0001  

WDTF_IOSPY                : INFO  :  - Enable()    

WDTF_IOSPY                : INFO  :          Target: NVIDIA High Definition Audio HDAUDIO\FUNC_01&VEN_10DE&DEV_0051&SUBSYS_10DE1087&REV_1001\5&2A94585&0&0001  

WDTF_IOSPY                : INFO  :          Data file located at : \??\C:\iospy\IoSpyData_00000037 

WDTF_PNP                  : INFO  :  - DisableDevice() 

WDTF_PNP                  : INFO  :          Target: NVIDIA High Definition Audio HDAUDIO\FUNC_01&VEN_10DE&DEV_0051&SUBSYS_10DE1087&REV_1001\5&2A94585&0&0001  

WDTF_PNP                  : INFO  :  - EnableDevice()   :  ( get status count:  1 ) 

WDTF_PNP                  : INFO  :          Target: NVIDIA High Definition Audio HDAUDIO\FUNC_01&VEN_10DE&DEV_0051&SUBSYS_10DE1087&REV_1001\5&2A94585&0&0001  

WDTF_TARGET               : INFO  :  - GetInterface("IoSpy") 

WDTF_TARGET               : INFO  :          Target: Microsoft® LifeCam VX-7000 USB\VID_045E&PID_0723&MI_02\6&64B94B2&0&0002  

WDTF_IOSPY                : INFO  :  - Enable()    

WDTF_IOSPY                : INFO  :          Target: Microsoft® LifeCam VX-7000 USB\VID_045E&PID_0723&MI_02\6&64B94B2&0&0002  

WDTF_IOSPY                : INFO  :          Data file located at : \??\C:\iospy\IoSpyData_00000041 

WDTF_PNP                  : INFO  :  - DisableDevice() 

WDTF_PNP                  : INFO  :          Target: Microsoft® LifeCam VX-7000 USB\VID_045E&PID_0723&MI_02\6&64B94B2&0&0002  

 

 

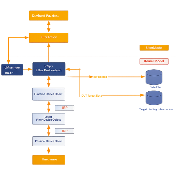
3. Recording (training) Phase 

The training phase is longer than the playback phase as we use the Fuzz Action to send many Device I/O Control Codes (IOCTLs) and WMI IRPs to the DUT.  In this phase, we specifically identify the IOCTLs and IRPS that the DUT succeeded in and write this information to a data file specific to the DUT. This is how the DRP extension to the WDTF platform determines which IOCTLs and IRPs are ‘meaningful’ to the device- that is, the specific IOCTL or WMI IRP causes the device or driver to perform some action besides simply return an error.

The diagram below shows how the IoSpy driver records IRP and IOCTL processing for a DUT: 

 

The logging information below is from this phase.  This information is logged by a test which uses the DRP, specifically the IoSpy driver: 

WDTF_TARGETS              : INFO  :  - Query("IsDevice AND Class='Media' AND IsStarted=True") 

WDTF_TARGETS              : INFO  :          Target: NVIDIA High Definition Audio HDAUDIO\FUNC_01&VEN_10DE&DEV_0051&SUBSYS_10DE1087&REV_1001\5&2A94585&0&0001  

WDTF_TARGETS              : INFO  :          Target: Microsoft® LifeCam VX-7000 USB\VID_045E&PID_0723&MI_02\6&64B94B2&0&0002  

WDTF_TARGETS              : INFO  :          Target: Realtek High Definition Audio HDAUDIO\FUNC_01&VEN_10EC&DEV_0899&SUBSYS_102805B7&REV_1000\4&220B1BBC&0&0001  

WDTF_TEST                 : INFO  : Device  NVIDIA High Definition Audio HDAUDIO\FUNC_01&VEN_10DE&DEV_0051&SUBSYS_10DE1087&REV_1001\5&2A94585&0&0001  

WDTF_TEST                 : INFO  : IoSpy Info 

WDTF_TEST                 : INFO  :     Enabled           : True 

WDTF_TEST                 : INFO  :     DataFileName   : \??\C:\iospy\IoSpyData_00000037 

WDTF_TEST                 : INFO  :     fsDataFilePresent           : True 

WDTF_TEST                 : INFO  : Device  Microsoft® LifeCam VX-7000 USB\VID_045E&PID_0723&MI_02\6&64B94B2&0&0002  

WDTF_TEST                 : INFO  : IoSpy Info 

WDTF_TEST                 : INFO  :     Enabled           : True 

WDTF_TEST                 : INFO  :     DataFileName   : \??\C:\iospy\IoSpyData_00000041 

WDTF_TEST                 : INFO  :     fsDataFilePresent           : True 

WDTF_TEST                 : INFO  : Device  Realtek High Definition Audio HDAUDIO\FUNC_01&VEN_10EC&DEV_0899&SUBSYS_102805B7&REV_1000\4&220B1BBC&0&0001  

WDTF_TEST                 : INFO  : IoSpy Info 

WDTF_TEST                 : INFO  :     Enabled           : True 

WDTF_TEST                 : INFO  :     DataFileName   : \??\C:\iospy\IoSpyData_0000003a 

WDTF_TEST                 : INFO  :     fsDataFilePresent           : True 

WDTF_TARGETS              : INFO  :  - Query("IsDevice AND Class='Media' AND IsStarted=True") 

WDTF_TARGETS              : INFO  :          Target: NVIDIA High Definition Audio HDAUDIO\FUNC_01&VEN_10DE&DEV_0051&SUBSYS_10DE1087&REV_1001\5&2A94585&0&0001  

WDTF_TARGETS              : INFO  :          Target: Microsoft® LifeCam VX-7000 USB\VID_045E&PID_0723&MI_02\6&64B94B2&0&0002  

WDTF_TARGET               : INFO  :  - HasInterface("FuzzTest") 

WDTF_TARGET               : INFO  :          Target: Microsoft® LifeCam VX-7000 USB\VID_045E&PID_0723&MI_02\6&64B94B2&0&0002  

WDTF_TARGET               : INFO  :  - GetInterface("FuzzTest") 

WDTF_TARGET               : INFO  :          Target: Microsoft® LifeCam VX-7000 USB\VID_045E&PID_0723&MI_02\6&64B94B2&0&0002  

WDTF_TEST                 : INFO  : Number of tests found:5 

WDTF_TEST                 : INFO  :  Run tests 

WDTF_FUZZTESTS            : INFO  :  - RunAll() 

WDTF_FUZZTESTS            : INFO  :          Target: Microsoft® LifeCam VX-7000 USB\VID_045E&PID_0723&MI_02\6&64B94B2&0&0002  

WDTF_FUZZTESTS            : INFO  :  - RunTestUntilStopped(SubOpens Test) 

WDTF_FUZZTESTS            : INFO  :          Target: Microsoft® LifeCam VX-7000 USB\VID_045E&PID_0723&MI_02\6&64B94B2&0&0002  

WDTF_FUZZTEST             : INFO  :  - Start() 

WDTF_FUZZTEST             : INFO  :          Target: Microsoft® LifeCam VX-7000 

WDTF_FUZZTEST             : INFO  :  - Starting fuzz test: SubOpens Test  

WDTF_FUZZTEST             : INFO  :       Target : Microsoft® LifeCam VX-7000 

WDTF_FUZZTEST             : INFO  :    Found 2 interfaces. 

WDTF_FUZZTEST             : INFO  :    Attempting to open interface: \DosDevices\usb#vid_045e&pid_0723&mi_02#6&64b94b2&0&0002#{65e8773d-8f56-11d0-a3b9-00a0c9223196}\global 

WDTF_FUZZTEST             : INFO  :    Opened \DosDevices\usb#vid_045e&pid_0723&mi_02#6&64b94b2&0&0002#{65e8773d-8f56-11d0-a3b9-00a0c9223196}\global. Access Mode=NO SYNC. Open Type=OTHER. Opened with access 1201bf [0] 

WDTF_FUZZTEST             : INFO  :    Opened \DosDevices\usb#vid_045e&pid_0723&mi_02#6&64b94b2&0&0002#{65e8773d-8f56-11d0-a3b9-00a0c9223196}\global. Access Mode=DIRECT. Open Type=OTHER. Opened with access 120080 [0] 

WDTF_FUZZTEST             : INFO  :    Opened \DosDevices\usb#vid_045e&pid_0723&mi_02#6&64b94b2&0&0002#{65e8773d-8f56-11d0-a3b9-00a0c9223196}\global. Access Mode=NO SYNC. Open Type=TREE_CONNECT. Opened with access 1201bf [0] 

WDTF_FUZZTEST             : INFO  :    Opened \DosDevices\usb#vid_045e&pid_0723&mi_02#6&64b94b2&0&0002#{65e8773d-8f56-11d0-a3b9-00a0c9223196}\global\ . Access Mode=NO SYNC. Open Type=OTHER. Opened with access 1201bf [0] 

WDTF_FUZZTEST             : INFO  :    Opened \DosDevices\usb#vid_045e&pid_0723&mi_02#6&64b94b2&0&0002#{65e8773d-8f56-11d0-a3b9-00a0c9223196}\global\ . Access Mode=DIRECT. Open Type=OTHER. Opened with access 120080 [0] 

WDTF_FUZZTEST             : INFO  :    Opened \DosDevices\usb#vid_045e&pid_0723&mi_02#6&64b94b2&0&0002#{65e8773d-8f56-11d0-a3b9-00a0c9223196}\global\ . Access Mode=NO SYNC. Open Type=TREE_CONNECT. Opened with access 1201bf [0] 

WDTF_FUZZTEST             : INFO  :    Opened \DosDevices\usb#vid_045e&pid_0723&mi_02#6&64b94b2&0&0002#{65e8773d-8f56-11d0-a3b9-00a0c9223196}\global\\. Access Mode=NO SYNC. Open Type=OTHER. Opened with access 1201bf [0] 

WDTF_FUZZTEST             : INFO  :    Opened \DosDevices\usb#vid_045e&pid_0723&mi_02#6&64b94b2&0&0002#{65e8773d-8f56-11d0-a3b9-00a0c9223196}\global\\. Access Mode=DIRECT. Open Type=OTHER. Opened with access 120080 [0] 

 

Run fuzzing from Visual Studio using the Driver Extension Menu 

As the target machine is already provisioned using Visual Studio. Click on the Driver menu under Extensions and select Driver → Test → New Test Group from the context menu. Click add remove tests Choose Fuzz Tests from the list as they make sure to access all the code paths from the available test suites e.g. DF Fuzz Random IOCTL and Fuzz Zero Length buffer test. 

  •  Configure and Run the Test 
    • Set any required test parameters, such as the device query string (e.g., IsDevice AND Class='Media' AND IsStarted=True for media devices). 
  • Click Run to start the Devfund test. Visual Studio will deploy the test binaries, execute the test on the target, and collect results. 
  • Review Results 
    • Test results, including logs and status, will appear in the Visual Studio Test Explorer or Output window.  

When the devices were configured to be spied upon, IoSpy Data file is generated for all the devices which are under test. Following binding file and IoSpy data file information will be provided when IoSpy is enabled. These files are not expected to be modified and they are not in human readable format.

Binding File Information Produced 

DisplayName 

DeviceID 

 ClassGuid 

 DriverBinaryNamesAndVersion 

IoSpy Data File 

NVIDIA High Definition Audio 

HDAUDIO\FUNC_01&VEN_10DE&DEV_0051&SUBSYS_10DE1087&REV_1001\5&2A94585&0&0001 

{4d36e96c-e325-11ce-bfc1-08002be10318} 

ksthunk.sys 10.0.18218.1000 nvhda64v.sys 1.3.35.1 

IoSpyData_00000043 

Microsoft® LifeCam VX-7000 

USB\VID_045E&PID_0723&MI_02\6&24DE6407&0&0002 

{4d36e96c-e325-11ce-bfc1-08002be10318} 

ksthunk.sys 10.0.18218.1000 usbaudio.sys 10.0.18218.1000 

IoSpyData_00000044 

Realtek High Definition Audio 

HDAUDIO\FUNC_01&VEN_10EC&DEV_0899&SUBSYS_102805B7&REV_1000\4&220B1BBC&0&0001 

{4d36e96c-e325-11ce-bfc1-08002be10318} 

ksthunk.sys 10.0.18218.1000 rtkvhd64.sys 6.0.1.7544 

IoSpyData_00000042 

Microsoft® LifeCam VX-7000 

USB\VID_045E&PID_0723&MI_00\6&24DE6407&0&0000 

{ca3e7ab9-b4c3-4ae6-8251-579ef933890f} 

wdmcompanionfilter.sys 10.0.18218.1000 ksthunk.sys 10.0.18218.1000 usbvideo.sys 10.0.18218.1000 

IoSpyData_00000041 

4.Playback Phase 

Now that we have a data file and binding information, using the DRP extension to the WDTF platform we can playback these I/O (IOCTLS and IRPs) to any number of instance(s) of the same Device on any number of systems..  

The diagram below shows how playback works for many DUTs on a single system: 

Console Output  

The user will see the following output on the screen when running a test that uses the Replay Action on a ‘media’ class device, for example: 

WDTF_TARGETS             : INFO : - Query("IsDevice AND Class='Media' AND IsStarted=True")

WDTF_TARGETS             : INFO :          Target: NVIDIA High Definition Audio HDAUDIO\FUNC_01&VEN_10DE&DEV_0051&SUBSYS_10DE1087&REV_1001\5&2A94585&0&0001

WDTF_TARGETS             : INFO :          Target: Microsoft« LifeCam VX-7000 USB\VID_045E&PID_0723&MI_02\6&24DE6407&0&0002

WDTF_TARGET              : INFO : - GetInterface("IoReplay")

WDTF_TARGET              : INFO :          Target: Microsoft« LifeCam VX-7000 USB\VID_045E&PID_0723&MI_02\6&24DE6407&0&0002

WDTF_TEST                : INFO : DataFile: \??\C:\iospy\IoSpyData_0000003d

WDTF_IoReplay            : INFO : - IoReplayIOCTL()

WDTF_IoReplay            : INFO :          Target: Microsoft« LifeCam VX-7000 USB\VID_045E&PID_0723&MI_02\6&24DE6407&0&0002

WDTF_IoReplay            : INFO :          Data file located at : \??\C:\iospy\IoSpyData_0000003d

WDTF_IoReplay            : INFO :          Result: Number of IOCTL entries: 2219286. Number of IOCTL to replay 69862

WDTF_TARGET              : INFO : - GetInterface("IoReplay")

WDTF_TARGET              : INFO :          Target: Realtek High Definition Audio HDAUDIO\FUNC_01&VEN_10EC&DEV_0899&SUBSYS_102805B7&REV_1000\4&220B1BBC&0&0001

WDTF_TEST                : INFO : DataFile: \??\C:\iospy\IoSpyData_00000037

WDTF_IoReplay            : INFO : - IoReplayIOCTL()

WDTF_IoReplay            : INFO :          Target: Realtek High Definition Audio HDAUDIO\FUNC_01&VEN_10EC&DEV_0899&SUBSYS_102805B7&REV_1000\4&220B1BBC&0&0001

WDTF_IoReplay            : INFO :          Data file located at : \??\C:\iospy\IoSpyData_00000037

WDTF_IoReplay            : INFO :          Result: Number of IOCTL entries: 59936772. Number of IOCTL to replay 2285436

 

Below is sample powershell script that is used to call the Replay action for a Microsoft LifeCam Camera or Media DUT, for example:

# Create the WDTF COM object

$wdtf = New-Object -ComObject "WDTF2.WDTF"

# Query for all started Camera device or Media

$devices = $wdtf.DeviceDepot.Query("IsDevice AND Class='Media’ AND IsStarted=True")

# Loop through each device and replay all I/O

foreach ($device in $devices) {

    $ioReplay = $device.GetInterface("IoReplay")

    $ioReplay.IoReplayAll()

}

 

Following powershell script can be used to disable IoSpy 

 

# Create the WDTF COM object

$wdtf = New-Object -ComObject "WDTF2.WDTF" 

# Query for all started Media devices

$devices = $wdtf.DeviceDepot.Query("IsDevice AND Class='Media' AND IsStarted=True")

 # Loop through each device and disable IoSpy

foreach ($device in $devices) {

    $ioSpy = $device.GetInterface("IoSpy")

    $ioSpy.Disable()

}

 

 

Why DRPP? Key Value Pillars for Driver Validation

The Device IOCTL/WMI Record and Playback Platform (DRPP) introduces a more intelligent, modular approach to driver testing. By decoupling I/O capture from execution, the platform provides several strategic advantages for the ecosystem:

  • Portable Bug Reproduction: Generate standalone data and binding files to reproduce complex issues on remote machines. This "portable repro" allows engineers to investigate bugs on different systems without moving physical hardware.
  • Simplified Test Infrastructure: Run tests on a Device Under Test (DUT) without the overhead of the full Fuzz Test suite or specific Simple I/O plugins. This significantly reduces setup complexity and environment requirements.
  • Accelerated Test Cycles: DRPP focuses on replaying relevant, successful I/O rather than "blind" attempts. This targeted approach reduces total test time and ensures machine cycles are spent on meaningful code paths.
  • Scalable Deployment: Once captured, data files can be used to playback I/O across any number of DUTs on single or multiple systems simultaneously, making it ideal for large-scale validation labs.
  • Cross-Device Compatibility: Data and binding files can be tailored to run across similar devices within the same class, allowing a single recording to validate an entire product line.
  • Streamlined Security Collaboration: Share capture files easily between teams to reproduce security vulnerabilities or Bug Checks (BSODs). This facilitates faster patching and better cross-organizational response.
  • Filling the Plugin Gap: Microsoft can reuse these data files in the WDK and HLK to provide rigorous testing for device classes that currently lack dedicated SimpleIO (WDTF) plugins.
  • Data-Driven Security Insights: By analyzing results from DRP and associated Fuzz Tests, we can identify "high-risk" device classes—those with higher security exposure—and prioritize hardening efforts accordingly.

Extensions and Interoperability

The DRPP architecture is designed for integration into broader hardware development lifecycles and collaborative workflows:

  • Data Sharing: By installing the IoSpy recording driver in a lab environment, teams can capture and share data files across Microsoft and third-party organizations to streamline validation.
  • Security Testing: Recorded data files can be reused to perform security testing, such as IOCTL buffer attacks, across any number of DUTs.
  • Replay: Users can tailor binding data to allow for replay and security testing on similar devices within the same device setup class.
  • Cloud Based Distribution: Training data collected from Microsoft machines can be shared with third parties via Azure, significantly shortening the time required for security testing.

Future Opportunities

We are focused on increasing the flexibility of the platform through the following planned enhancements:

  • Test Cycle Improvement: Supplying pre-generated data files to IHVs to reduce their internal test cycles.
  • Data Consolidation: The ability to merge multiple data files for a given DUT or device class into a single test resource.
  • Granular Control: Enabling the ability to update binding files or remove specific IOCTL entries from a data file for more targeted testing.

References 

U.S. Patent 10,922,249 B2. Available at: https://patents.google.com/patent/US10922249B2

Contributors:

Prashant Chahar, Con McGarvey

Updated Jan 27, 2026
Version 2.0
No CommentsBe the first to comment