Blog Post

SQL Server Support Blog
3 MIN READ

Troubleshooting SQL Server Backup Failures to Azure Blob Storage

v-sanone's avatar
v-sanone
Icon for Microsoft rankMicrosoft
Mar 18, 2026

This document helps to Troubleshoot SQL Server Backup Failures to Azure Blob Storage.

Backing up SQL Server databases directly to Azure Blob Storage using BACKUP TO URL is a common and recommended practice on Azure SQL Virtual Machines. However, we often encounter backup failures that are not caused by performance issues but by hard Azure Blob size limits.

This article explains why SQL Server backups fail due to Page Blob or Block Blob limits, how to recognize the symptoms, and the correct configuration patterns to prevent these failures.

This blog walks through the most frequent causes of backup failures and explains how to identify and resolve them.

1. Backup Failures Due to Page Blob Size Limit (1 TB):-

One of the most common causes of backup failure occurs when SQL Server writes backups to Page Blob–based storage and the database size exceed 1 TB.

When this limit is reached, backups may fail with errors such as:

Operating system error 50 (The request is not supported)

Why This Happens

  • Page Blobs have a hard 1‑TB size limit per file.
  • Older or legacy storage accounts may still default to Page Blob usage.
  • Single‑file backups for large databases can easily exceed this limit.
Recommended Resolution :- 

The most effective solution is to use Block Blob storage with striped backups:

  • Use a General Purpose v2 (GPv2) storage account.
  • Split the backup into multiple files (striping) so that the workload is distributed.
  • Enable compression to reduce backup size.

One of the most common causes of backup failure occurs when SQL Server writes backups to Page Blob–based storage and the database size exceeds 1 TB.

2. Block Blob Limit Reached During Backup :-

Even when using Block Blobs, backups may still fail if a single backup file becomes too large.

Symptoms :-

  • Backup starts successfully but fails midway.
  • Errors indicating that the blob size limit has been exceeded.
  • Backup files growing rapidly but stopping before completion.

Root Cause :- 

  • Block Blobs have a practical size limitation per file.
  • Using a single backup file for very large databases.
  • Insufficient number of stripes for the database size.

Also tune performance parameters such as:

  • MAXTRANSFERSIZE
  • BUFFERCOUNT

This reduces throttling and improves reliability during large backups.

Rule of Thumb for Backup Striping:- 

1 backup stripe ≈ 150–200 GB

Database SizeRecommended Strategy< 200 GBSingle backup file200 GB – 1 TB2–4 striped backup files> 1 TB8–64 striped backup files

Example :- 

For a 2 TB database:

2 TB ÷ 200 GB ≈ 10 stripes

Recommended: 12 or 16 backup files

3.SAS Token and Stored Access Policy Issues:-

Authentication problems are another frequent cause of failures when backing up to Azure Blob Storage.

Common issues :

  • SAS token begins with?
  • SAS token is expired
  • Required permissions are missing
  • SAS is scoped to the wrong container or account
  • Stored access policy was changed or deleted
Required SAS Permissions :
  • Read (r), Write (w), Create (c), List (l) — recommended
  • Resolution :-
  • Regenerate the SAS token with correct permissions and scope
  • Remove the leading? if present
  • Recreate the SQL Server credential
  • Test the SAS token using Azure Storage Explorer or CLI before retrying the backup
4. Operating System Error 50 – “The Request is Not Supported”:-

This error is often misleading but commonly appears during backup failures to Azure Blob Storage.

What Triggers OS Error 50

  • Page Blob exceeding the 1‑TB size limit.
  • TLS 1.2 not enabled on older operating systems.
  • Storage account firewall blocking access from the VM.
  • Legacy SQL Server or OS versions lacking modern protocol support.
  • Key Checks
  • Confirm SQL Server version (SQL Server 2016 or later recommended).
  • Ensure TLS 1.2 is enabled.
  • Verify outbound access to Azure Blob Storage on port 443.
  • Confirm the storage firewall allows the VM network or enables “Trusted Microsoft services”.

In many cases, switching to Block Blob + striped backups immediately resolves this error

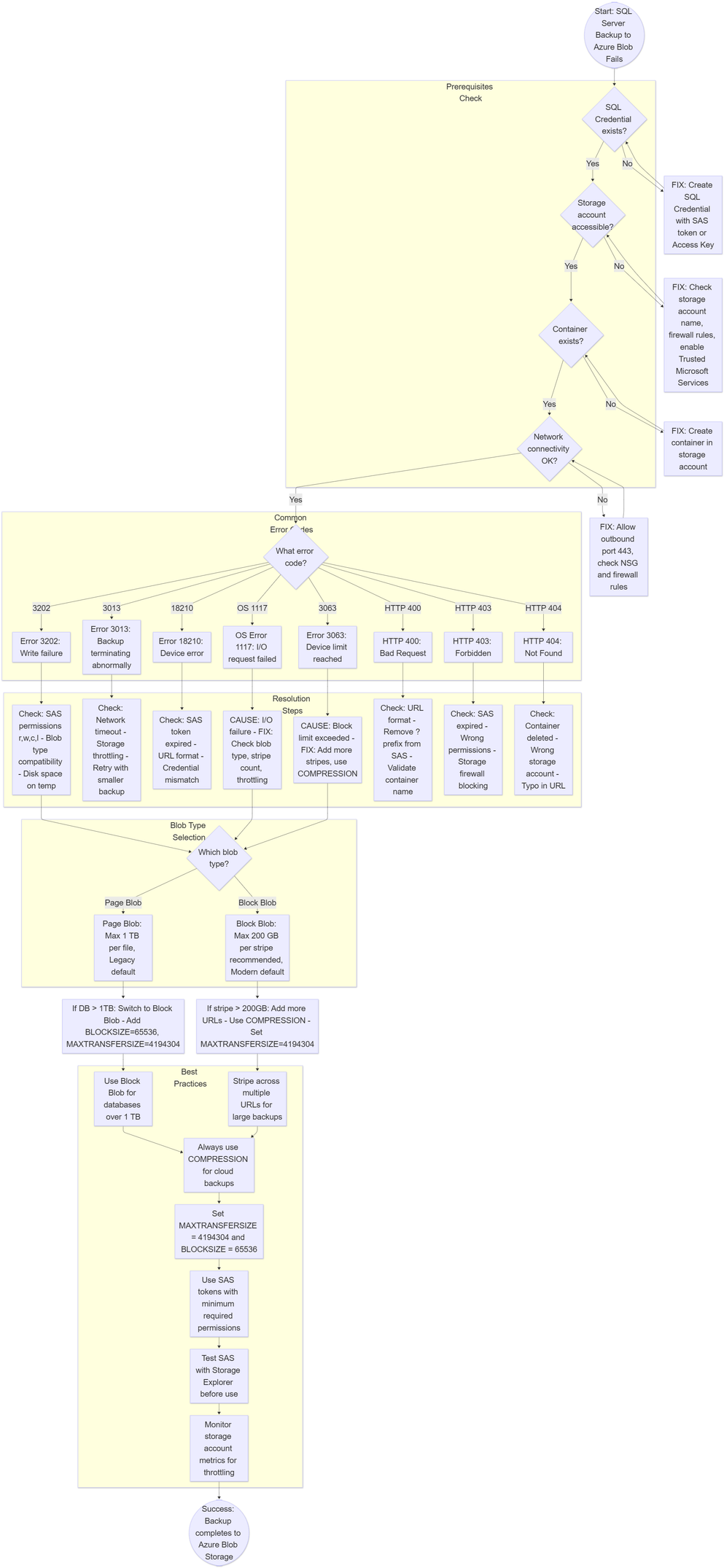
SQL Server Backup Failure Troubleshooting Flowchart :

This flowchart outlines the step‑by‑step diagnostic path for identifying and resolving SQL Server backup failures.

 

Other errors and resolutions

Below flowchart represents troubleshooting process for various types of errors while performing backup.

 

 

Authors

Sara Tabassum ( v-sanone@microsoft.com)

Vinay Prasanna Sarangam ( vinay.sarangam@microsoft.com)

 

 

 

Updated Feb 23, 2026
Version 1.0
No CommentsBe the first to comment