Blog Post

Microsoft Teams Community Blog
3 MIN READ

Community Update Empowering.Cloud – October Update 2023

LyndsayCA1986's avatar
LyndsayCA1986
Iron Contributor
Nov 10, 2023

Check out this month’s Empowering.Cloud community updates, the latest briefings from subject matter experts and the Microsoft Teams Monthly Update from MVP Tom Arbuthnot.

 

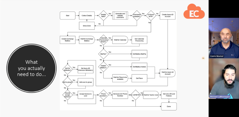
Planning Large Scale Account Provisioning for Microsoft Teams Rooms and Shared Devices

https://app.empowering.cloud/briefings/211/Planning-Large-Scale-Account-Provisioning-for-Microsoft-Teams-Rooms-and-Shared-Devices

 

Microsoft Apps and Services MVP Habib Mankal discusses large scale provisioning of Microsoft Teams meeting rooms and shared devices from an account and management perspective with MVP Michael LaMontagne.

  • Two types of account
    •  Bookable exchange resources for meeting rooms
    • Common area phones for shared devices
  • Licensing requirements
  • Security measures
  • Streamline the provisioning process through automation
  • Challenges include:
    • Working with compatible PowerShell modules
    • Handing Microsoft throttling
    • Maintaining and updating the automation solution regularly

 

Microsoft Teams Monthly Update – October 2023

https://app.empowering.cloud/briefings/232/Microsoft-Teams-Monthly-Update-October-2023

 

Get ready for Copilot to become generally accessible in enterprises on 1st November and catch up on the many other exciting developments of the month with MVP Tom Arbuthnot’s October Microsoft Teams Monthly Update in less than 15 minutes.

  • Microsoft 365 Copilot Enterprise GA 1st November
  • Teams 2.1 Client GA and Changes
  • Microsoft Teams Town Halls replacing Live Events
  • Operator Connect – 77 Operators, 77 countries
  • Analog Telephony Adapters on Teams SIP Gateway
  • BYOD Rooms in MTR Pro Portal
  • MTRoW deployment one-time password
  • New Teams certified devices
  • Sessions to look out for at Ignite

 

 How to Configure Teams Phone Mobile

https://app.empowering.cloud/briefings/212/How-To-Configure-Teams-Phone-Mobile

 

In this briefing, MVP Carsten Lund Meilbak walks you through Teams Phone Mobile policies, licenses, processes and how to configure it.

  • Teams Phone Mobile is an extension of Operator Connect
  • Users can receive calls on their desktop client or mobile phone native dialer
  • Users can make calls using the Teams app and access all functionality
  • Configuration is done in the Teams Admin Center under Voice and Operator Connect
  • Multiple mobility policies can be created for different user preferences

 

Microsoft Teams Development Update – October 2023

https://app.empowering.cloud/briefings/218/Microsoft-Teams-Development-Update-October-2023

 

MVP Tom Morgan gives us all the Microsoft Teams Development updates for October:

  • Microsoft Teams app developers will soon have the ability for users to rate and review their apps.
  • Admins can choose to turn off the rating and review feature by disabling optional connected experiences.
  • The Outlook REST API v2 will be deprecated in March 2024, so users need to transition off it before then.
  • Exchange Web Services in Exchange Online will end on October 1, 2026, and Microsoft recommends transitioning to Microsoft Graph.
  • Microsoft's Copilot Copyright Commitment indemnifies customers from being sued but there are some concerns about enforceability.
  • A tool called graphnotifications.dev is available to help make it easier for Microsoft Graph developers to create change notifications.
  • The tool handles resource names, expiry dates, quotas, and more, saving time and reducing errors in subscription requests.

 

Microsoft Teams Operator Connect Updates

October has been a busy month in the Operator Connect world. There are now 77 operators and 77 countries are covered, which is the first time these numbers have ever matched, so it will be interesting to see which one races ahead!

 

For the first time ever, Sri Lanka is now covered by Operator Connect with Dialog Enterprise – a particularly exciting update!

 

New operators this month include:

  • BlueIP
  • Dialog Enterprise
  • First Technology

Check out a full Power BI report of all the Operators here: Microsoft Teams Operator Connect Providers - Empowering.Cloud Research on Empowering.Cloud

 

 

Upcoming Community Events

Teams Fireside Chat – 9th November, 16:00-17:00 | Virtual

Guest Speakers: Alev Tamer and Chris Wheeler from Microsoft

 

Registration Link: https://ec.empowering.cloud/c/events-calendar/teams-fireside-chat-november-2023-chris-alev

 

 

Microsoft Ignite – 15-16th November (Free Online Attendance)

Look out for MVP Tom Arbuthnot’s recap of Ignite, where he’ll highlight the key takeaways in less than 20 minutes so that you don’t have to worry about missing anything!

 

Registration Link: https://register.ignite.microsoft.com

 

 

Microsoft UC User Group London – 28th November, 18:00-20:00 | Shure Office London

Guest Speakers: Richard Trestain from Jabra and Mark Vale from CallRoute

 

Registration Link: https://ec.empowering.cloud/c/events-calendar/microsoft-uc-user-group-london-november-shure

 

 

That’s it for this month, but look out for a massive update next month with all the Microsoft Ignite news!

Published Nov 10, 2023
Version 1.0
No CommentsBe the first to comment