Blog Post

Microsoft Sentinel Blog
15 MIN READ

Best practices for migrating detection rules from ArcSight, Splunk and QRadar to Azure Sentinel

JeremyTan's avatar
JeremyTan
Icon for Microsoft rankMicrosoft
Mar 17, 2021

 

Overview

 

As the world’s first cloud-native SIEM with built-in SOAR and UEBA capabilities, Microsoft Sentinel has experienced a tremendous uptake in the market since its September 2019 launch. Today, Microsoft Sentinel is recognized as a Leader in the Forrester Wave’s Security Analytics Platforms report for Q4, 2020.

 

A key task that faces customers who continue to migrate from other SIEM solutions to Microsoft Sentinel is translating existing detection rules into rules that map to Microsoft Sentinel as accurately as possible. However, Microsoft Sentinel offers significant advantages around the analytics rules pillar that make SIEM migrations a worthwhile effort. Some of these features include four built-in rule types (discussed later in this blog), alert grouping, event grouping, entity mapping, evidence summary, and a powerful query language that can be used across other Microsoft solutions such as Microsoft Defender for Endpoint and Application Insights.

 

Event Grouping

This is one of the features in Microsoft Sentinel that will help you reduce alert noise. It accomplishes this by allowing you to determine how alerts are generated-either based on each event or based on several events for which you define the event threshold needed to trigger an alert. It can be useful to the SOC team if they are interested in tracking a particular entity across Microsoft Sentinel as they investigate an incident associated with it.

 

Alert Grouping

Like Event Grouping, Alert Grouping has the same fundamental goal of reducing alert fatigue. The feature allows you to group up to 150 alerts occurring within a given timeframe and offer three options for the grouping, i.e., if all entities match, by all alerts triggered by the scheduled rule, or if matches of specific entities are found.

 

Entity mapping

With the entity mapping features, SOC engineers can define entities which they would like to show up as part of the evidence to be tracked during the investigation. This also makes it possible for SOC analysts to take advantage of the intuitive Investigation Graph feature that significantly reduces investigation effort compared to legacy SIEMs.

 

Evidence summary

Once an analytics rule creates an incident, the evidence gathered is presented in an easy-to-use summary. This feature is within the incident preview pane and surfaces events, alerts, and any bookmarks associated with a particular incident. Additionally, entities and tactics also show up in the incident pane. This makes it much easier to conduct triage as the incident page provides a snapshot of essential details needed by an analyst to judge how to begin a particular investigation.

 

Kusto Query Language (KQL)

KQL is based on read-only requests to process data and return results. The request is sent to a Log Analytics database and is stated in plain text, using a data-flow model designed to make the syntax easy to read, author, and automate. Microsoft Sentinel stores data within a Log Analytics workspace. Given that several other Microsoft services also store data in Log Analytics or Azure Data Explorer, the learning curve needed to query or correlate with Log Analytics data, regardless of its source, is of significant benefit.

 

To help facilitate the migration journey for our customers and partners, this blog combines a range of resources to provide as much guidance as possible for migrating existing rules from ArcSight, QRadar, and Splunk into the analytics rules used by Microsoft Sentinel.

 

This blog discusses the important steps and best practices recommended when migrating your detection rules from ArcSight, Splunk, and QRadar (referred to from now on as third-party SIEMs) to Microsoft Sentinel. We share these steps and best practices hoping that they will facilitate your migration process in a structured and planned manner.

 

 

Components of a detection rule

 

Before we dive into the rule migration process, let’s discuss the components that make up a detection rule at a high-level. For example, let’s review the terminology differences between other SIEMs and Microsoft Sentinel. This section will help you understand how the terms you are familiar with in your previous SIEM translate into Microsoft Sentinel terminology.

 

This section is NOT a feature comparison between the SIEMs, but rather a mapping of terminology between Microsoft Sentinel and other SIEMs.

 

In general, a rule consists of the following main components:

 

 Figure 1

 

Because every SIEM is different, the terminology and usage for each of the components are different too. Below is a summary of how each component maps into Microsoft Sentinel, ArcSight, QRadar, and Splunk.  This mapping should help to clarify the concept of a rule in Microsoft Sentinel compared to other SIEMs.

 

Figure 2

 

 

Rule migration flow

 

Rule migration across SIEMs is not a trivial task. It requires a clear strategy and a detailed implementation plan to achieve business goals while reducing the security risk of not having enough detection coverage.

 

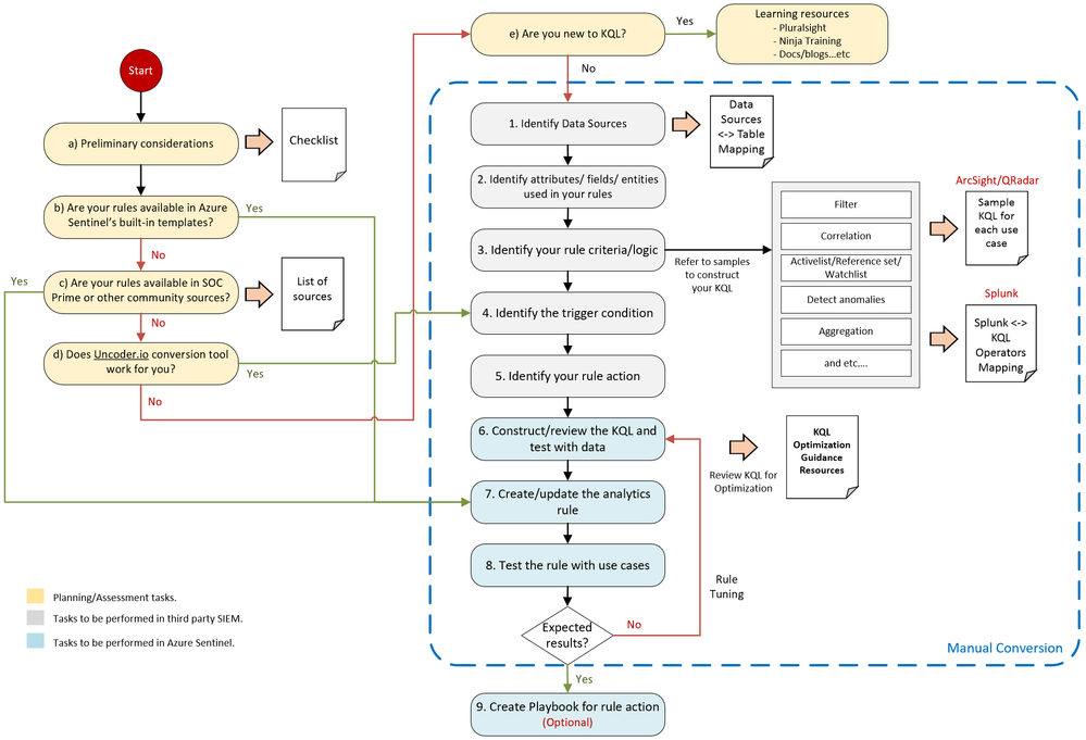
The following rule migration process flow should help you identify the key elements in the migration, understand the interrelationships among the various steps, and evaluate the decision points.  This will help you better strategize and prepare for the migration.

 

 

 

 

Figure 3

 

The steps in the migration process have the following categories:

  • Planning / Assessment tasks.
  • Tasks to be performed in third-party SIEM.
  • Tasks to be performed in Microsoft Sentinel.

i ) “Planning and assessment tasks provides a list of checklists and important points to consider before you begin with the rule migration steps. They also include useful resources to help you prepare for the journey.

ii ) “Tsks to be performed in third party SIEM” mainly captures the rule content. These steps are important to ensure the rules' accuracy and quality to eliminate any discrepancies once they are moved to Microsoft Sentinel.

iii ) “Tasks to be performed in Microsoft Sentinel is mainly related to creating the rule itself in Microsoft Sentinel.

 

As every SIEM works differently in terms of detection rules, we have provided sample rule mappings to help you understand the key differences and how a particular rule type in your legacy SIEM would look like in Microsoft Sentinel.

Keep in mind that the flow shown above is applicable to rule migration and for creating a new custom threat detection in Microsoft Sentinel.

 

Let’s dive into the process flow and discuss each step in detail.

 

Planning/ Assessment task 

 

a) Preliminary considerations

 

There are a few key points to consider before making the effort to migrate your existing detection rules.

Microsoft Sentinel has built-in detection templates available, which users can enable with the pre-defined detection logic. Microsoft Sentinel also uses machine learning analytics to produce high fidelity and actionable incidents. Therefore, it is very likely that some of your existing detections are not required anymore because machine learning can do a better job (we will discuss the built-in detection templates in step b). Always review your rules, and be careful not to be too obsessed about getting all the rules or exact rule content migrated.

 

Below are some of the main considerations when migrating analytics to Microsoft Sentinel:

 

1.  Do NOT migrate all the rules blindly. Focus on the quality of the rules, not quantity.

 

2.  Avoid Reinventing the Wheel by leveraging available resources.

▪  Review all the Microsoft Sentinel built-in rules to identify out-of-the-box rules that can address your use-cases.

▪  Explore community resources such as SOC Prime Threat Detection Marketplace.

▪  We will discuss the above in more detail under steps b and c.

 

3.  Confirm connected data sources and review data connection methods.

▪  Revisit data collection conversations to ensure data depth and data breadth across the use cases you plan to detect.

 

4.  Build a candidate list of rules that have a high true positive rate.  Use the following guidance as your checklist:

▪  Select use cases. To select use cases that justify rule migration, consider the question: What problems are we trying to solve? Consider use cases in terms of business priority.

▪  Review the detection efficacy of existing rules before deciding to migrate them into Microsoft Sentinel.

▪  Review your SOC metrics and consult your SOC team to identify alerts they routinely ignore without consequence.

▪  Review rules that haven’t triggered any alerts in the last 6 to 12 months to determine whether they are still relevant.

▪  Eliminate some of the low-level threats or alerts you routinely ignore. The more you can weed out alerts that you don’t act upon, the more likely the higher-value alerts will be acted upon.

 

5.  Prepare a validation process.

▪  Define test scenarios and build a test script to be used for rule validation.

 

Here is the summarized checklist for your reference:

 

No

Item

Check Box

1

Review all the Microsoft Sentinel built-in rules to identify out-of-the-box rules that can address your use-cases. If there are built-in rules you can use, you’ll need to migrate fewer rules from your current SIEM.

2

Explore community resources, such as the SOC Prime Threat Detection Marketplace, for additional rules you can use instead of migrating your current rules.

3

Confirm connected data sources and review data connection methods.

4

Identity and prioritize use cases to be migrated These should answer the question - What problems are we trying to solve?

Consider use cases in terms of business priority.

5

Review the detection efficacy of existing rules before deciding to migrate them into Microsoft Sentinel. Only migrate those rules that are truly useful.

6

Review your SOC metrics and consult your SOC team to identify alerts they routinely ignore without consequence.

7

Review rules that haven’t triggered any alerts in the last 6 to 12 months to determine whether they are still relevant.

8

Eliminate some of the low-level threats or alerts you routinely ignore. The more you can weed out alerts that you don’t act upon, the more likely the higher-value alerts will be acted upon.

9

Define test scenarios and build a test script to be used for rule validation.

 

 

 

b) Review built-in templates

 

Microsoft Sentinel provides out-of-the-box detection templates based on various data source types, which you can leverage to create alerts and respond to threats in your environment. Detection templates currently include the following types:

 

  • Microsoft security

Microsoft security templates automatically create Microsoft Sentinel incidents from the alerts generated in other Microsoft security solutions in real-time. Use Microsoft security rules as templates to create new rules with similar logic. For more information about security rules, see Automatically create incidents from Microsoft security alerts.

 

  • Fusion

Based on Fusion technology, advanced multistage attack detection in Microsoft Sentinel uses scalable machine learning algorithms. These can correlate many low-fidelity alerts and events across multiple products into high-fidelity and actionable incidents. Fusion is enabled by default. Because the logic is hidden and therefore not customizable, you can only create one rule with this template.

 

  • Machine learning behavioral analytics (Public Preview)

These templates are based on proprietary Microsoft machine learning algorithms, so you cannot see the internal logic of how they work and when they run. Because the logic is hidden and therefore not customizable, you can only create one rule with each template of this type.

 

  • Scheduled

Scheduled analytics rules are based on built-in queries written by Microsoft security experts. You can see the query logic and make changes to it. You can use the scheduled rules template and customize the query logic and scheduling settings to create new rules.

 

Review the following templates to eliminate the number of rules or use-cases needed to migrate.

 

 

 

c) SOC Prime TDM and other community sources

 

 

SOC Prime Threat Detection Marketplace is a SaaS content platform that provides actionable threat detection content, including security rule packs for Microsoft Sentinel (some content is subject to a subscription plan).

 

You can deploy rules and hunting queries directly from SOC Prime TDM to Microsoft Sentinel by using the SOC Prime – Microsoft Sentinel integration. SOC Prime also has a free translation tool (uncoder.io), which helps convert rules from any SIEM and Sigma to Kusto Query Language (KQL). KQL is the query language used in Microsoft Sentinel’s analytics and hunting. We will discuss the tool further in the next step.

 

We also recommend that you watch the Microsoft Tech Community Microsoft Sentinel blog, which may include articles about use cases that are relevant to you. Besides that, here is another link to some additional use cases for your reference.

 

 

d) Uncoder.io translator

 

Uncoder.io is SOC Prime’s online conversion tool for SIEM search language. Uncoder.io can convert rules in Sigma or queries from other SIEMs to Microsoft Sentinel without the need to access the SIEM.

 

Once you get the translated query, you must review and test the query before using it on the analytics rule. This is to prevent queries that are not optimized or poorly written from being migrated. You can test the query by running it in your Microsoft Sentinel workspace (Logs page) with your data. Also, make sure to review the query against the below KQL optimization guides. 

 

KQL optimization guides :

 

 

 

e) Learning resources for KQL

 

Microsoft Sentinel is built on top of the Log Analytics workspace, which uses Kusto Query Language (KQL). KQL is an integral part of Microsoft Sentinel, as you use KQL to create custom detection, hunting, visualization rules, and many more. If you are new to KQL, we recommend learning the basics before proceeding with the rule migration journey. In general, the language is not complex, and the logs interface is easy to use.

 

To help you with your learning journey, we have compiled a list of KQL learning resources below ordered by proficiency level. Whether you are a beginner or an experienced user, you should find content that suits you.

 

No

Level

Resources

1

Entry-level

Threat detection with Microsoft Sentinel analytics - Learn | Microsoft Docs

 

Create custom analytics rules to detect threats with Microsoft Sentinel | Microsoft Docs

 

KQL Online Course: The Basics of Kusto Query Language | Pluralsight

2

Intermediate

Managing and Responding to Security Events Using Microsoft Sentinel | Pluralsight

 

3

Advanced

Microsoft Sentinel webinar: Deep-dive on Correlation Rules - YouTube

 

Microsoft Sentinel correlation rules: the join KQL operator - Microsoft Tech Community

 

Implementing Lookups in Microsoft Sentinel - Microsoft Tech Community

 

Approximate, partial, and combined lookups in Microsoft Sentinel - Microsoft Tech Community

 

Handling sliding windows in Microsoft Sentinel rules - Microsoft Tech Community

 

 

 

Tasks to be performed in third party SIEM

 

After you’ve gone through the planning/assessment steps, you should have identified a list of third-party SIEM rules that you want to migrate to Microsoft Sentinel.

Before you start creating the analytics rules in Microsoft Sentinel, you must gather information about your rules, such as the rule condition, entities, actions, and other relevant details for you to configure in Microsoft Sentinel.

 

Let’s revisit the flow diagram on the steps involved:

 

 Figure 4

 

 

 

1.  Identify Data Sources.

 

The first step is to identify the data sources of your rules, such as Windows events, firewall logs via Common Event Format, and so on. Knowing the data source allows you to target the correct table when constructing the KQL for your detection rules in Microsoft Sentinel. You’ll also need to ensure that the specific data source is being collected in Microsoft Sentinel.

 

Microsoft Sentinel is built on top of the Log Analytics workspace and contains multiple tables. Each table is defined by a unique set of columns for each data source.

Refer to the Azure Monitor security table reference for a list of built-in table names, schemas, and data structure.

 

 Figure 5

 

The table where data is stored for a specific data type also depends on the collection method. For example, Windows Security events collected by the Log Analytics/Azure Monitor agent are stored in the SecurityEvent table. However, if you use Logstash to collect Windows Security events, they are stored in a user-defined custom table.

To help you map between the data source and table, we have compiled a list of common data sources-table mappings in the following link. The mappings include the collection method for each data source.

 

 

 

2.  Identify attributes/fields/entities used.

 

Next is to identify the attributes/fields used in your third-party SIEM rules, such as rule name, description, severity, the fields used for filtering, and so on. After you’ve identified the field names, find the corresponding columns in the Log Analytics table reference. You will use the Log Analytics columns in your KQL query when creating the rule.

 

You must also identify the entity types related to your rules, such as the user account and computer, if you are monitoring logon events. This allows you to configure entity mapping in Microsoft Sentinel and use the Microsoft Sentinel Investigation graph to display entity relationships across different data sources during an incident investigation.

 

 

3.  Identify your rule criteria/logic.

 

Rule criteria are considered the most crucial part of the rule as it defines what to detect.

  • Both Microsoft Sentinel and Splunk have the rule criteria defined in the query.
  • ArcSight and QRadar configure their detection logic in the Rule Condition and Test Condition, which are UI-based settings.

 

Due to the differences between SIEMs, it can be challenging for SOC engineers to convert the rule criteria from a third-party SIEM to Microsoft Sentinel, especially from ArcSight and QRadar.

 

The following rule criteria mapping samples aim to guide how to convert some of the common logic found in ArcSight and QRadar to Microsoft Sentinel.

 

 

As Splunk is also a query-based SIEM, the following link shows sample queries in Splunk’s Search Processing Language (SPL) and their KQL equivalents for some of the commonly used operators.

 

 

 

4.  Identify the trigger condition.

 

After you’ve identified the rule criteria, the next step is to determine the trigger condition. This is usually associated with the minimum requirement for the rule to trigger an action. For example, the number of matching events within X timeframe to generate an alert.

(We discuss Actions in the next step).

 

In Microsoft Sentinel, the minimum number of matching events is referred to as the threshold, while the X timeframe is the lookback period for the KQL query to search.

 

 

5.  Identify your rule action.

 

The final information to collect is the action to take when your rule criteria match the trigger condition.

 

The default actions in Microsoft Sentinel are to create alerts, and optionally, incidents. You can also automate your responses or security orchestration with Playbooks by leveraging Azure Logic Apps.

Azure Logic Apps is Microsoft Sentinel's automation and orchestration solution and provides a highly extensible architecture that enables scalable automation as new technologies and threats emerge. To build playbooks with Azure Logic Apps, choose from a growing gallery of built-in playbooks or from the Microsoft Sentinel Github repository.

 

One of the common actions is adding suspicious hosts to your Active List/Reference Set/Lookup (the terminology depends on the SIEM you are using). The equivalent in Microsoft Sentinel is the Watchlist. Here is a sample Playbook for adding a host to Watchlist.

 

 

 

Tasks to be performed in Microsoft Sentinel

 

We will focus on the KQL, analytics rules, and Playbooks for your migration rules in the next few steps. By the time you arrive at this stage, you should already have accomplished one of the following:

  • Identified a list of third-party rules to migrate and gathered the relevant information about the detections. If you don’t yet have the KQL for your rules, proceed to step 6.
  • Your rules are available in Microsoft Sentinel’s built-in templates. If this is the case, proceed to step 7.
  • You found your use cases in SOC Prime TDM’s rule packs or community resources. If you have the KQL for your rules, proceed to step 7.
  • You have the KQL query translated from the Uncoder.io conversion tool. If you have the KQL for your rules, proceed to step 6.

 

 Figure 6

 

 

6.  Construct/review the KQL and test with data.

 

At this step, you will mainly work on the KQL for your rules. If you have completed step 5, you will be constructing the KQL based on the samples in step 3 and KQL learning resources in step in Figure 3.

 

If you are here coming from step d, you should have the KQL from the Uncoder.io conversion.

Test your queries with data. In the Microsoft Sentinel Logs page, run log searches and tune accordingly. Before you finalize your detection queries, you must review the KQL to improve query performance. Although Microsoft Sentinel is a cloud-native SIEM that automatically scales resources as you need, it’s best to optimize your KQL queries.

 

Optimized queries will:

  • Run faster, reduce the overall duration of the query execution.
  • Have a smaller chance of being throttled or rejected.

 

As mentioned earlier, refer to the following links for KQL optimization guides :

 

 

 

7.  Create/update the analytics rule.

 

Now it is time to create scheduled analytics rules or enable rule templates (from step b in Figure 3). This step includes automatically creating incidents from Microsoft security alerts.

 

When creating scheduled rules, you must specify the information that you gathered earlier, such as the KQL, entity mappings, threshold, and so on. Leverage the alert grouping feature to reduce alert noise.

 

 

8.  Test the rule with use cases.

 

The newly created/enabled rules must be tested sufficiently to assess the outcome. It is important to define test scenarios and use cases to determine whether the rules met the requirements.

 

If a rule doesn’t fire any alert as expected, revisit the KQL query (step 6 in Figure 3) and the rule’s settings to ensure you have configured them correctly. Similarly, perform the same if your rule is too noisy.

 

 

9.  Create a Playbook for rule action.

 

If a Playbook is part of the requirements (from step 5 in Figure 3), proceed with the Playbook creation by leveraging Azure Logic Apps.

 

Be sure to check out our extensive list of Playbook samples in the Microsoft Sentinel GitHub repository.

 

 

Summary

 

In this blog, we covered the preliminary considerations to make before undertaking a rule migration project, identified the key components that make up detection rules across ArcSight, Splunk, and Qradar, and then proposed a detailed roadmap for the conversion process.

 

A key takeaway is to always start by focusing on business priorities, which should define your use-cases. After you have use-cases clearly understood, the resources provided have a better chance of leading to a successful rule migration outcome.

 

We hope the steps and resources shared in this blog provide the guidance you need to simplify your migration journey into Microsoft Sentinel.

 

We welcome your suggestions and any feedback for further improvement, especially any input based on experiences using the resources described in this guide.

 

 

Note: Check out our webinar on this - Microsoft Sentinel webinar: Best Practices Converting Detection Rules

 

This blog and migration guidance resources were put together by Jeremy Tan, Innocent Wafula, and Naomi Christis.

With support from Javier Soriano, Younes Khaldi, and  Hesham Saad.

Reviewers: Ofer Shezaf, Nicolas DiCola, and Batami Gold

Artifact/resource contributors: Kara Cole, Yaniv Shasha, Cristhofer Munoz, Rafik Gerges – Microsoft and Orhan Moye and Brett Kilroe from our partner - Cyberproof

Updated Nov 03, 2021
Version 3.0

2 Comments

  • This Wonderful explanation of non-MS SIEM migration approach

    very good explanation 

     

  • akudrati's avatar
    akudrati
    Former Employee

    Thanks for sharing, this is a very comprehensive blog.   Great work.