Blog Post

Microsoft 365 Blog
4 MIN READ

Business continuity: a practical how-to

Senajs's avatar
Senajs
Copper Contributor
Jul 15, 2021

Senaj Lelic is the managing director at https://www.oneassist.de/en, a Microsoft-certified partner. oneAssist brings fun and joy to the way other companies work. They are experts in process documentation and data visualization and build custom Microsoft cloud solutions for products like Microsoft Visio, Microsoft Teams, and Microsoft SharePoint that enhance customers' work through helpful work environments.

 

The first article of this series introduced the concept and tooling for business continuity (BC) plans. As a reminder, BC is the critical evaluation of which business process components could fail and then determining how your organization can respond to those disruptions.

 

This article provides you with a practical BC manual.

 

COVID-19 has made us aware that BC plans need to be more thoughtful. While you don’t need to incorporate major disruptions like the pandemic itself in your BC plans, the unique challenges the pandemic presented, like new working conditions and major disruptions in supplies or utilities, should be added as explicit components.

 

Hence, this article deals with the steps of implementing BC in an organization.

 

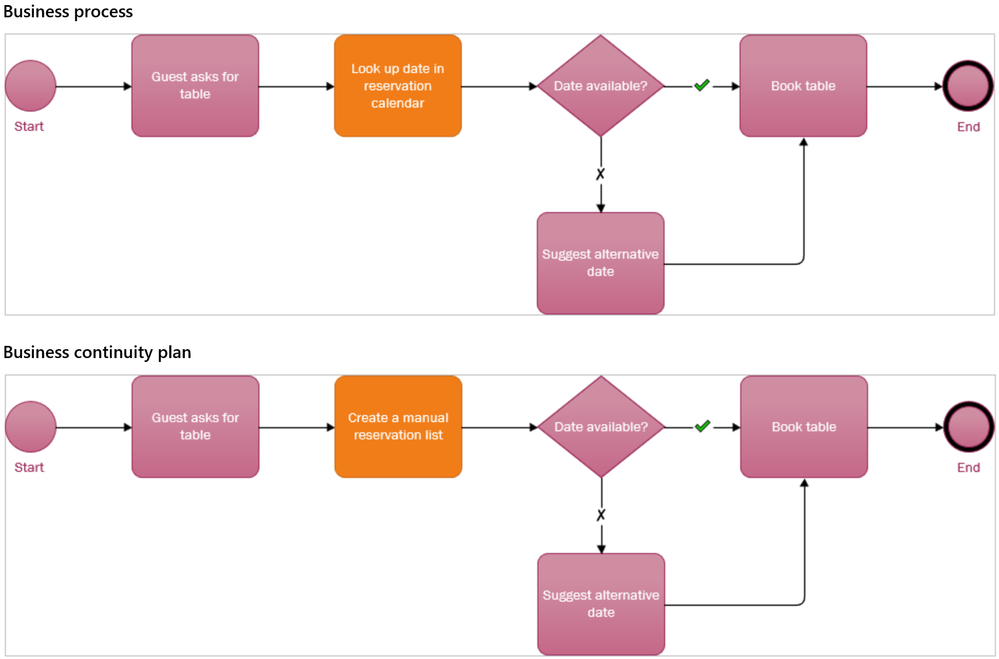
A simple BPM for table reservations at a restaurant (top), and the remodeled BCP to address the possibility of the reservation calendar component failing (bottom).

Phase 1: the classification

This phase serves as a collection phase.

 

You should only start BC planning after all your business processes are documented. This documentation should be thorough and categorize all business processes in one of three buckets: Vital, Necessary, or Supporting.

 

  • Vital: If a documented business process is mandatory, then BC plans are vital. Vital processes are those critical for your company’s survival, like product production or customer billing.
  • Necessary: Necessary processes often advance or support vital processes, such as sales and accounting procedures. BC plans should be considered. You should also use this category to document which business processes do not require BC planning and why. This will give you a quick reference as processes evolve in the future to require BC plans.
  • Supporting: BC plans are not necessarily needed but these processes back daily work and tasks. This category often consists of IT processes or IT support.

 

Fortunately, you only need to create BC plans for a small portion of your business processes; otherwise, creating and maintaining these plans would quickly become overwhelming. As a rule of thumb, if more than 30% of the processes seem to need a BC plan, either the process documentation needs a change or the categorization was too strict.

 

Phase 2: the planning

For every process with an identified BC need, a process evaluation is mandatory.

 

Process evaluations look at the critical components or influencers of your business process, such as an IT system or an element that a process relies on to perform. This evaluation phase helps you foresee the failure of such components and plan for an alternative (e.g., replacement by another system or backup system). The result is a set of process alternatives or variations that, when executed, should result in the same outcome—just using a different route of execution, like relying on a separate system to deliver some of the same functions.

 

Perform this task until every critical component influencing a process element has an alternative. But should you consider implementing backups for your alternative components (i.e., backups for your backups)? Usually, just one alternative is sufficient, but if the backup component has a probability of more than 10% to fail, you should consider a secondary alternative.

 

You’ll start the evaluation in your original process diagram. Using a diagramming solution like https://www.microsoft.com/microsoft-365/visio/flowchart-software gives you a ready-made set of templates, shapes, and data connectivity for easily building business process diagrams. If you’d like more details about building these diagrams, check out our first article in this series. Then create a duplicate file and name it “<processname>-<failingcomponente>” (e.g., “production-faileddelivery”). Finally, remodel the component(s) within the diagram. You’ll want to create a separate variation diagram for every crucial component unless multiple components form one aspect of failure. For example, an electricity shortage would affect multiple components of your business, like production machines, your servers, and your employees’ computers. In this case, you only need one variation diagram that accounts for the blackout—not one each for production machine, server, etc.

 

In the end, you’ll get a package of the standard process and a set of its deviations. This process package should be uploaded to Microsoft SharePoint or another file storage platform so others in your organization can access it. Ensure that only the standard process is visible by default and its failing components are sorted by process variation using the associated metadata.

 

It is vital to make the variations accessible and easy to find since they are emergency documentation. Storage and retrieval should be efficient and straightforward so that interested parties do not lose too much time finding the variation when needed.

 

For every process and its deviations, we highly recommend just one person is made the owner. This person is responsible for the process execution and its review(s).

 

Phase 3: constant review

An essential part of the BC is constant review and approval.

 

The responsible person should review the process and all variations in a cadence. The usual time frame is once every three months.

The standard process, its critical components, and all variations should be reviewed and re-approved. Document these steps (who reviewed it, remarks, and sign-off date). The review approach ensures that:

 

  1. Changes to the standard process and variation components are handled effectively
  2. Changes to the business execution are reflected in the process
  3. The system is constantly tested

 

It’s important for the responsible person to document each review so that it’s available for reference in case of failure. Other than that, the review process doesn’t take much time.

 

Business process continuity planning is not hard and not complex. The initial creation adds a little workload, but the benefits and security for the future are massive for the organization's additional resiliency—helping ensure its survival even in the time of considerable interruptions or changes.

 

Feel free to https://oneassist.de/en/quotations if your company needs assistance in building a business process model (BPM) or BCP or for more in-depth advice. We believe, in times like these, every company should use its knowledge, skills, and expertise to help others prepare for and, more importantly, overcome challenges. We will be happy to assist you!

Updated Nov 09, 2021
Version 2.0
No CommentsBe the first to comment