Blog Post

Microsoft Security Community Blog
1 MIN READ

Is that Microsoft 365 application appropriate for storing records?

JennJones's avatar
JennJones
Former Employee
Jun 26, 2023

Microsoft 365 has swiftly become one of the most ubiquitous collaboration platforms in organizations today. People love how easy it is to use, and the vast array of features and tools that empower them to do their best work every day.

 

But if you’re a records management professional, you’re probably a bit concerned about Microsoft 365. You’re likely concerned about the growth in the number of Teams and SharePoint sites that are being created, or IT implementing apps and features without considering records management. And you’re probably concerned about ensuring records stored in Microsoft 365 are appropriately managed and disposed of.

 

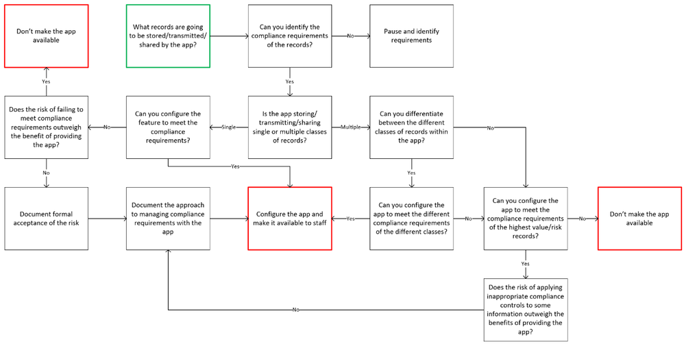
I’ve worked with a lot of records management teams who tell me all of the above. And they tell me they don’t know how to explain to IT why they are concerned. To help with this, we’ve created a process that takes a risk-based approach to assessment of Microsoft 365 features and applications, and their suitability for storage of records. It aims to help records management and IT teams work together to assess a feature and determine whether it should be enabled for staff.

 

We hope you find this useful. 

 

Diagram showing the process of assessing features against records management requirements

Updated Jun 22, 2023
Version 1.0

1 Comment

  • Hi Jenn

     

    I like the approach of providing a clear process for assessing records compliance capabilities of apps before they are deployed across the enterprise. Thanks for sharing this.

     

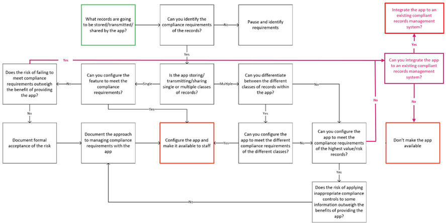
    I've made a simple (albeit a bit crudely illustrated sorry) update to the flow chart. 

     

    Where a new app does not provide adequate functionality to satisfy the compliance requirements, or the cost / effort to configure the new app is not feasible, organisations can also consider integrating with an existing (compliant) corporate records management system.  Full disclosure: My organisation develops integration solutions between Microsoft 365 and corporate records management systems :smile:

     

    There are great, cost-effective options available that can support the adoption of new apps and also cover records compliance requirements.