Blog Post

Microsoft Security Community Blog
7 MIN READ

Authorization and Governance for AI Agents: Runtime Authorization Beyond Identity at Scale

ashwinijwaghmare7's avatar
Apr 07, 2026

This architecture is intended for organizations building AI agents that invoke tools or protected APIs—evolving from securing agent identity to governing autonomous execution at enterprise scale using a Microsoft Entra‑protected Authorization Fabric.

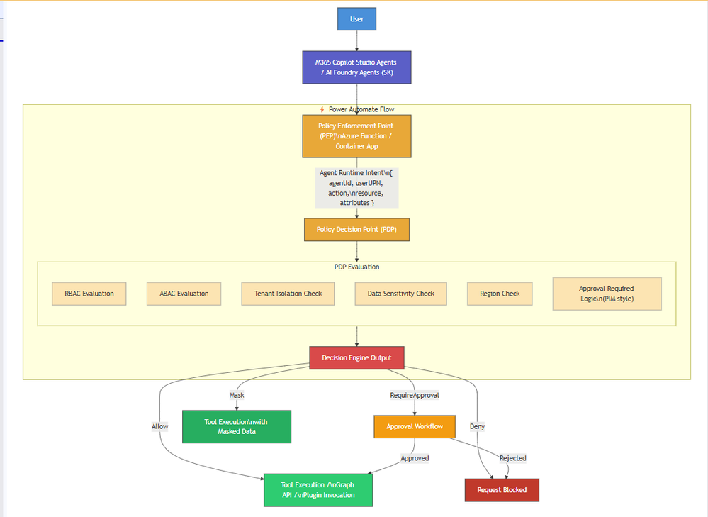
Designing Authorization‑Aware AI Agents at Scale

Enforcing Runtime RBAC + ABAC with Approval Injection (JIT)

Microsoft Entra Agent Identity enables organizations to govern and manage AI agent identities in Copilot Studio, improving visibility and identity-level control.
However, as enterprises deploy multiple autonomous AI agents, identity and OAuth permissions alone cannot answer a more critical question:

“Should this action be executed now, by this agent, for this user, under the current business and regulatory context?”

This post introduces a reusable Authorization Fabric—combining a Policy Enforcement Point (PEP) and Policy Decision Point (PDP)—implemented as a Microsoft Entra‑protected endpoint using Azure Functions/App Service authentication.
Every AI agent (Copilot Studio or AI Foundry/Semantic Kernel) calls this fabric before tool execution, receiving a deterministic runtime decision:

ALLOW / DENY / REQUIRE_APPROVAL / MASK

Who this is for

  • Anyone building AI agents (Copilot Studio, AI Foundry/Semantic Kernel) that call tools, workflows, or APIs
  • Organizations scaling to multiple agents and needing consistent runtime controls
  • Teams operating in regulated or security‑sensitive environments, where decisions must be deterministic and auditable

Why a V2? Identity is necessary—runtime authorization is missing

Entra Agent Identity (preview) integrates Copilot Studio agents with Microsoft Entra so that newly created agents automatically get an Entra agent identity, manageable in the Entra admin center, and identity activity is logged in Entra.
That solves who the agent is and improves identity governance visibility.

But multi-agent deployments introduce a new risk class:

Autonomous execution sprawl — many agents, operating with delegated privileges, invoking the same backends independently.

OAuth and API permissions answer “can the agent call this API?”
They do not answer “should the agent execute this action under business policy, compliance constraints, data boundaries, and approval thresholds?”

This is where a runtime authorization decision plane becomes essential.

The pattern: Microsoft Entra‑Protected Authorization Fabric (PEP + PDP)

Instead of embedding RBAC logic independently inside every agent, use a shared fabric:

  • PEP (Policy Enforcement Point): Gatekeeper invoked before any tool/action
  • PDP (Policy Decision Point): Evaluates RBAC + ABAC + approval policies
  • Decision output: ALLOW / DENY / REQUIRE_APPROVAL / MASK

This Authorization Fabric functions as a shared enterprise control plane, decoupling authorization logic from individual agents and enforcing policies consistently across all autonomous execution paths.

Architecture (POC reference architecture)

Use a single runtime decision plane that sits between agents and tools.

What’s important here

  • Every agent (Copilot Studio or AI Foundry/SK) calls the Authorization Fabric API first
  • The fabric is a protected endpoint (Microsoft Entra‑protected endpoint required)
  • Tools (Graph/ERP/CRM/custom APIs) are invoked only after an ALLOW decision (or approval)

Trust boundaries enforced by this architecture

  • Agents never call business tools directly without a prior authorization decision
  • The Authorization Fabric validates caller identity via Microsoft Entra
  • Authorization decisions are centralized, consistent, and auditable
  • Approval workflows act as a runtime “break-glass” control for high-impact actions

This ensures identity, intent, and execution are independently enforced, rather than implicitly trusted.

Runtime flow (Decision → Approval → Execution)

Here is the runtime sequence as a simple flow (you can keep your Mermaid diagram too).

```mermaid
flowchart TD
    START(["START"]) --> S1["[1] User Request"]
    S1 --> S2["[2] Agent Extracts Intent\n(action, resource, attributes)"]
    S2 --> S3["[3] Call /authorize\n(Entra protected)"]
    S3 --> S4

    subgraph S4["[4] PDP Evaluation"]
        ABAC["ABAC: Tenant · Region · Data Sensitivity"]
        RBAC["RBAC: Entitlement Check"]
        Threshold["Approval Threshold"]
        ABAC --> RBAC --> Threshold
    end

    S4 --> Decision{"[5] Decision?"}

    Decision -->|"ALLOW"| Exec["Execute Tool / API"]
    Decision -->|"MASK"| Masked["Execute with Masked Data"]
    Decision -->|"DENY"| Block["Block Request"]
    Decision -->|"REQUIRE_APPROVAL"| Approve{"[6] Approval Flow"}

    Approve -->|"Approved"| Exec
    Approve -->|"Rejected"| Block

    Exec --> Audit["[7] Audit & Telemetry"]
    Masked --> Audit
    Block --> Audit
    Audit --> ENDNODE(["END"])

    style START fill:#4A90D9,stroke:#333,color:#fff
    style ENDNODE fill:#4A90D9,stroke:#333,color:#fff
    style S1 fill:#5B5FC7,stroke:#333,color:#fff
    style S2 fill:#5B5FC7,stroke:#333,color:#fff
    style S3 fill:#E8A838,stroke:#333,color:#fff
    style S4 fill:#FFF3E0,stroke:#E8A838,stroke-width:2px
    style ABAC fill:#FCE4B2,stroke:#999
    style RBAC fill:#FCE4B2,stroke:#999
    style Threshold fill:#FCE4B2,stroke:#999
    style Decision fill:#fff,stroke:#333
    style Exec fill:#2ECC71,stroke:#333,color:#fff
    style Masked fill:#27AE60,stroke:#333,color:#fff
    style Block fill:#C0392B,stroke:#333,color:#fff
    style Approve fill:#F39C12,stroke:#333,color:#fff
    style Audit fill:#3498DB,stroke:#333,color:#fff
```

Design principle: No tool execution occurs until the Authorization Fabric returns ALLOW or REQUIRE_APPROVAL is satisfied via an approval workflow.

Where Power Automate fits (important for readers)

In most Copilot Studio implementations, Agents calls Power Automate (agent flows), is the practical integration layer that calls enterprise services and APIs. Copilot Studio supports “agent flows” as a way to extend agent capabilities with low-code workflows.

For this pattern, Power Automate typically:

  • acquires/uses the right identity context for the call (depending on your tenant setup), and
  • calls the /authorize endpoint of the Authorization Fabric,
  • returns the decision payload to the agent for branching.

Copilot Studio also supports calling REST endpoints directly using the HTTP Request node, including passing headers such as Authorization: Bearer <token>.

Protected endpoint only: Securing the Authorization Fabric with Microsoft Entra

For this V2 pattern, the Authorization Fabric must be protected using Microsoft Entra‑protected endpoint on Azure Functions/App Service (built‑in auth). Microsoft Learn provides the configuration guidance for enabling Microsoft Entra as the authentication provider for Azure App Service / Azure Functions. 

Step 1 — Create the Authorization Fabric API (Azure Function)

Expose an authorization endpoint:

HTTP

 

 

 

Step 2 — Enable Microsoft Entra‑protected endpoint on the Function App

In Azure Portal:

  • Function App → Authentication
  • Add identity provider → Microsoft
  • Choose Workforce configuration (enterprise tenant)
  • Set Require authentication for all requests

This ensures the Authorization Fabric is not callable without a valid Entra token.

Step 3 — Optional hardening (recommended)

Depending on enterprise posture, layer:

  • IP restrictions / Private endpoints
  • APIM in front of the Function for rate limiting, request normalization, centralized logging

(For a POC, keep it minimal—add hardening incrementally.)

Externalizing policy (so governance scales)

To make this pattern reusable across multiple agents, policies should not be hardcoded inside each agent.
Instead, store policy definitions in a central policy store such as Cosmos DB (or equivalent configuration store), and have the PDP load/evaluate policies at runtime.

Why this matters:

  • Policy changes apply across all agents instantly (no agent republish)
  • Central governance + versioning + rollback becomes possible
  • Audit and reporting become consistent across environments

(For the POC, a single JSON document per policy pack in Cosmos DB is sufficient. For production, add versioning and staged rollout.)

  • Store one PolicyPack JSON document per environment (dev/test/prod).
  • Include version, effectiveFrom, priority for safe rollout/rollback.

Minimal decision contract (standard request / response)

To keep the fabric reusable across agents, standardize the request payload.

Request payload (example)

 

 

 

 

Decision response (deterministic)

 

 

 
Example scenario (1 minute to understand)

Scenario: A user asks a Finance agent to create a Purchase Order for 70,000.
Even if the user has API permission and the agent can technically call the ERP API, runtime policy should return:

  • REQUIRE_APPROVAL (threshold exceeded)
  • trigger an approval workflow
  • execute only after approval is granted

This is the difference between API access and authorized business execution.

Sample Policy Model (RBAC + ABAC + Approval)

This POC policy model intentionally stays simple while demonstrating both coarse and fine-grained governance.

1) Coarse‑grained RBAC (roles → actions)
  • FinanceAnalyst
    • CreatePO up to 50,000
    • ViewVendor
  • FinanceManager
    • CreatePO up to 100,000 and/or approve higher spend
2) Fine‑grained ABAC (conditions at runtime)

ABAC evaluates context such as region, classification, tenant boundary, and risk:

 

 

 

 

 

 

 

 

 

 

 

 

 

 

 

 

 

 

 

 

3) Approval injection (Agent‑level JIT execution)

For higher-risk/high-impact actions, the fabric returns REQUIRE_APPROVAL rather than hard deny (when appropriate):

 

 

 

 

 

 

 

 

 

 

 

 

 

 

 

 

 

How policies should be evaluated (deterministic order)

To ensure predictable and auditable behavior, evaluate in a deterministic order:

  1. Tenant isolation & residency (ABAC hard deny first)
  2. Classification rules (deny or mask)
  3. RBAC entitlement validation
  4. Threshold/risk evaluation
  5. Approval injection (JIT step-up)

This prevents approval workflows from bypassing foundational security boundaries such as tenant isolation or data sovereignty.

Copilot Studio integration (enforcing runtime authorization)

Copilot Studio can call external REST APIs using the HTTP Request node, including passing headers such as Authorization: Bearer <token> and binding response schema for branching logic.
Copilot Studio also supports using flows with agents (“agent flows”) to extend capabilities and orchestrate actions.

Option A (Recommended): Copilot Studio → Agent Flow (Power Automate) → Authorization Fabric

Why: Flows are a practical place to handle token acquisition patterns, approval orchestration, and standardized logging.

Topic flow:

  • Extract user intent + parameters
  • Call an agent flow that:
    • calls /authorize
    • returns decision payload

Branch in the topic:

  • If ALLOW → proceed to tool call
  • If REQUIRE_APPROVAL → trigger approval flow; proceed only if approved
  • If DENY → stop and explain policy reason

Important: Tool execution must never be reachable through an alternate topic path that bypasses the authorization check.

Option B: Direct HTTP Request node to Authorization Fabric

Use the Send HTTP request node to call the authorization endpoint and branch using the response schema.
This approach is clean, but token acquisition and secure secretless authentication are often simpler when handled via a managed integration layer (flow + connector).

AI Foundry / Semantic Kernel integration (tool invocation gate)

For Foundry/SK agents, the integration point is before tool execution. Semantic Kernel supports Azure AI agent patterns and tool integration, making it a natural place to enforce a pre-tool authorization check.

Pseudo-pattern:

  • Agent extracts intent + context
  • Calls Authorization Fabric
  • Enforces decision
  • Executes tool only when allowed (or after approval)

Telemetry & audit (what Security Architects will ask for)

Even the best policy engine is incomplete without audit trails.

At minimum, log:

  • agentId, userUPN, action, resource
  • decision + reason + policyIds
  • approval outcome (if any)
  • correlationId for downstream tool execution

Why it matters: you now have a defensible answer to:

“Why did an autonomous agent execute this action?”

Security signal bonus: Denials, unusual approval rates, and repeated policy mismatches can also indicate prompt injection attempts, mis-scoped agents, or governance drift.

What this enables (and why it scales)

With a shared Authorization Fabric:

  • Avoid duplicating authorization logic across agents
  • Standardize decisions across Copilot Studio + Foundry agents
  • Update governance once (policy change) and apply everywhere
  • Make autonomy safer without blocking productivity

Closing: Identity gets you who. Runtime authorization gets you whether/when/how.

Copilot Studio can automatically create Entra agent identities (preview), improving identity governance and visibility for agents.
But safe autonomy requires a runtime decision plane. Securing that plane as an Entra-protected endpoint is foundational for enterprise deployments. 

In enterprise environments, autonomous execution without runtime authorization is equivalent to privileged access without PIM—powerful, fast, and operationally risky.

Updated Apr 07, 2026
Version 1.0
No CommentsBe the first to comment