Blog Post

Azure Integration Services Blog
5 MIN READ

Azure API Management Your Auth Gateway For MCP Servers

PranamiJ's avatar
PranamiJ
Icon for Microsoft rankMicrosoft
Apr 10, 2025

Azure API Management is at the forefront, ready to support the open-source Model Context Protocol (MCP). APIM provides an enterprise-ready solution that helps you securely expose your MCP servers while evolving with the latest technology.

The Model Context Protocol (MCP) is quickly becoming the standard for integrating Tools ๐Ÿ› ๏ธ with Agents ๐Ÿค– and Azure API Management is at the fore-front, ready to support this open-source protocol ๐Ÿš€. You may have already encountered discussions about MCP, so let's clarify some key concepts:

  • Model Context Protocol (MCP) is a standardized way, (a protocol), for AI models to interact with external tools, (and either read data or perform actions) and to enrich context for ANY language models.
  • AI Agents/Assistants are autonomous LLM-powered applications with the ability to use tools to connect to external services required to accomplish tasks on behalf of users.
  • Tools are components made available to Agents allowing them to interact with external systems, perform computation, and take actions to achieve specific goals.
  • Azure API Management: As a platform-as-a-service, API Management supports the complete API lifecycle, enabling organizations to create, publish, secure, and analyze APIs with built-in governance, security, analytics, and scalability.

New Cool Kid in Town - MCP

AI Agents are becoming widely adopted due to enhanced Large Language Model (LLM) capabilities. However, even the most advanced models face limitations due to their isolation from external data. Each new data source requires custom implementations to extract, prepare, and make data accessible for any model(s). - A lot of heavy lifting.

Anthropic developed an open-source standard - the Model Context Protocol (MCP), to connect your agents to external data sources such as local data sources (databases or computer files) or remote services (systems available over the internet through e.g. APIs).

 

  • MCP Hosts: LLM applications such as chat apps or AI assistant in your IDEs (like GitHub Copilot in VS Code) that need to access external capabilities
  • MCP Clients: Protocol clients that maintain 1:1 connections with servers, inside the host application
  • MCP Servers: Lightweight programs that each expose specific capabilities and provide context, tools, and prompts to clients
  • MCP Protocol: Transport layer in the middle

At its core, MCP follows a client-server architecture where a host application can connect to multiple servers. Whenever your MCP host or client needs a tool, it is going to connect to the MCP server. The MCP server will then connect to for example a database or an API. MCP hosts and servers will connect with each other through the MCP protocol.

You can create your own custom MCP Servers that connect to your or organizational data sources.

For a quick start, please visit our GitHub repository to learn how to build a remote MCP server using Azure Functions without authenticationhttps://aka.ms/mcp-remote 

Remote vs. Local MCP Servers

The MCP standard supports two modes of operation:

  • Remote MCP servers: MCP clients connect to MCP servers over the Internet, establishing a connection using HTTP and Server-Sent Events (SSE), and authorizing the MCP client access to resources on the user's account using OAuth.
  • Local MCP servers: MCP clients connect to MCP servers on the same machine, using stdio as a local transport method.

Azure API Management as the AI Auth Gateway

Now that we have learned that MCP servers can connect to remote services through an API. The question now rises, how can we expose our remote MCP servers in a secure and scalable way? This is where Azure API Management comes in. A way that we can securely and safely expose tools as MCP servers. Azure API Management provides:

  • Security: AI agents often need to access sensitive data. API Management as a remote MCP proxy safeguards organizational data through authentication and authorization.
  • Scalability: As the number of LLM interactions and external tool integrations grows, API Management ensures the system can handle the load.

Security remains to be a critical piece of building MCP servers, as agents will need to securely connect to protected endpoints (tools) to perform certain actions or read protected data. When building remote MCP servers, you need a way to allow users to login (Authenticate) and allow them to grant the MCP client access to resources on their account (Authorization).

MCP - Current Authorization Challenges

State: 4/10/2025
Recent changes in MCP authorization have sparked significant debate within the community.

๐Ÿ” ๐—ž๐—ฒ๐˜† ๐—–๐—ต๐—ฎ๐—น๐—น๐—ฒ๐—ป๐—ด๐—ฒ๐˜€ with the Authorization Changes:

  • The MCP server is now treated as both a resource server AND an authorization server.
  • This dual role has fundamental implications for MCP server developers and runtime operations.

๐Ÿ’ก ๐—ข๐˜‚๐—ฟ ๐—ฆ๐—ผ๐—น๐˜‚๐˜๐—ถ๐—ผ๐—ป: To address these challenges, we recommend using ๐—”๐˜‡๐˜‚๐—ฟ๐—ฒ ๐—”๐—ฃ๐—œ ๐— ๐—ฎ๐—ป๐—ฎ๐—ด๐—ฒ๐—บ๐—ฒ๐—ป๐˜ as your authorization gateway for remote MCP servers.

 

 

๐Ÿ”—For an enterprise-ready solution, please check out our azd up sample repo to learn how to build a remote MCP server using Azure API Management as your authentication gateway: https://aka.ms/mcp-remote-apim-auth

 

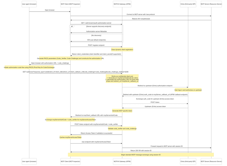
The Authorization Flow

  1. The workflow involves three core components: the MCP client, the APIM Gateway, and the MCP server, with Microsoft Entra managing authentication (AuthN) and authorization (AuthZ).
  2. Using the OAuth protocol, the client starts by calling the APIM Gateway, which redirects the user to Entra for login and consent
  3. Once authenticated, Entra provides an access token to the Gateway, which then exchanges a code with the client to generate an MCP server token.
  4. This token allows the client to communicate securely with the server via the Gateway, ensuring user validation and scope verification.
  5. Finally, the MCP server establishes a session key for ongoing communication through a dedicated message endpoint.

Diagram source: https://aka.ms/mcp-remote-apim-auth-diagram 

Conclusion

Azure API Management (APIM) is an essential tool for enterprise customers looking to integrate AI models with external tools using the Model Context Protocol (MCP). In this blog, we've emphasized the simplicity of connecting AI agents to various data sources through MCP, streamlining previously complex implementations. Given the critical role of secure access to platforms and services for AI agents, APIM offers robust solutions for managing OAuth tokens and ensuring secure access to protected endpoints, making it an invaluable asset for enterprises, despite the challenges of authentication.

API Management: An Enterprise Solution for Securing MCP Servers

Azure API Management is an essential tool for enterprise customers looking to integrate AI models with external tools using the Model Context Protocol (MCP). It is designed to help you to securely expose your remote MCP servers.

MCP servers are still very new, and as the technology evolves, API Management provides an enterprise-ready solution that will evolve with the latest technology. Stay tuned for further feature announcements soon!

 

Acknowledgments

This post and work was made possible thanks to the hard work and dedication of our incredible team. Special thanks to Pranami JhawarJulia Kasper, Julia Muiruri, Annaji Sharma Ganti Jack Pa, Chaoyi Yuan and Alex Vieira for their invaluable contributions.

 

Additional Resources

Updated May 03, 2025
Version 3.0

4 Comments

  • I believe the path from Auth Gateway to MCP server is still open and not secure. MCP server is not protected 

    • ShrayRastogi's avatar
      ShrayRastogi
      Icon for Microsoft rankMicrosoft

      You can always secure your backend with private endpoints only accessible to APIM and leverage the APIM as Auth Gateway to do more custom validations before forwarding the requests to the MCP server.

    • PranamiJ's avatar
      PranamiJ
      Icon for Microsoft rankMicrosoft

      Currently, in this scenario, we have MCP server hosted in Azure Functions, and that is protected by function key. But in general, i think you can use Credential Manager to talk to external providers like Github or Service now, we are working on a prototype for that