Blog Post

FastTrack for Azure
4 MIN READ

How to decide which Azure Migrate appliance is right for your environment?

SriniThumala's avatar
SriniThumala
Icon for Microsoft rankMicrosoft
Oct 09, 2023

The objective of this blog is to provide customers with comprehensive guidance in selecting the optimal migration appliance tailored to their specific source environment and unique requirements. Azure Migrate appliance is a tool that helps you discover and assess your source servers before migrating them to Azure. The appliance performs agentless discovery of your source servers and continually sends server metadata and performance data to Azure Migrate.

 

Choosing the right Azure Migrate appliance for your scenario depends on various factors, including your specific requirements, the size and complexity of your environment, and the migration approach you want to take.

 

The source environment could be VMware, Hyper-V, Physical or servers hosted by other Cloud providers (AWS or GCP). The type of appliance that is deployed will vary based on your source environment. Let’s look at the choices that you might have based on various scenarios.

 

VMWare Environment

To discover and assess VMWare VMs running in your environment you will have to deploy a Migration Appliance in your environment. The options available for deploying the Migration appliance are discussed below.

 

Discovery

 

 

As the flow chart illustrates, if you have access to the vCenter, then you will proceed to choose the Azure Migrate Appliance for VMware; otherwise, you will be using the Azure Migrate appliance for Physical servers.

 

The Agentless vs Agent-based approach is based on the dependency analysis requirements you have. If you are looking for things like network latency information, number of connections and data transfer information in your dependency analysis reporting, then you will have to install the MMA agent and the dependency agent to capture these parameters. Otherwise, you can proceed with the agentless appliance option which can do basic dependency analysis for your source environment. You can find the detailed difference between the agentless vs agent-based dependency analysis here. Here is the step-by-step guide for discovering your VMWare environment.

 

Replication and Migration

Azure Migrate tool offers a couple of options for VMware migration:

  • Migration using agentless replication. Migrate VMs without needing to install anything on them.
  • Migration with an agent for replication. Install an agent on the VM for replication.

The key decision point for using an Agent-based vs. Agentless appliance for replication is as follows: If you encounter any of the scenarios below, you should opt for the Agent-based appliance:

  • VMware VMs with more than 60 disks attached.
  • Passthrough Disks.

You can choose Agentless appliance if you are not having any of the above-mentioned setup in your environment.

 

 

Step by step guidance for deploying Agentless appliance for VMWare.

Step by step guidance for deploying Agent-based appliance for VMWare.

 

If you are trying to replicate several hundreds of VMWare VMs then you should consider deploying the sale out appliance. The guidance for deploying the scale out appliance is here .

 

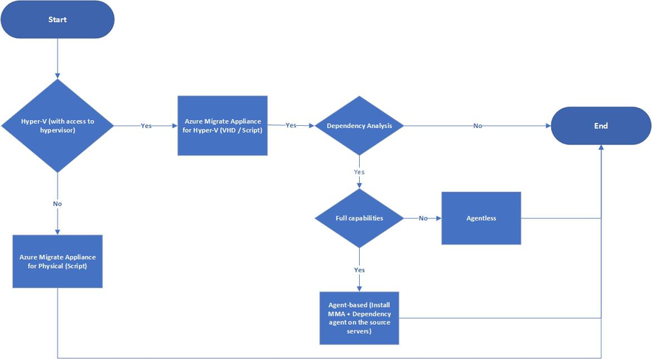
Hyper-V Environment

 

Discovery

In the Hyper-V environment, access to the hypervisor is essential for discovering and conducting an assessment of your infrastructure. If you are looking to do a dependency analysis of your source servers there are Agent based and agentless options. The agentless approach involves performing dependency analysis without installing agents on the source servers. Dependency data can be visualized in a map view within the Azure Portal or exported as a CSV file. On the other hand, the agent-based method requires the installation of the MMA agent and the dependency agent on the source machines to fully utilize the capabilities outlined here. If hypervisor access is unavailable, the Physical appliance becomes the designated solution for discovering and migrating the servers.

 

 

Here is an article that walks through on deploying Hyper-V appliance for discovery.

 

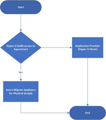
Replication and Migration

For replicating Hyper-V VMs, you need to install the Microsoft Azure Site Recovery provider and Microsoft Azure Recovery Service agent on Hyper-V Hosts or cluster nodes. Note that discovery appliance used for Hyper-V will not be used for replication. If you don’t have access to the Hyper-V hosts then you will be using the Physical appliance for replication. Here is the detailed documentation on how to setup the replication for Hyper-V VMs.

 

 

 

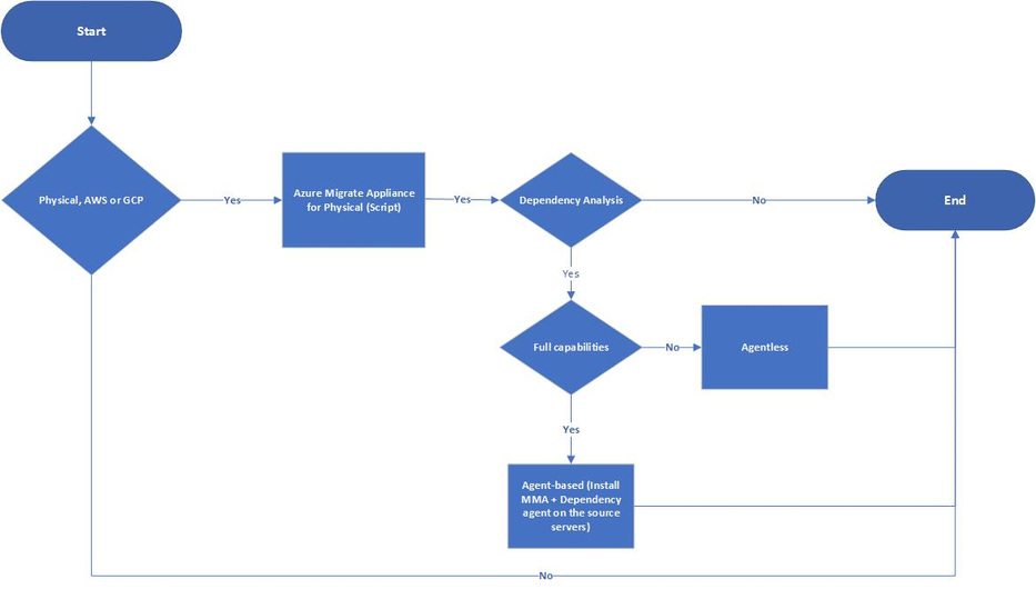
Physical, AWS or GCP

Discovery

To initiate the discovery and assessment of physical servers or VMs operating within AWS or GCP environments, it is imperative to deploy a new Windows Server 2022 or designate an existing server for the purpose of installing the required appliance software. Detailed prerequisites for deploying the appliance are outlined here.

 

Step by step instructions for deploying the appliance for discovery are listed in the below articles.

Replication and Migration

The first step of migration is to set up the replication appliance. To set up the appliance for migration, you download the installer file for the appliance, and then run it on the server you have designated as the Migration appliance. The specifications for the replication appliance can be accessed in the provided documentation available at this link.

This is an agent-based replication, so for each machine you want to migrate, you need to install the Mobility service agent. The agent installers are available on the replication appliance. Instructions for installing the Mobility service agent can be found here.

 

Conclusion

As we have discussed various scenarios for source environments, it's important to note that some customers may have a combination of Physical Servers, VMware, or Hyper-V, or even all of them coexisting. In such cases, the solution involves either deploying multiple appliances in your environment or alternatively, utilizing a single Migration appliance designed for Physical Servers, capable of seamlessly migrating all your diverse source environments to Azure. 

 

 

Updated Oct 09, 2023
Version 1.0

2 Comments

  • adelagarde's avatar
    adelagarde
    Former Employee

    Great job and appreciate what you have done for the larger ecosystem that leverages MSFT / Azure products

  • brsteph's avatar
    brsteph
    Former Employee

    It is a great call out that the VMware scenario has additional considerations on the version, as well as the level of detail that you want.  I think a lot of organizations move past the agent method without thinking about what information they might be missing out on.  It's not needed for everyone, but it's definitely something you should be aware of!