Blog Post

Azure Infrastructure Blog
9 MIN READ

Istio‑Based Weighted Traffic Management on AKS for Enterprise Workloads

Amreen's avatar
Amreen
Icon for Microsoft rankMicrosoft
Apr 28, 2026

Istio‑Based Weighted Traffic Management

Pre-Requisites: 

  • AKS containers (internal pods, no Envoy sidecar)
  • Istio Installed and Configured at AKS Cluster (Ingress Gateway–based traffic management)

Section 1 — Overview & Why Istio Is Required

In modern distributed systems, traffic control is no longer limited to simple round-robin distribution. Enterprises increasingly require fine-grained traffic shaping, such as routing a defined percentage of requests to specific backends.

This article demonstrates how to implement weighted load balancing from AKS workloads to backend AKS internal services using Istio—addressing a key limitation in native Azure load balancing services.

Preceding setups achieve the same goal: split incoming HTTP traffic 80:20 between two pools, with cookie-based session affinity so a returning user always hits the same pool.

ComponentAKS Internal Pods Setup
BackendKubernetes Pods (Windows containers)
Service DiscoveryKubernetes Service (automatic)
Traffic SplitIstio VirtualService weights
Pool SelectionDestinationRule subsets by label
IngressIstio Gateway
Sidecar

No (Windows pods can't run Envoy)

✅ The architectures use the exact same Istio routing logic for every backend it routes traffic.
✅ The only change is service discovery, not traffic behavior

1.1. Scenario

Customer Requirement:

  • Route traffic from Client → AKS → Azure backend workloads
  • Implement weighted traffic distribution:
    • 80% → Backend workload1
    • 20% → Backend workload2
  • Ensure a fully private architecture (no public endpoints)
  • Enable real-time traffic control without relying on DNS propagation delays

This scenario is explained in Use Case 2.2 — Istio Routing to Azure VM‑Based Workloads

Additional scenarios where Istio weighted traffic management is useful:

  • Canary or blue‑green deployments – Gradually shift a controlled percentage of production traffic to a new application version to validate behavior before full rollout.
  • A/B testing and gradual feature rollout – Expose different user cohorts to alternate application variants to measure performance, reliability, or feature impact without affecting all users.
  • Unequal backend capacity across versions – Route traffic proportionally based on backend capacity or performance characteristics, ensuring heavier loads land on more capable pools.

These patterns are further covered in Use Case 2.1 — Istio with AKS‑Only Workloads

1.2. ⚠️ Limitations of Native Azure Load Balancing

Azure Standard Load Balancer

  • Layer 4 (TCP/UDP)
  • Uses 5-tuple hash
  • ❌ No weighted routing
  • ❌ No HTTP awareness
  • ❌ No session-level control

Result: Only equal or deterministic distribution is possible

Azure Traffic Manager (why not used?)

Azure Traffic Manager supports weighted routing but:

  • Works at DNS level
  • Suffers from DNS caching delays
  • Not suitable for:
    • Real-time traffic shaping
    • Private/internal routing scenarios

1.3. Why Istio

Istio enables Layer‑7 traffic control using Envoy proxies, allowing:

  • Request‑level routing
  • Header and cookie inspection
  • Weighted traffic distribution
  • Deterministic session affinity

Istio shifts traffic control from infrastructure to intent.

Section 2 — Architecture & Traffic Flow (Istio Traffic‑Management Use Cases)

This section presents two common deployment use cases that apply the same Istio traffic‑management pattern—weighted routing with cookie‑based session affinity—but differ in where backend workloads run.

In both cases:

  • Istio acts as a central Layer‑7 control plane
  • All routing decisions are enforced at the Istio Ingress Gateway
  • Backend location (VM or pod) does not affect traffic behavior

AKS is used as the traffic‑management control plane, while Istio ingress Envoy acts as the single Layer‑7 enforcement point. Backend workloads—whether pods or virtual machines—are abstracted behind the same routing model.

Use Case 2.1 — Istio with AKS‑Only Workloads

This model is used when all application workloads run inside AKS, typically as Windows or Linux containers.

Architecture Overview

 

Flow Diagram 1.1

 

Traffic Characteristics

  • First request → weighted routing + cookie issued
  • Subsequent requests → cookie match overrides weights
  • Scaling → handled automatically via HPA
  • Routing decisions → always at the ingress gateway

⚠️ Important — Windows workload constraint

Windows containers cannot run the Envoy sidecar used by Istio.
As a result, pod‑level mesh participation is not available for these workloads.

In environments where mesh‑wide Peer Authentication is set to STRICT, traffic from the Istio ingress gateway to Windows pods will fail unless the Destination Rule explicitly disables TLS:

trafficPolicy:
  tls:
    mode: DISABLE

This setting is not optional for Windows workloads in a STRICT mTLS environment.

✅ Routing still works correctly because the ingress gateway Envoy remains the single enforcement point.

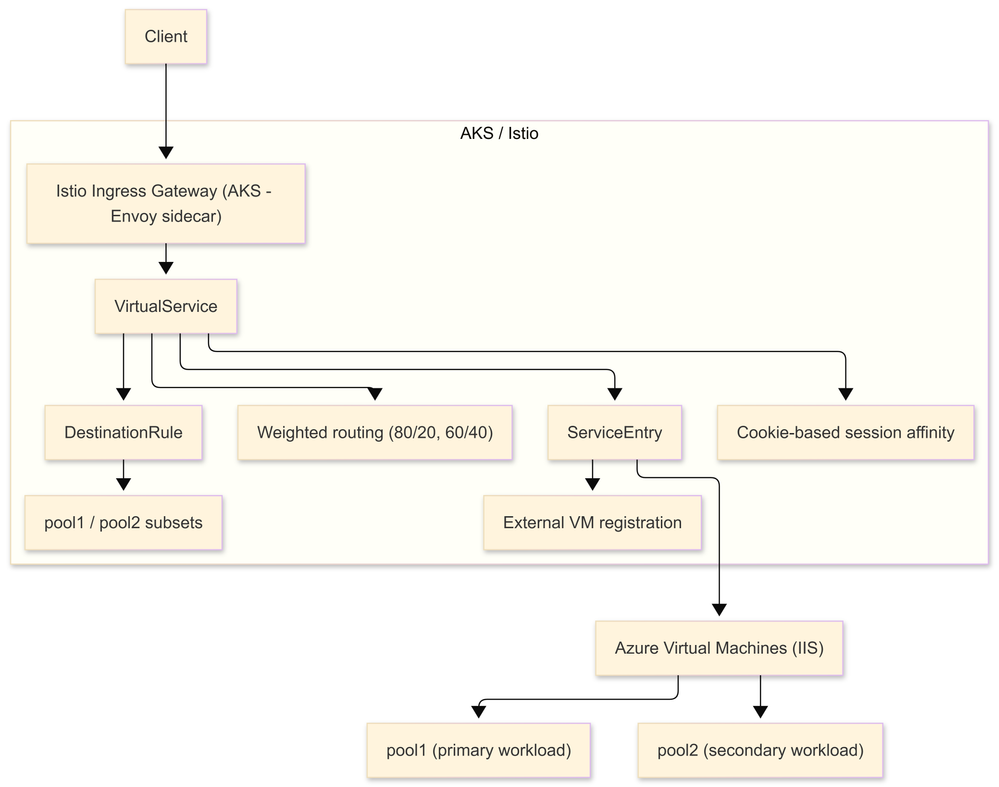
Use Case 2.2 — Istio Routing to Azure VM‑Based Workloads

Scenario Overview

This use case applies when AKS hosts the ingress and traffic‑management layer, while backend workloads continue to run on Azure Virtual Machines (for example, existing IIS servers).

This pattern is common in:

  • Legacy application environments
  • VM‑to‑container modernization journeys
  • Mixed‑capacity backend pools
  • Risk‑controlled traffic cutovers

AKS is used only as the control plane, not as the workload host.

Backend location: Azure Virtual Machines
Routing layer: Istio Ingress Gateway in AKS
Traffic control: Centralized and L7‑aware

High‑Level Architecture

 

ℹ️ VM workloads do not run Envoy sidecars.
All routing decisions are enforced at the ingress gateway.

How Traffic Is Routed

  1. Incoming traffic enters via the Istio Gateway.
  2. Cookie‑based rules are evaluated first.
  3. New sessions are assigned using weighted routing.
  4. DestinationRule subsets resolve to VM endpoints.
  5. ServiceEntry exposes VMs to Istio as routable services.

✅ User‑level stickiness
✅ Real‑time weight changes
✅ No Azure Load Balancer weighting involved

Service Discovery for VMs

VM backends are registered using ServiceEntry:

  • Represents external services inside Istio
  • Associates endpoints with pool labels
  • Enables subset‑based routing identical to Kubernetes pods

ℹ️ From Istio’s perspective, VM endpoints are first‑class upstreams.

Platform Considerations

⚠️ Azure Standard Load Balancer is not used for weighted routing
⚠️ DNS‑based routing (Traffic Manager) is intentionally avoided

✅ Istio performs all traffic decisions at Layer 7
✅ Backend infrastructure remains unchanged

Key Takeaway

✅ This use case allows organizations to:

  • Retain existing VM‑based applications
  • Introduce modern traffic‑management capabilities
  • Safely control and shift production traffic
  • Centralize routing logic without re‑architecting workloads

Istio becomes the unifying traffic‑management layer, independent of backend location.

Why Istio Instead of NGINX

NGINX is capable but:

CapabilityNGINXIstio
Weighted routing
Kubernetes-native⚠️
ObservabilityLimitedRich (Kiali, Prometheus)
Traffic policiesManualDeclarative
Service mesh

Result: Istio provides enterprise-grade traffic control + observability

Conclusion

While Azure provides scalable Layer 4 load balancing, it lacks application-aware weighted routing. Istio bridges this gap by enabling fine-grained, real-time traffic control, even for external VM-based backends.

This approach allows organizations to:

  • Safely migrate workloads
  • Optimize backend utilization
  • Implement advanced deployment strategies

Section 3 — Implementation Details

This section walks through the production‑ready Istio configuration used to implement weighted traffic routing with cookie‑based session affinity.

Although both use cases share the same routing logic, the implementation differs based on where backend workloads run. For clarity, the configuration is presented separately.

3.1 Implementation — AKS‑Only Workloads

This configuration applies when all backend workloads run inside AKS, and Istio is used to control ingress traffic.

Namespace

A dedicated namespace is created to host the application workloads.

apiVersion: v1
kind: Namespace
metadata:
  name: nginx-app
  labels:
    purpose: nginx-workloads

✅ Keeps application resources isolated
✅ Allows independent policy and scaling control

Deployments (Backend Pools)

Two Deployments represent independent backend pools. Each pool can scale independently and is identified using labels.

apiVersion: apps/v1
kind: Deployment
metadata:
  name: nginx-app-pool1
  namespace: nginx-app
  labels:
    app: nginx-app
    pool: pool1
spec:
  replicas: 2
  selector:
    matchLabels:
      app: nginx-app
      pool: pool1

A similar Deployment exists for pool2 with pool: pool2.

✅ Pool identity is defined via labels
✅ Routing is handled by Istio, not Kubernetes

Service

A single Kubernetes Service selects all pods across both pools.

apiVersion: v1
kind: Service
metadata:
  name: nginx-app
  namespace: nginx-app
spec:
  selector:
    app: nginx-app
  ports:
    - name: http
      port: 80
      targetPort: 80

ℹ️ Kubernetes does not perform traffic splitting.
All pool selection is deferred to Istio.

Destination Rule (Subset Definition)

Istio subsets map traffic to specific pod pools using labels.

apiVersion: networking.istio.io/v1beta1
kind: DestinationRule
metadata:
  name: nginx-app-dr
  namespace: istio-ingress
spec:
  host: nginx-app.nginx-app.svc.cluster.local
  trafficPolicy:
    connectionPool:
      http:
        h2UpgradePolicy: DO_NOT_UPGRADE
    tls:
      mode: DISABLE
  subsets:
    - name: pool1
      labels:
        pool: pool1
    - name: pool2
      labels:
        pool: pool2

⚠️ Important — Windows workload constraint

Windows pods cannot run the Envoy sidecar.
In environments where mesh‑wide Peer Authentication is set to STRICT, traffic will fail unless TLS is explicitly disabled.

✅ Ingress routing continues to work correctly because the ingress gateway Envoy remains the single enforcement point.

Gateway & Virtual Service (Routing Logic)

The gateway exposes the application, while the VirtualService enforces cookie‑based stickiness and weighted routing.

apiVersion: networking.istio.io/v1beta1
kind: Gateway
metadata:
  name: nginx-app-gateway
  namespace: istio-ingress
spec:
  selector:
    istio: ingress
  servers:
    - port:
        number: 80
        name: http
        protocol: HTTP
      hosts:
        - "*"
---
apiVersion: networking.istio.io/v1beta1
kind: VirtualService
metadata:
  name: nginx-app-ingress
  namespace: istio-ingress
spec:
  gateways:
    - nginx-app-gateway
  hosts:
    - "*"
  http:
    - match:
        - headers:
            Cookie:
              regex: '(^|; )nginx-app-subset=pool1($|;)'
      route:
        - destination:
            host: nginx-app.nginx-app.svc.cluster.local
            subset: pool1

    - match:
        - headers:
            Cookie:
              regex: '(^|; )nginx-app-subset=pool2($|;)'
      route:
        - destination:
            host: nginx-app.nginx-app.svc.cluster.local
            subset: pool2

    - route:
        - destination:
            host: nginx-app.nginx-app.svc.cluster.local
            subset: pool1
          weight: 80
          headers:
            response:
              add:
                "Set-Cookie": nginx-app-subset=pool1; Max-Age=2592000
        - destination:
            host: nginx-app.nginx-app.svc.cluster.local
            subset: pool2
          weight: 20
          headers:
            response:
              add:
                "Set-Cookie": nginx-app-subset=pool2; Max-Age=2592000
---

✅ New users are routed using weighted logic
✅ Returning users are pinned using cookies
✅ Session stability is preserved during scaling events

Horizontal Pod Auto-scaler

Each pool scales independently based on traffic share.

apiVersion: autoscaling/v2
kind: HorizontalPodAutoscaler
metadata:
  name: nginx-app-pool1-hpa
  namespace: nginx-app
spec:
  scaleTargetRef:
    apiVersion: apps/v1
    kind: Deployment
    name: nginx-app-pool1
  minReplicas: 2
  maxReplicas: 8
  metrics:
    - type: Resource
      resource:
        name: cpu
        target:
          type: Utilization
          averageUtilization: 70

A similar HPA exists for pool2 with a lower maximum.

3.2 Implementation — Azure VM‑Based Workloads

In this model, AKS hosts the traffic‑management layer, while backend workloads run on Azure Virtual Machines.

Service Entry (Register External VMs)

VMs are introduced into Istio’s service registry using ServiceEntry.

apiVersion: networking.istio.io/v1beta1
kind: ServiceEntry
metadata:
  name: windows-vm-service
  namespace: istio-system
spec:
  hosts:
    - windows-vm-service.internal
  location: MESH_EXTERNAL
  resolution: STATIC
  ports:
    - number: 80
      name: http
      protocol: HTTP
  endpoints:
    - address: 10.0.1.4
      labels:
        version: v1
    - address: 10.0.1.5
      labels:
        version: v2

✅ VMs are treated as first‑class upstreams
✅ No changes required on the VM workloads

Destination Rule (VM Subsets)

apiVersion: networking.istio.io/v1beta1
kind: DestinationRule
metadata:
  name: windows-vm-destination
  namespace: istio-system
spec:
  host: windows-vm-service.internal
  subsets:
    - name: vm1
      labels:
        version: v1
    - name: vm2
      labels:
        version: v2

Virtual Service & Gateway

The same routing pattern used for AKS workloads applies here.

routes:
- destination:
    host: windows-vm-service.internal
    subset: vm1
  weight: 60
- destination:
    host: windows-vm-service.internal
    subset: vm2
  weight: 40

✅ Istio performs all traffic decisions at Layer 7
✅ Azure Load Balancer is not used for weighting
✅ DNS‑based routing is avoided

✅ Key Implementation Takeaway

Although the mechanics of service discovery differ, the routing model remains identical:

  • VirtualService defines intent
  • DestinationRule maps pools
  • Ingress Envoy enforces behavior

AKS acts as the traffic‑management control plane, regardless of where backend workloads run.

🚀 Outcome: 

ISTIO WEIGHTED LOAD BALANCE FOR EACH NEW REQUEST

 

 

 

 

🧪 Script Used — Weighted Routing Validation

The following script generates 100 independent HTTP requests with cookies and keep‑alive explicitly disabled to simulate new-user traffic on each request.

#!/bin/bash

URL="http://98.70.237.77/"
REQUESTS=100

pool1=0
pool2=0
unknown=0

echo "Running $REQUESTS independent HTTP requests..."
echo "---------------------------------------------"

for i in $(seq 1 $REQUESTS); do
  response=$(curl -s \
    --no-keepalive \
    -H "Cache-Control: no-cache" \
    -H "Pragma: no-cache" \
    -H "Cookie:" \
    "$URL")

  if echo "$response" | grep -iq "pool1"; then
    ((pool1++))
  elif echo "$response" | grep -iq "pool2"; then
    ((pool2++))
  else
    ((unknown++))
  fi
done

echo ""
echo "Results:"
echo "--------"
echo "pool1    : $pool1"
echo "pool2    : $pool2"
echo "unknown  : $unknown"
echo ""
echo "Distribution:"
echo "pool1 = $(awk "BEGIN {printf \"%.2f\", ($pool1/$REQUESTS)*100}")%"
echo "pool2 = $(awk "BEGIN {printf \"%.2f\", ($pool2/$REQUESTS)*100}")%"


By parsing the HTML response to identify pool1 or pool2, it validates that Istio’s ingress‑level weighted routing is applied correctly before session stickiness takes effect.

✅ Result 

The observed 83:17 distribution confirms that Istio correctly enforces the configured 80:20 traffic weights for new sessions, validating the weighted routing behavior used for canary and A/B testing.

🧪 Script Used — Sends 100 stateless requests to validate ingress‑level weighted routing by inspecting backend identifiers in the HTML response.
✅ Result — The observed 83:17 split aligns with the configured 80:20 weights, confirming correct traffic distribution for new users.

 

 

 

 

 

 

 

 

 

Updated Apr 28, 2026
Version 1.0
No CommentsBe the first to comment